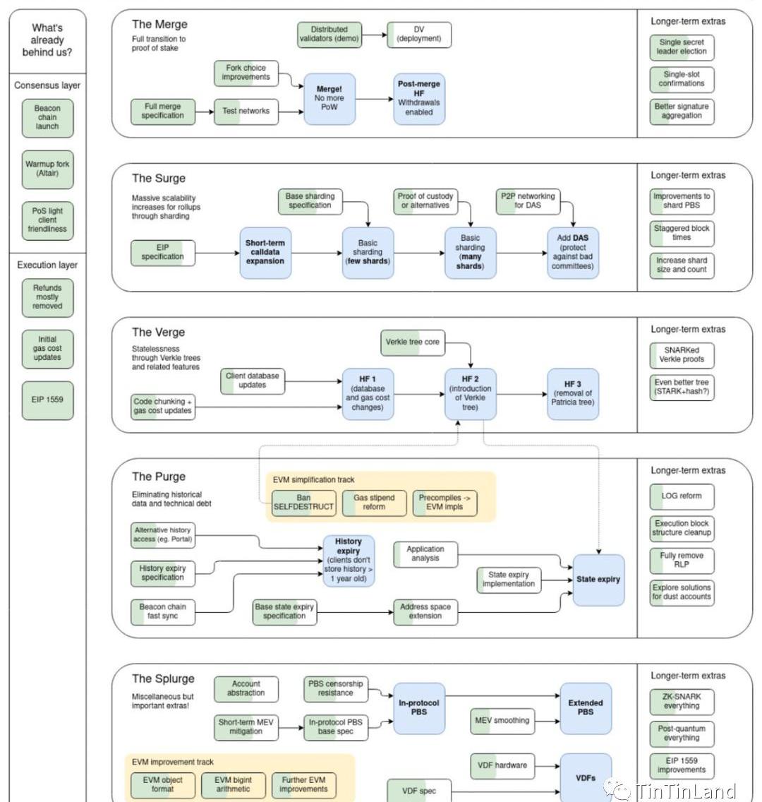
2022年9月15日,以太坊区块链完成了7年以来最重要的合并,即从PoW过渡到权益证明PoS共识机制。除去减少能耗、降低门槛,人们也在担心PoS的共识机制会带来更大范围的网络集中控制,因为PoS会赋予持有大量股份的人更多的投票权。故而,合并完成后,开发者需要参与开发、测试,尽可能减少潜在的网络故障、提高去中心化程度,扩展网络。
以太坊路线图显示,分布式验证技术将是以太坊合并后的下一个关键。根据Messari的最新报告,DVT能够提高验证器的安全性,DVT或会是以太坊网络的主要发展之一。

DVT是什么?
分布式验证技术,DistributedValidatorTechnology?类似于共识投票的多重签名,它能允许以太坊PoS验证器在多个节点或机器进行,从而验证者可以在多个节点进行投票,支持以太坊验证其分布式操作是该技术的核心目的。这一技术最早出现在以太坊基金会成员的研究论文中,原被称为SSV。通过3-of-4设置,DVT允许个人、团体或者社区的节点共同组成单个验证器。DVT通过为验证者增加容错层,提高容错率,在验证过程中,某一节点出现故障,验证器依旧可以继续运行,从而消除了单点故障、双重签名惩罚、分叉惩罚的可能性。

相关概念
共识:单个验证者的职责被分配给多个共同验证者,签署消息需要共同验证者就投票达成一致。M-of-N阈值签名:验证者的私钥将会分为N份,每位验证者持1/N,当M个验证者投票达成一致签署后,即可完成签名。工作原理
DVT由4个关键部分组成:分布式密钥生成、BLS签名的Shamir密钥共享、安全多方计算和DVTBFT共识层。
分布式密钥生成:由所有参与者分配加密私钥,从而防止一方直接控制整个私钥。Shamir的私钥共享:私钥共享指的是私钥被拆分并被分配给不同参与者,如果需要重设私钥,则需要需要组合预定义的份额阈值。多方计算:多方计算在分布式验证器技术中最为关键。通过缩放计算,运营商可以使用他们的私钥共享来签署消息和执行计算,而无需在任何单个设备上重建;多方计算能够让运营商在不同机器上以分布式的方式、安全地协调密钥生成和重建。共识达成:容错是通过阈值签名方案Beacon节点间的共识算法达成的,ETH验证器与Beacon节点连接后,即可达成共识。

如上图所示,首先由DVT运营商计算得出生成共享公钥和私钥加密的过程;再将被拆分后的私钥共享给不同参与者,与此同时,私钥份额会分发给运营商;接下来,由运营商进行多方计算随机选择验证节点,参与的验证者通过预定义阈值认证后,即可达成共识。
为什么需要DVT?
DVT是为了解决合并后出现的诸多问题,其中中心化是需要应对的核心威胁。除此之外,协议规则影响下,验证者资产受损、以太坊生态稳定性下降也是亟需解决的问题。
中心化风险
以太坊规则规定持有不足ETH数量小于32的用户将被限制维护验证器,对于这些用户而言,质押服务是唯一解决方案,这进一步导致大量加密资产被储存在中心化交易所。以太坊最大的质押服务商LidoFinance存入了超过400万个以太币,占质押加密资产总量的32%。当大量加密资产被存入交易所时,黑客攻击、不合理的审查制度、技术错误都会威胁以太坊生态,造成集中化风险。

单点故障
私钥对于独立的验证器至关重要,因为一旦丢失或忘记私钥,资产将无法访问。合并后,PoS禁止冗余的协议规则使得每个验证者只能签署一台验证器,这意味着如果节点宕机、黑客攻击等问题出现后,缺乏故障保护的单节点验证器会导致验证者资产的直接受损,并进一步影响以太坊整体稳定性。
百度正在探索以DuDu Lab为核心,以NFT进军海外原生Web3市场:11月15日消息,百度正在探索以DuDuLab为核心,以NFT进军海外原生Web3市场,并围绕DuDu island的故事开创Web3 NFT IP元宇宙,未来或将成为第一个Web3迪斯尼。
据悉,DuDu Lab通过AI给与持有者进行创作,旨在改变传统的NFT运营模式,帮助Web3转型发展意愿的企业发行与策划运营NFT等流程。[2022/11/15 13:07:15]
双重签名惩罚
如果验证者使用相同的密钥多次签署,网络故障、云故障等问题导致离线,用户将失去部分质押额度。
分叉惩罚
在PoS制度下,验证器连接的Beacon节点出现故障后,会建立一个分叉。但在这样的情况下,验证者受到影响导致被认定为离线,验证者依旧会被处罚。
集中和中心化的后果与区块链目的背道而驰,安全威胁和资产处罚则会产生消极影响。为了解决上述困境,分布式验证器技术应运而生。
DVT有什么发展潜力?
提高以太坊去中心化程度、安全性和运行效率,DVT被业界人士寄予厚望。
优势
DVT作为节点集群运行的验证器弹性较高,风险较小,所以能够提高质押的稳定性。
谷歌Web3负责人:云计算部门目前为很多Layer 1协议运营验证器:金色财经报道,在里斯本举行的Breakpoint 2022会议上,谷歌Web3负责人Nalin Mittal表示,谷歌在整个2022年确实加深了对Web3领域的投资。这最终导致在谷歌云组建了一个专门的Web3团队。这对我们来说就像一个自然的演变,因为我们看到很多金融服务的加密原生游戏客户在谷歌云上做越来越多的区块链相关工作,很明显,一个专门的Web3产品套件将更好地服务于他们。云计算部门目前为很多顶级Layer 1协议运营验证器。[2022/11/8 12:29:54]
对于大型验证器,DVT能够保障高可用性,降低基础设施成本:改进的冗余和更低的削减风险能够让更少的验证者运营更多的节点,从而降低硬件成本;通过允许客户端配置和地址在多个节点运行,DVT能够降低单个地址或客户端的故障风险。对于小型验证器,DVT能够提供与较大验证器相当的保护级别:使用DVT小型验证器能够提供与大型验证其媲美的效率;通过降低运行节点的ETH要求,DVT能够使得用它用户使用社区质押池或家庭验证器实现验证。对于流动性质押协议,DVT能提高效率,降低风险,允许运营商参与:通过在网络中提供冗余,DVT不再依赖可能导致离线停机的任一运营商;此外,运营商能够通过组织成不同集群,提高了质押者协议的性能。用例
Web3客户管理系统平台Laylo完成战略轮融资,Eldridge领投:10月15日消息,Web3客户管理系统平台Laylo宣布完成新一轮战略轮融资,Eldridge领投,Third Prime Ventures、LVRN Management、Moment Ventures、以及 Shane Mac(XMTP)、Gil Weisblum(Ranger Global)、Sam Evitt(Method Music)等天使投资人参投。该公司暂未披露本轮融资具体金额,但截至目前其融资总金额已经超过800万美元(去年7月曾获得Y Combinator投资)。(businesswire)[2022/10/15 14:28:41]
在去中心化质押池中的应用:使用DVT,质押池可以切换到去中心化模型,通过减少停机时间来减少处罚和削减。质押基础设施提供商:通过DVT,基础设施供应商能够启用主动-主动集群冗余,实现部署和配置的动态性。以前,为了满足个人或机构质押,基础设施供应商需要为主动-被动配置的机构提供冗余解决方案。现在,主动-主动冗余能以保障冗余系统能够始终运营为目标,将验证器分散在多台机器上从而创建容错。设置独立验证者:通过DVT,验证器可以在主动-主动集群冗余中跨多个节点分配签名权力,故而能够最大限度地减少由于停机、双重签名等原因导致的签名失败和处罚风险。相关项目
自DVT提出以来,ObolNetwork和SSVNetwork都已经开发了基于DVT的项目。
1.ObolNetwork
ObolNetwork推出了插件客户端Charon来启用DVT,能够以容错的分布式方式运行。通过调整DVT技术,Obol引入主动-主动冗余来解决运行主动-被动系统的缺点。验证器不是在一台机器上运行,而是在多台机器上运行以创建容错,承受部分节点故障。通过沟通并达成共识,多个Charon客户端一起行动,模拟一个统一的验证者。在这一过程中,Charon使验证器得以任何支持信标链标准的HTTPAPI的客户端,并能够维护现有的远程签名基础设施。所以,对于验证者而言,Charon提供了更轻松的采用途径。
在未来发展方向上,ObolLabs将持续关注DVT,推动其在应用密码学和密码经济学的应用。

2.SSVNetwork
SSVNetwork已发布用于去中心化质押的网络基础设施层,在SSV的模型中,每个验证者需要从运营者网络中选择4个节点进行多重签名投票。SSVNetwork有两个不同层,SSV点对点(P2P)网络层和用于网络治理的以太坊合约层:前者主要从智能合约中读取操作者列表和验证者股权分配,从而操作验证器;后者主要根据DVT运营商排名和评估,添加操作员、创建其和分配资产。
目前,SSVNetwork已经资助多个项目应用DVT,未来它将继续致力于使用去中心化的以太坊质押基础设施搭建应用程序的构建块。

结语
对于用户而言,DVT解决了质押的诸多挑战,降低了普通人的进入门槛。对于开发者而言,DVT同样大有裨益。借助DVT,机构或独立验证者能够享受协议的安全性和灵活性,享有双活冗余配置,根据多种因素实现操作多样化。可以期待在不久的未来,DVT能够赋能质押,实现互补验证节点配置和协同工作,实现一个真正的去中心化的以太坊。
参考文献
UnderstandingDistributedValidatorTechnology(DVT)
https://blog.pantherprotocol.io/understanding-distributed-validator-technology-dvt/
WhatisDVTandHowDoesItImproveStakingonEthereum?
https://blog.obol.tech/what-is-dvt-and-how-does-it-improve-staking-on-ethereum/
BiggestEtherStakingServiceHasaCentralizationProblem
https://www.bloomberg.com/news/articles/2022-06-11/biggest-ether-staking-service-has-a-centralization-problem
Assessingtheroleof‘DistributedValidatorTechnology’inETH’santicipatedgrowth
https://ambcrypto.com/assessing-the-role-of-distributed-validator-technology-in-eths-anticipated-growth/
标签:WEBWEB3ESS以太坊Web 3 Developmentweb3.0币种怎么提现chess币未来如何ehash币持仓挖以太坊
2023年1月17日,由亚洲区块链游戏联盟主办,DeepBrainChain特别赞助的“2022区块链游戏颁奖盛典”圆满落幕.
Vesta是Arbitrum的原生协议,在原生协议TVL排名中,位列第四。自6月起,VestaTVL一直在不断增长,但更重要的是它市值还不到300万美元!它会是Arbitrum生态系统中的一个隐.
2022年12月份,Polygon联合创始人SandeepNailwal宣布推出Web3启动加速器Beacon,将通过指导和资金支持来资助早期加密项目.
2022年公司业务回顾 Host: 公司在2022年整体的思路是什么样的?经历过怎样的调整? Chess: 首先,我们最早做的是偏social方向,后来发现social方向很难产生流量.
DeFi的技术基础已被证明对过去几个月的灾难性市场事件具有令人难以置信的弹性。在DeFi轨道上构建新一代金融服务的机会从未如此之大,但这个行业需要解决一些显著的挑战.
上篇复盘完,这篇自然要做一些新一年的展望。圈子经历了2022年地狱难度的一年,2023年会不会好一些呢?我想大概率会好一点,毕竟你很难想象2023年再怎么去“暴雷“+“去杠杆”,连FTX都倒了,