继Facebook于今年发布稳定币项目Libra白皮书之后,另一知名社交软件Telegram的区块链系统TON主网也将在今年11月上线。
两者在穿越两年之后十分戏剧化地“会面”了,原因在于因母公司Facebook「泄漏隐私」的罪责,Libra正面临着暴风质询以及胎死腹中的威胁;而与此同时的是,TON的创立,正是以保护隐私为使命。
TON的最大灵感来源于Telegram。这个于2013年创立的知名加密聊天软件,最大的特点在于:用户可对对话内容进行加密传输,对话内容不储存在云端,由用户在本地进行管理,并支持设定聊天记录定时销毁、支持一键删除账户以及资料。创始人更是以隐私至上的态度、以及强硬拒绝俄罗斯官方要求提交用户加密秘钥的行为出名。
2017年,外媒Cointelegraph发现Telegram前员工AntonRozenberg在Facebook上发布的一个疑似Telegram的ICO路演视频,TON由此首次曝光。据Telegram的前雇员AntonRozenberg透露,TON会帮助政府压迫之下的人通过短信应用本地转移资金;不过,令人们更信服的理由是,TON的代币Gram被视作“无商业模式社区”telegram的扩张资金来源;此外,作为本就高举去中心化和隐私的区块链项目社区标配,Telegram已经拥有十分坚实的区块链社区基础。
此后,从2018年开始,无论是高达17亿美金的ICO,还是当时就拥有分片及多链卓见的白皮书,都值得让人们津津乐道。2019年,这个曾受到诸多目光聚焦但又一度销声的区块链项目终于缓慢启动了。

从ICO到IEO
Radio Caca质押活动已开启,链游即将上线:据Radio官网最新消息,Metamon首款小游戏将于近日上线,Radio Caca(Raca)于UTC时间9月14日6AM开启了质押活动,通过质押Raca以及Raca Lp获取元宇宙中Metamon的游戏角色、升级道具等。Raca还首创多Nft质押模式,质押BMM(Bake Musk Mixer 面包社区卡),每张获取100万Raca代币、质押MML(Musk Usm Land 元宇宙狗狗州地卡)获取土地及Metamon。
数据显示,项目质押770亿Raca代币,总计质押1000余亿Raca代币占流通币量的三分之一。BMM面包社区卡质押5437张,占总量的二分之一。MML狗狗州土地卡质押6771张,占总量的三分之二。[2021/9/16 23:29:13]
单论曝光度来说,“出道即巅峰”无疑是TON的最佳注脚。
2018年初,TON白皮书流出,根据流出的白皮书初稿,TON本计划募集12亿美元,其中6亿美元额度将在1-2月间通过邀请形式发售,并且严格限制在风投机构和创始人Durov兄弟的朋友圈内;3月开始对散户投资者开放剩余额度。
但私募的热情远远超过预期。
蜂拥而来的投资机构在两个月内为TON注入了总计17亿美元的融资金额。
公开资料显示,这些巨额资金仅仅出自175位投资者。第一轮最低起投金额为2000万美元,平均价格为0.33美元,参与者包括红杉资本、Benchmark等投资机构,投资了Facebook、Twitter的YuriMilner、ebay创始人PierreOmidyar等投资者;第二轮融资主要针对合格的专业投资者,最低起投金额为100万美元,平均价格为1.37美元。最新曝光参与私募的机构还有中国网络游戏运营商第九城市。
Statemint成功上线到波卡测试网,预计即将上Kusama:6月2日消息,据PolkaWorld称,6月2日,波卡测试网Westend已经将Shell链升级为资产平行链Westmint(即Westend版的Statemint),目前运行稳定。下一步将会在Kusama上把Shell升级到Statemine,在Statemine运行稳定后,Kusama插槽拍卖就将开始。[2021/6/2 23:04:41]
以上的私募一共卖出22亿枚。根据白皮书显示,TON拟发行总量50亿枚,Telegram团队将预留26亿枚,以确保免于受到“51%”黑客攻击,4%留给开发团队。
然而由于SEC监管不断加强,为了规避法律问题,在2018年4月,Telegram宣布取消面向公众的lCO。
但在私募之后,TON遥远的主网上线时间让人等得焦灼,加上未能「上车」的散户投资者的热情未泯,二级市场中私募机构出货套现开始变得流行。
根据官方公布的消息,GramToken正式上线分发时间为2019年10月31日,在TONNetwork上线之后,本轮销售的Gram代币将在未来18个月的时间内向投资者解锁发放。Gram的解锁分为4个阶段:TON网络上线后3个月释放25%,6个月后释放25%,12个月后释放25%,18个月后释放25%。
今年6月,加密货币交易所Liquid官方宣布,将于7月10日上午8点开始以IEO的形式独家公开发售Telegram代币Gram。用户可以使用美元或USDC购买Gram代币,代币价格为4USD/Gram。事实上,此次Liquid交易所背后Gram的供给方正是该代币在亚洲的最大持有者GramAsia。
与Liquid同时开启认购的还有BiHODL交易所,该交易所以InitialGiftOffering(IGO)的形式开放GRAM认购,认购价格为0.8USDT。
TrueUSD即将上线SUN.io,开启TUSD-TRX LP流动性挖矿:据最新消息,TrueUSD(TUSD)正式入选波场TRON世纪挖矿名单,即将上线SUN.io,开启 TUSD-TRX LP流动性挖矿。为了回馈用户对波场TRON世纪挖矿的支持和高度参与热情,TUSD-TRX LP流动性挖矿将每日产出148,936 TRX,74,468 JST,1,489,361 BTT,7,446,808 WIN,223 SUN,挖矿倍速高达42倍,让用户享受极高的挖矿补贴和极速体验。TUSD-TRX LP矿池时间为2021年4月19日21:00至2021年5月3日20:59(新加坡时间)。
据悉,稳定币TUSD是首个经独立第三方机构审计验证、可 1:1 兑换美元的数字资产。稳定币TUSD通过与多家国际知名银行合作、秉承托管账户机制以及第三方资金验证,减少交易风险,确保交易透明,为代币持有者提供合法可靠的数字美元资产,目前在全球的流通量已超过三亿枚。[2021/4/16 20:27:43]
这些以IEO、IGO的形式出货的交易所,不仅提前获得数倍的回报率,更在无形中推广了其平台币。

“第五代区块链技术”
在第三代区块链技术一说还在流行之际,创始人PavelDurov将TON定义为了第五代区块链以突出TON和其他项目的区别,在PavelDurov看来,当前区块链技术的发展可归类于五代:
第一代:单链、PoW、不支持智能合约。示例:比特币和许多模仿者。
第二代:单链、PoW、智能合约支持。例如:以太坊。
第三代:单链、PoS、智能合约支持。例如:未来的以太坊。
霍比特交易所即将上线ROC:据霍比特HBTC官方公告,霍比特HBTC将于3月10日19:00(UTC+8)上线ROC (Roxe Cash),并开通ROC/USDT交易对。同时,霍比特HBTC还将于3月10日15:00-18:00(UTC+8)举行“持仓HBC,0.05U认购ROC”的活动。
ROC是Roxe支付网络的生态通证,Roxe是一个基于区块链技术的全球支付网络, 为银行、中央银行、支付公司、汇款提供商和消费者等提供点对点的最优路径支付,可以实现实时、低成本的跨区域、跨货币、跨系统的支付。[2021/3/8 18:24:03]
第三代:多链、PoS、不支持智能合约、松散耦合。示例:Bitshares。
第四代:多链、PoS、智能合约支持、松散耦合。示例:EOS,Polkadot。
第五代:多链、PoS与BFT、智能合约支持、紧密耦合、分片。示例:TON。
总之,TON区块链网络包揽了2018年与2019年所有流行的技术风格。
结合2019年6月的新版白皮书以及TON项目中文社区组织者&TON中文白皮书译者吴泰Tooz的解读,具体来说,TON技术特色如下:
1、多链:TON与近期火热的跨链项目如Cosmos、Polkadot相似,均为多链架构。在TON上,包括主链与工作链的异构多链,也包括工作链与分片链的同构多链。其中,Tooz表示?workchain与?masterchain共享验证节点。
2、分片:白皮书显示,在TON系统中,workchain并非最小的单位,它可被细分为2的64次方个分片链,这些分片链均为同构多链。相比币安交易所近期上线的两个分片项目如ELRON和ONE,Tooz认为前者不过都是个位数的静态分片,而TON的愿景是做无限分片,且能够在负载变得过高的时候自动分片或者自动合并。在更新版本的白皮书中,更是介绍了一种称为“即时超立方体路由”的技术,该技术“旨在确保尽管系统规模庞大,但交易仍能迅速得到处理”。
Abel Bank治理代币期货ABBKS即将上线聚币Jubi交易平台:聚币Jubi将于2020年9月23日18:00(UTC+8)上线Abel Bank治理代币期货ABBKS,并开放ABBKS/USDT交易对。
Abel Bank(ABBKS)是基于Abel Network发布的去中心化数字银行,将于明年6月正式上线,并发行治理代币ABBK。[2020/9/22]
3、紧密耦合:这里指workchain与shardchain的紧密耦合。Tooz表示,紧密耦合是对模块的关联性依赖很强,同时对系统处理事务的能力要求也很高。所以在分片前提下,紧密耦合在区块链才有意义。EOS以及Polkadot之所以是松散耦合,也是因为他们没有分片。ETH2.0就是一个很好的紧密耦合的例子。
4、PoS+BFT:TON采用的共识算法与Cosmos、Polkadot无异,按照白皮书说法,成为节点无须许可,仅仅需要一定数量的代币和普通IT运维能力。TON网络中有四个角色:验证者、提名者、渔夫、核对人,恶意验证者将受到slash惩罚;除此之外,BFT共识机制的加持则保证共识不会出现分支,且更适合“紧密耦合”的多链架构。
5、可匿名保护账户隐私:TON区块链的组件之一TONProxy,用于隐藏身份并创建分散的虚拟专用网络以保护在线隐私。
6、智能合约:2019年5月,联合创始人NikolaiDurov于5月23日发表介绍了一种名为Fift的新语言。该语言专门用于开发和管理TON区块链智能合约,并与TON虚拟机进行交互。反过来,TVM在TON区块链中执行智能合约代码,支持解析传入消息和持久数据所需的所有操作,以及创建新消息和修改持久数据,Tooz表示其角色类似Libra的Move。
回顾TON的进展,TON正在稳步进展。2018年秋天,据透露,TON70%准备完毕,虚拟机95%准备完毕;2019年4月,俄罗斯商业报纸Vedomosti报道称,Telegram已授权国际上有限数量的开发者使用TON测试版。文章提到,测试可能需要三到四个月到半年,这意味着TON可能会在2019年下半年发布,5月,Telegram正式发布了TON的测试客户端TONTestnetBlockchainLite。7月开始,陆续有数家交易所上线Gram。不过?Tooz也表示,在主网上线之前,均非现货。

对比Facebook与Telegram
自Libra诞生之初,就有诸多关于Libra与其他区块链代币的对比讨论。事实上,Libra与TON之间最有趣的区别,在于两者均拥有着庞大的用户基础,但前者因为隐私而遭受到巨大质疑,后者却因为隐私而获巨大拥趸。
事实上,如果整理两者差别,可得出下表:

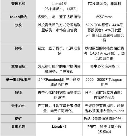
一、管理机构
Libra设立了内部的治理机构——libra协会。白皮书的介绍中一方面对协会的权利做了限制,协会不制定货币政策;另一方面,协会拥有最终决策权,重大决策或技术性决策需要三分之二的成员投票表决同意。截止2019年6月,Libra白皮书发布时,共有28家创始成员,28家创始成员中,非营利性机构数量占14.3%,营利性机构占比高达85.7%。不过,官方文件表明其将致力于“非中心控制”和“逐步开放参与网络”,旨在最终在公开发布后的五年内开始实施真正去中心化的交易。
相比之下,TON由TON基金会管理,据TON白皮书,为了防止中心化,TON基金会永远不会努力使其帐户上的Grams超过总代币数量的10%,基金会将使用该部分代币开发或者部署TON项目或者鼓励开发者。白皮书认为,在TON系统发展之处,基金会将控制大多数节点,并掌握治理中的大多数选票,决定参数的调整或者主网的升级分叉,但随着代币的分散化,该情况将逐渐改善。
二、去中心化程度
Libra本质上是有许可的联盟链,其中每一个节点机构控制一个节点,且成为验证者节点和创始协会成员,需要满足技术要求和特定的评估标准。入会的企业或机构必须首先向天秤座投资,投资金额是价值1000万美元libra。非营利组织将不需要进行初始投资。但是,他们也得支付运行其节点的成本。据估计,运行验证节点的花费大约为28万美元。
相比之下,TON更像是无需许可的公链,节点可以在任何时间加入和退出网络,也可以随意加入和退出网络。但由于是PoS机制,所以验证节点需要有一定的代币数量门槛以及稍低的网络服务器门槛。
三、代币供给&分发
Libra是锚定美元的稳定币,其储备金为一部分现金,一部分存款,剩下的为优质国家的短期国债,总量不定,支持销毁或增发。
相比之下,Gram为PoS币非稳定币,最初为50亿,每年增发2%;且在私募阶段,GRAM采取连续曲线规则进行销售,价格从0.1美元到1美元不等;待等到主网上线后,代币方可解锁自由交易。
四、主要目标&用户规模
Libra的使命是“实现一个简单的全球货币和金融基础设施,赋予数十亿人权力”,目标是创建一种全球数字货币和基础设施,以便基于友好的移动界面实现国内和国际金融交易,第一批用户即是Facebook的24亿用户,以及包括Visa、Lyft在内的联盟成员用户,市场前景广阔。
相比之下,Gram则作为TON区块链系统中的原生代币,其作用更加极客。除了可用来交易之外,其用途还包括:支付TON网络的gas费用,即用于转账和调用智能合约;质押代币,用来投票节点、获取增发奖励、投票系统提案;TONServices支付手段;TONProxy代理隐藏身份和IP地址的支付手段。第一批用户同样是Telegram已经积累的数千万用户。
五、技术特征
Libra的“区块链”并不基于块,因为它将事务存储在Merkle树结构序列中,其根的哈希以传统的区块链方式进行身份验证,这将生成一个分布式版本化数据库,其分类帐状态在每次事务后都会更改。Libra将其共识模型定义为HotStuff协议的变体,并将其标记为LibraBFT。智能合约语言为Move。
相比之下,TON包括一条主链和数条工作链,每条工作链可以有不同的共识机制,且每条工作链均有自己的子区块链。整个系统可以自动分割和合并,以适应“无限切分范式”下的事务负载。这些多条独立的区块链可以通过一个被称为“即时超立方路由”的智能路由机制进行协调,除此之外,TON的一个独特的技术特征是它的“自愈合”机制,不仅可以修正无效的shardchain块;另外共识机制中「钓鱼人」通过指出验证器的错误来获取奖励的设定也鼓励了监督的作用。智能合约语言为Fift。
尽管如此,两者却面临着同样的难题——监管。不久前才举行的Libra听证会证明,在美国立法者的担忧得到解决之前不会发币,而惨遭Facebook信任危机拖累的Libra,前路显然艰险。
同样地,由于拒绝向俄罗斯官方提供用户秘钥,Telegram同样惨遭俄罗斯封杀。在摘下恐怖主义温床的帽子之前,Telegram在各国的合法化道路更加漫漫。
参考资料:
1、TON.pdf;
2、一文初识硬核Telegram中文版白皮书,Tooz;
3、Libra,TONandJPMorganCoinCompared:AreTheyHeroesorVillains?,DanielePozzi;
4、CoinBene满币线上对话TON中文社区吴泰:Telegram的先业务后监管比libra更有机会,CoinBene;
5、新版白皮书英文版,Telegram代币GRAM公开销售7月开始,私募17亿美元的TON生态已近完整,区块律动。
文|芦荟??
出品?|?Odaily星球日报
原创文章;未经授权严禁转载,违规转载法律必究。
过去两年掀起的区块链热潮,让这个词变得无比神秘。实际上,现在区块链的几个主流概念和玩法,早就有很多尝试者。比如,吸收了直销模式精髓的趣头条,将裂变推广用到了极致.
Tips: AMM与RFQ实际代表着DeFi和TradFi思维模式的差别AMM提高资金利用效率的方式是通过LP杠杆化实现的RFQ模式对于跨链交易有天然的优势CorePools的引入将显著改变Ba.
据Coindesk8月3日报道,韩国政府正式宣布釜山成为该国区块链开发的“无监管”地区,虽然这一举措早在人们意料之中,但我们确实能看到韩国支持区块链自由发展的决心.
?????? 2019年6月22日,“世界经济演讲晚宴暨美国前总统乔治·布什见面会”在美国田纳西州如期举行.
许多人争论,共同创作最终将导致创作者阶层的民主化,重新定义粉丝文化,并将粉丝变成创作者。然而,这种讨论忽略了共创对品牌的影响,这可能比对共同创造者本身的影响更大.
区块链企业在传统资本市场上的路又堵了一条。7月26日,香港联交所发布重磅监管文件《有关借壳上市及其他壳股活动等咨询总结》很有可能打断OK及火币两大交易所的借壳之路.