区块链误区系列1
自从2008年开始,人类开启了一个新的时代,就是区块链时代,如果大家不相信2008年开启一个新的区块链时代,应该看一看2019年联合国出的《数字经济报告》,在《数字经济报告》里面,讲到一些新兴技术排第一就是区块链技术。区块链改变了世界,可是区块链历史确实充满了矛盾以及混乱。
区块链灰色部分的历史
先讲区块链灰色的历史。灰色代表是说没有合法,也可能违法。因为在一些国家,数字代币可以做但是不可以公开,属于灰色地带;有的国家则是禁止。2008年比特币出来之后,经过了多次大涨大跌,大家对数字代币的看法产生了很多分歧。在2013年左右又出现了以太坊,一些监管单位认为以太坊才是“万恶源头”,因为以太坊做了一个ERC20的造币机制,让大家可以自由发币,以至于后来大部分ICO的乱象都是基于以太坊。
本来只是单纯支付用途的数字代币,后来用来融资用。因为代币是无中生有的,花起来也凶悍,以至于ICO价钱直线上升,造成数字代币以不合理的方式上涨。几乎没有用途的代币得到的资金超过美国高科技公司几十年研发所得。这造成经济不合理性,市场混乱。美国的监管单位终于在2018年中出手,代币市场因此大跌。
但是比特币是人类历史上增值速率最高的资产,比黄金、股票、房地产等涨幅都要大,十年之内比特币至少涨了一百万倍,堪称让人惊喜的一大奇迹。微软前总裁BillGates说的非常贴切,称比特币没有公司、法人、董事长、总经理,连员工、地址都没有,没有客服,连打电话给比特币公司都不可能。在这种没有人服务情形下,居然每天都有人把几十美金、几百美金到几千、几万、百万、千万美金在上面做支付和交易。都看不到是什么人在后面做交易,也没有政府和银行担保,可是大家却相信比特币到不畏惧风险的地步,放心地在上面支付,把钱从一个地方汇到另外一个地方。而且跨境支付比现在银行汇款快的多!
孙宇晨:注重技术和安全,火必采取多项措施确保用户资产安全:1月6日消息,波场TRON创始人、火必Huobi全球顾问委员会成员孙宇晨发布多篇推文回应火必Huobi资产安全以及合规问题,并从资产存储方式、透明性和合规性方面进行了细节的描述。
孙宇晨称,火必Huobi是一家成立于2013年的交易所,目前已是全球知名交易所之一。在安全方面,火必Huobi已实施了一系列措施来确保用户的资金安全。这些措施包括使用冷存储,这将有助于防止资产被网络犯罪分子黑客攻击或窃取。除了冷存储,火必Huobi还采用多签名技术和可靠的云计算来保护用户资产,多签名技术可以有效防止篡改。
在透明性和合规性方面,孙宇晨表示,火必Huobi一直遵守其运营所在国家的所有相关法律法规,并定期接受第三方审计,以确保以安全的方式运营。另外,火必Huobi内部也有一个专门的团队来处理用户资产的相关问题。
孙宇晨最后强调,总的来说,火必Huobi是一个注重安全性、透明性和合规性的交易所。[2023/1/6 10:58:34]
因为又是匿名的,所以比特币成为了工具,破坏国家外汇制度,所以比特币一直被许多国家打压,列为黑色科技。虽然政府一直在打压,可是一群相信比特币的人,他们一直认为这是一个创时代的。所以说他们是比特币信徒。
经过多次涨幅,比特币终于在2018年涨到了最高点,从最高点以后,就有了一个很长期的跌幅,在这段时间之内,一直有人出文章说比特币会涨到一百万美金,这些数字代币本来是做跨境支付的,后来又变成做投资的资本。在今天被世界多个国家列为金融乱象的ICO,就是用这些代币做资本。那就成为一个没有合法的灰色经济。
在2017年、2018年这灰色经济居然创造了一些奇迹,让世界的这些投资基金都惊讶,也都纷纷入场,连一直骂比特币没有任何价值的摩根大通银行在2018年2月都改变官方说话,开始承认这可能是有价值的。
电商巨头Shopify与Novel合作允许其平台用户直接购买NFT:10月19日消息,电商巨头Shopify宣布与Web3商务平台Novel建立合作伙伴关系,Novel可以在NFT集合上部署智能合约,Shopify用户可以在平台上直接购买这些NFT。Novel Shopify应用程序主要提供两个功能:铸造和分发NFT,一旦购买了NFT,Shopify用户则将获得一个自动创建的加密钱包。
此外,Shopify商家(包括品牌和创作者)还能在店面启用基于Token的应用功能,比如提供使用Token的折扣优惠、支持Solana、以太坊和Polygon上的跨链交易等。(inferse)[2022/10/19 17:32:13]
有人认为比特币后面没有价值的抵押,没有央行的担保背书,没有价值。但是比特币又一直涨,人们认为虽然没有抵押物或是央行支持,可是人们对这个系统有信心。可以说比特币价值就是参与者对于它的信心,并且认为这是“硬道理”,比特币高涨代表有人有信心到一个程度愿意出高价来购买。
在2018年美国监管单位SEC出手打压数字代币,造成数字代币大跌,可是对比特币和以太币特别宽容,把他们列为金融产品,终于在美国金融市场合法化。但是另外除了比特币和以太坊之外,美国监管单位没有把其他数字代币列为合法的金融产品。
假设比特币大涨是一个硬道理,那么2018年比特币以及其它数字代币的大跌是不是也是硬道理?
2019年一些舆论居然发现一些老百姓宁愿相信比特币而不信金融机构,美国老百姓还记得富国银行在前几年大规模作弊事件。人们宁可相信比特币后面的区块链技术,因为区块链是用数学来担保没有作弊行为,不是用制度来来担保。
区块链正规军历史
这个历史是从2015年开始,我们称为区块链白道历史,白道区块链路线开始属于美国华尔街日报、英国央行、以及英国首席科学家的努力。
Binance遭到尼日利亚用户的指责:1月28日消息,Binance正在限制非洲用户的账户,主要是尼日利亚用户。许多尼日利亚人发推文抱怨他们的账户被Binance无缘无故地禁用。
Binance的尼日利亚用户Ama Judy表示,Binance于2022年1月25日禁用了她的账户,多次联系客服却没有得到解决。另一位用户Charles表示,Binance禁用了他的账户,其中的加密货币价值超过35000美元,多次联系客服却没有得到回应。用户Txmny表示,他的账号因为接收了BNB而被停用且没得到合理的理由。到目前为止,Binance尚未对此做出回应。(Bitcoinist)[2022/1/28 9:18:33]
2015年一月《华尔街日报》发觉没有银行担保,没有政府支持,没有客服,没有董事长,什么都没有的比特币,居然可以让别人有信心在上面做亿级美元支付。这系统后面的技术必定非常强大!而这个强大的技术就是区块链。华尔街日报认为这是500年来最大的金融科技创新。
英国央行在2015、2016年开始推出基于区块链的数字法币,他们要做数字法币的原因是要把监管权拿回来,为了就是打击像支付宝、微信这样的第三方支付系统。
2016年一月英国首席科学家再提出可以使用区块链在各行各业,包括能源、医疗、政务、税务等,并且多次使用“革命”这名词来形容区块链带来的改变。英国首席科学家是英国官方最高的科学单位,用词一向保守,但是他们却选择使用“革命”代表他们认同这技术的颠覆性,而且多次使用希望读者注意到,代表他们的急迫感。
到了2018年又有一个全新的发展,就是由政府支持但是有科技公司发的稳定币的出现,这就是一个划时代的事件。2015年、2016年,正规军开始研究区块链的用途。但是还是要等到2018年,政府才出面支持这些稳定币或者是数字法币的发行、流传、以及支付,区块链开始走进政府支持的货币世界。
金融时报:对冲基金正削减在币安的头寸:由于币安目前面临的严格监管审查,一些对冲基金对其感到不满。其中,Tyr Capital和ARK36都大幅削减了他们在该平台上的头寸。Tyr Capital联合创始人Ed Hindi声称,在全球监管机构对该交易所进行打击的情况下,此举旨在保护投资者免受“未知的未知数”的影响。(英国金融时报)[2021/7/24 1:12:40]
2019年世界第一个银行公开进场区块链金融市场,就是以前一直骂比特币的摩根大通银行。这意义惊人,区块链不再只是想逃避监管的技术,一直被强监管的银行也进入区块链金融市场,区块链正式走进银行界。
2019年又出现金融机构例如VISA也加入区块链金融,区块链正式走进信用卡金融世界。
2019年脸书的Libra币震动了世界,世界央行和政府突然发觉区块链已经改变了世界,改变金融市场。这2个月许多银行都在谈论如何应对脸书的稳定币,银行家本来认为洪水猛兽的技术,在这2个月却给银行家一次思想大洗礼。
本来许多金融科技报告上都没有将区块链列为一个科技,2019年联合国数字经济报告却把区块链列为新兴金融科技的首位。这和笔者在过去5年讲区块链是500年最大金融创新一致,而这次创新应该会持续许多年才能消化。
这正规路线产生的价值会远远超过灰色路线。在2016年,笔者在伦敦和金融城经济学家MichaelMainelli谈论这事,笔者认为正规路线价值会比灰色路线价值大1万倍,他认为10亿倍。现在许多经济学者预测数字股票价值会超过几百万亿美元市场,远远大过现在股票市场价值。
两条路线一直并行存在
长久以来我们看到了两条路线发展,一个是灰色路线,比特币作为代表,在2008年开始一直到现在,而比特币、数字代币的圈里面仍然有许多信徒。而且由于正规军进来,他们反而更加大肆活动,因为受到国家的打压,所以现在的活动比以前更聪明,现在的路演不称为路演而是以学术会议的形式出现,有时候连项目方都匿名,而且还没有公开发币的时候,已经有人赚大钱。因为这个币值从最原始的价钱一直到最后发币的价格差异非常大,以至于到后来币的公开价的时候,已经有人赚了大钱。
声音 | 何一:在各个国家开设法币交易所是币安的下一步棋:近日,何一在微博上表示,在各个国家开设法币交易所是币安的下一步棋。据此前报道,赵长鹏近期在专访中谈及法币交易所,他表示在各个国家开设法币交易所就像做实验一样;谈及未来计划,将在今年底明年初上线去中心化交易所,马耳他、泽西、列支敦士登这三个地方目前比较确定,应该会推进法币交易所,其他几个目前还不能公开;谈及慈善,他表示区块链可以改变慈善事业,慈善也可以进行区块链教育普及,是双赢;谈及市场,对行业很有信心,过去八年币价上涨200万倍,未来再涨1000倍很容易;谈及稳定币,对一部分希望发行法定数字货币的国家和地区会很有启发;谈及总部,币安没有总部,“我在哪儿哪就是总部”。[2018/9/26]
因为在支持数字代币的媒体上面,他们用各式各样的机会大肆宣传数字代币,例如讲到说数字代币会取代国家中央银行,比特币以后会变成世界的通用货币。当然这是不可能的事情,可是却有在2019年6月18日脸书发布Libra币的白皮书的时候,还有人出文说Libra项目方会成为世界的央行。有一些人认为,这些数字代币彻底改变世界,把央行出货币统统推翻。这当然是不可能的事。
为了推广这些理论,所以在各媒体上面推出了许多思想和看法,而这些看法,被正统的金融学者和经济学家唱衰,所以在2018年底到2019年笔者就遇到一些银行家、经济学家、金融家他们对于区块链的看法竞是鄙视,甚至是敌视的态度。他们认为任何跟区块链有关系的都是扰乱金融,是国家不允许的,而且是不能碰的。这造成了一个不好的现象,就是币圈人大力捧他们的币,一些金融学家却看衰,敌视、并且贬低区块链技术的价值。
这些思想终于在2019年6月后改变。现代经济学家也都承认区块链产生的经济效益和金融效益是巨大无比的。在2019年8月以前,“数字货币”这名词不能在媒体出现,认为是祸国殃民扰乱金融市场的黑技术,在2019年8月后却可以公开在深圳开发,并且政府鼓励,因为这技术可以“防止经济危机”。
首先我们要明白区块链技术是中性的,任何一个中性的技术它可以被灰道所用,也可以被白道所用,就像是我们可以拿车子当救护车和消防车去救人、灭火,同样的也可以开着车子去抢银行当小偷。
所以对于一个技术,我们不需要给它意识形态的说法,它本身就是个工具,灰道可以用,白道也可以用。逃避监管扰乱金融的人可以使用,政府、银行、金融机构也可以使用。这样的一个强大技术不使用不是太可惜了吗?
但是币圈为了推广他的思想,用了很多名词造成了一些混乱,我们开始这样一个误区系列,就是希望能够把这样混乱的局面变成有序的环境。其中第一件事情我们要有一个正确的讨论名词,如果我们连名词都不能够有统一的看法,我们很难做深入的谈话,这是写这个系列文章的目的。
1.
关于区块链技术的误区

2.
关于数字法币和稳定币的误区


3.?
常见误区详解
误区1:
区块链等于比特币或是其他数字代币
误区造成的结果
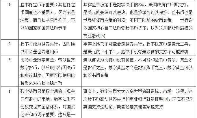
当讨论使用区块链时,许多人立刻认为这是数字代币例如比特币或者以太坊等。这些误区造成许多误解:
“区块链改变金融”误解为“比特币改变金融”或是“以太坊改变金融”;
“数字代币扰乱金融市场”误解为“区块链扰乱金融市场”;
许多国家“压抑数字代币发展”误解为这些国家“压抑区块链发展”;
许多国家鼓励“区块链研究发展”误解为这些国家“鼓励数字代币发展”。
比特币和其他数字代币有金融风险、、扰乱金融市场的历史,因此各样区块链应用也会有和各样金融风险,扰乱金融市场。
正解误区1
区块链技术最初起源于比特币,但是区块链只是里面一个技术组成。作为一个中性的技术,区块链可以被许多应用使用,包括合法或是不合法的应用。例如美国认为大部分数字代币不合法,而只有比特币和以太币是合法金融产品。但是不论是合法或是不合法的金融产品,他们都不是技术。
引擎理论和设计是技术,但是丰田车子是产品,特斯拉也是产品,技术不是产品。一部车子最重要的技术是引擎,数字代币最重要的技术是区块链,但是引擎不是车子,区块链也不是数字代币。
如果区块链委员的一个应用就是数字代币,还可以使用数字代币这名词来讨论区块链。但是区块链应用实在太广泛了,数字代币只是千百种区块链应用的一种,数字代币不可能代表区块链。下面列举一下区块链应用:
数字代币:包括没有合法的数字代币和假稳定币;
数字股票;
数字房地产、数字房产管理、数字建筑;
数字医疗、数字医药;
数字能源、能源交易;
数字法庭、数字仲裁、数字证据;
数字政务、数字税收;
数字教育、数字人力资源。
另外,许多区块链应用的金融风险大不相同,例如数字代币和数字法币金融风险正好相反。英国央行原来发展数字法币最主要的目的就是要把监管权拿回来,既然要把监管权拿回,金融风险必定要减少才行。英国央行不可能要使用区块链技术来增加金融风险。所以数字法币的发行、流传、支付必定降低金融风险。除了英国央行,日本也认为建立基于区块链的跨境交易会减少金融风险,反。
意义
正确了解区块链和数字代币的差别,下面误解可以解开:技术的用途区块链改变金融,不是比特币改变金融。
“区块链改变金融”不是“比特币改变金融”或是“以太坊改变金融”,区块链改变金融因为是稳定币、数字法币、跨境支付、跨境贸易这些应用改变金融;
“数字代币扰乱金融市场”不是“区块链扰乱金融市场”;
“压抑数字代币发展”不是“压抑区块链发展”;
“鼓励区块链研究发展”不是“鼓励发行数字代币发行”,不是“鼓励炒币”、不是“鼓励路演”,而是鼓励区块链研究,例如研究数字法币,数字资产,数字交易,数字政府,数字社会,数字法庭。
参考文献
蔡维德,何娟."区块链应用落地不是狼来了而是老虎来了",2019.06.17.
蔡维德."美元数字法币横空出世,你准备好了吗?",2018.09.01
蔡维德."数字法币3大原则:脸书Libra带来的重要信息",2019.08.24.
蔡维德."国外怎么看中国对Libra的反应以及国外现在的布局",2019.08.23.
蔡维德."蔡维德教授展望未来公链格局,公链发展首先要破解误区|区块链最前线10期",2018.10.09.
蔡维德."区块链是"分权式"不是"去中心化"",2019.01.28.
蔡维德,姜晓芳."新货币竞争来了?没错!",2019.06.21.
蔡维德,姜嘉莹."宏观世界新经济的三大要素:科技、货币、法律",2019.08.13.
蔡维德,姜晓芳."Facebook掀起大风波,怎么办?",2019.07.12.
蔡维德."泰山沙盒告诉你:脸书稳定币技术将来可能成为区块链主流",2019.07.08.
蔡维德."保持冷静,智慧对应国外稳定币",2019.08.20.
蔡维德,姜晓芳,李琪."亲,别逗了,区块链是500年来最大的金融科技创新?",2018.09.13.
作者:
蔡维德:北航数字社会与区块链实验室主任,天德科技首席科学家,国家科技部重大项目负责人,国家大数据综合试验区区块链互联网实验室主任,天民国际沙盒研究院院长,赛迪区块链研究院名誉院长,中国亚洲经济发展协会区块链产业专业委员会会长,北互金区块链专委会主任
刘琳:博士,北京航空航天大学数字社会区块链实验室
美国前民主党众议员、曾任职于众议院金融服务委员会的HaroldFord在CNBC撰文称,加密行业及数十种数字资产相关的应用是美国经济创新的下一个源泉.
越来越多的人在交易加密货币?Emmm,真实情况可能跟你想得不一样。加密数据追踪公司TokenAnalyst的数据显示,最近几个月,主要交易所的比特币交易越来越低频.
币安的路径正在悄然发生“变化”。酝酿已久的币安衍生品平台终于上线。9月2日晚间,币安宣布收购数字货币衍生品交易平台JEX.
据外媒近日消息,全球市场研究和咨询公司GlobalMarketInsights预计,到2025年,区块链技术在医疗市场的价值将超过16亿美元.
本文将回答以下问题:什么是权威证明?它如何工作?有何利弊?哪些区块链使用PoA?PoA与PoW、PoS比起来呢? 自2009年比特币问世以来,加密货币领域有了翻天覆地的变化.
数字货币也有清真与非清真之分吗?随着加密货币与区块链的发展席卷全球,伊斯兰世界,这个世界上发展最快的宗教世界,也遭到了加密货币的“入侵”.