文:互链脉搏·金走车
来源:互链脉搏
未经授权,不得转载!
时代的变迁由个体记录,行业的变动往往也可以透过企业的发展来察知。
截至目前,根据企查查数据显示,全国共有32736家将“区块链”列入经营范围的公司。也正是这3万多家公司,见证了国内区块链技术、区块链产业的发展历程。
互链脉搏统计了2019年区块链企业成立数量,区块链企业地区、行业分布情况,区块链企业融资、上市等信息,借以洞察2019年区块链产业的发展情况。
根据统计,2019年成立的区块链公司数较2018年下降了21.9%;2019年广东省区块链企业数占总量的56.82%;近年来,已有11家国企、14家上市公司将区块链纳入经营范围;在经历2018年区块链企业“淘汰潮”后,2019年成立的区块链企业的淘汰率降低……
2019年:区块链发展趋于冷静广东企业数占总量的56.82%
互链脉搏检索企查查数据,2019年全年全国共成立了11198家区块链公司。截至年末,全国区块链公司的总量达到了32736家,较2018年年末的数据,增长了51.99%。但这一增幅,与2018年相比,仍有下滑。此前,2018年年末时,区块链企业总量的增幅已达99.18%。
数据:以太坊上Aave v3发行的单日贷款额超1亿美元,创历史新高:金色财经报道,IntoTheBlock研究总监Lucas监测的数据显示,以太坊上Aave v3发行的单日贷款金额在周一创下1亿美元以上的历史新高,sDAI作为抵押品的引入以及ETH借贷成本的改善似乎正在推动需求的增长。[2023/9/1 13:09:59]

同时,2019年全年成立的区块链企业数,较2018年全年成立的区块链企业数,也有下降,降低了21.9%。
由此可见,在经历2018年的“迅猛扩张”后,2019年区块链企业的发展已趋于冷静,恰印合了Gartner曲线。但或是由于“1024会议”的助推,国内的区块链市场并非一下扎入“泡沫化的低谷期”,2019年区块链企业的成立数量仍旧维持在万计的量级上。
且若将时间线拉长,相较于十年前,2019年区块链企业的成立数量已增长180余倍。
此外,互链脉搏关注到,对2019年区块链企业成立数贡献最多的是广东省。今年,广东省共有6363家区块链企业成立,占到总成立数的56.82%。而处于第二梯队的是山东省和浙江省,2019年分别有811家、686家区块链企业成立。位列第三梯队的是湖南省、安徽省、重庆市等中国中部地区。
Reddit Gen 3 Avatar铸造量突破500万枚,过去两个月已增长4倍多:金色财经报道,据Dune Analytics最新数据显示,Reddit Gen 3 Avatar铸造量已突破500万枚,本文撰写时达到5,309,543枚,总销售额约为3,320,218美元,此外该系列当前持有者地址数为37,849个,其中独立地址数为20,744个。Reddit Gen 3 Avatar是社交网络巨头Reddit在Polygon区块链上部署的“Reddit Avatar”第3代合约,于今年4月正式发行,历史数据显示该系列铸造量于5月2日突破100万枚,这意味着此指标数据过去两个月增长了4倍多。[2023/7/1 22:12:32]
2019年区块链企业成立数量热度图

由上图可见,国内的区块链企业已在广东、山东、浙江形成三大据点,并呈现扩散式发展的态势。而之所以聚集于这三个地区,与当地的政策条件、产业环境不无关联。
互链脉搏统计,2019年广东省共有20余则区块链扶持相关的政策信息推出。且对于区块链的扶持,广东省还形成了“多点发力”的模式。深圳地区在中共中央、国务院的支持下开展数字货币研究与移动支付等创新应用;广州市黄浦区推出了“区块链10条2.0”政策;珠海市横琴新区金融服务局发布了“区块链+特色金融”白皮书;佛山市南海区有推进“区块链+”金融科技产业集聚基地建设。
1858 BTC从未知钱包转移到Coinbase:金色财经报道,数据显示,北京时间今日01:05,1858 BTC (价值约56,640,800美元) 从未知钱包转移到Coinbase。[2023/7/1 22:11:16]
而山东省、浙江省在2019年同样有10余则区块链扶持相关的政策信息公布。
在政策条件跟上的同时,上述三地均有建设区块链产业园,形成了产业集聚,更易吸引区块链企业成立、入驻。如广东有广州区块链国际创新中心、越秀国际区块链产业园等;山东有著名的青岛“链湾”;浙江省在西溪谷、萧山区、余杭区有多处区块链产业园。
此外,互链脉搏统计了,迄今为止全国各地的区块链企业数。广东省依旧位列第一,目前共有20033家区块链公司,占到总量的61.19%,超过6成。而历年总量位列二、三的分别是浙江省、山东省,目前浙江省共有2031家区块链企业,山东省共有1364家区块链企业。
而除广东、山东、浙江三地外,在2019年区块链企业数、历年区块链企业总数排行中,均列于前十的地区有:海南省、湖南省、安徽省、重庆市、江苏省。这五个省市同样是重点发展区块链领域的地区,不仅有政策支持,更有相应的产业协同。
其中海南,不仅在海口成立了区块链产业园,今年更是在三亚成立了海南国际离岸创新创业试验区,并挂牌成立了国内首个区块链实验室。湖南省则一直在娄底市政府的促动下积极打造区块链发展中国样本“链城”。
Aptos生态钱包Martian已支持通过Twitter进行点对点转账:2月10日消息,Aptos生态钱包Martian已支持通过Twitter进行点对点转账,用户可以在推特上发布推文,并在钱包内进行确认来向其他用户进行Aptos上Token转账。
将Twitter与Martian链接后,通过发送固定格式推文来发送测试网APT:GM@martian_walletsend 5$ APT on testnetto@接收地址中间禁止换行符或空格,发完推文后,打开钱包并点击通知图标,即可看到交易请求。单击批准以确认并提交交易。此外需确保将Martian钱包更新到刚刚发布的最新版本(1.3.8)。[2023/2/10 11:58:30]
区块链企业以中小型为主国企逐步加入区块链技术研究
从地域划分来看,2019年成立的区块链企业多数聚集在广东省。
而若从企业类型来看,2019年成立的区块链企业,相对集中于批发和零售业类,共有5305家。互链脉搏观察,这类公司主要经营的区块链业务是供应链管理方向,兼有区块链技术开发、区块链技术咨询、新零售加区块链加通证加积分的发行与管理等方向。

新加坡区块链初创公司Dltledgers完成600万美元B轮融资:9月21日消息,新加坡区块链初创公司Dltledgers完成600万美元B轮融资,塔塔集团家族办公室和Centrum参投。
Dltledgers是一家促进跨境贸易的区块链初创公司。公司总部设在新加坡。(techinasia)[2022/9/21 7:10:49]
而信息传输、软件和信息技术服务业领域位列第二,共有3028家;租赁和商务服务业有1648家;科学研究和技术服务业有388家。位列第五的领域是金融业,但归属该领域的区块链企业数量不及意料中多,有181家。其中有73家为融资租赁公司,有22家为投资公司,19家为保理公司。
虽然,2019年成立的区块链公司广泛分布于10多个行业领域。但互链脉搏,综合区块链企业的注册资本和企业的参保人数来看,目前成立的区块链公司仍多为中小型企业。
互链脉搏根据企查查数据检索,2019年区块链企业注册资本在500万元以下的有6736家,占2019年成立区块链企业总量的44.65%;注册资本在500到1000万元之间的有4369家,占总量的28.96%。也就是注册资本低于1000万元的企业有7成之多。

进而观察区块链企业的参保人数,检索2019年成立的以“区块链”为经营范围的公司,所有公司的参保人数都小于50人。
而若从历年成立的全部区块链公司来观察,参保人数小于50人的有32622家,占到总比重的99.65%。参保人数在50人到499人之间的企业仅100余家。
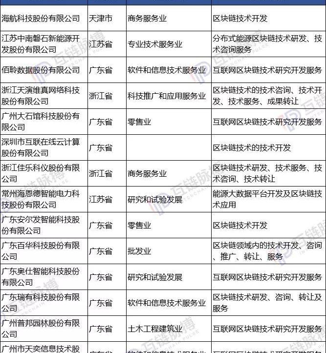
而参保人数在500人到999人之间的仅1家,是平安旗下的金融科技服务公司—深圳壹账通智能科技有限公司,平安壹账通有在打造区块链应用的基础设施平台;参保人数在1000人到4999人之间的有1家,是广州普邦园林股份有限公司,该公司是老牌园林工程施工、景观设计上市公司,旗下全资子公司北京博睿赛思的境外全资子公司曾与新加坡拓扑基金会,在区块链技术应用于数字化营销领域展开合作。
尽管企业注册资本、企业参保人数两组数据,对区块链公司的展现不尽完全,但可以侧面的观察到,目前成立的区块链公司仍以中小型企业为主。涉及区块链业务的大型企业,也少有主攻区块链方向。
不过,互链脉搏观察到,目前为止的32736家区块链公司中,已有11家是将区块链列入经营范围的国企。且其数量呈逐渐增长的态势,2005年、2017年成立的涉及区块链的分别有1家,2018年成立的有4家,2019年成立的有5家。同时,2019年成立的5家国企,在区块链方面的主要经营方向是区块链技术研发。

由上述数据可见,区块链队伍中也逐渐有了国企的加入。而事实上,开展区块链业务的国企远不止这11家企业,互链脉搏曾统计,今年以来,有多达36家国有企业,落地了50个区块链项目。
经历2018“区块链淘汰潮”2019区块链企业发展平缓
从地域、行业等维度对2019年的区块链企业进行分析后,互链脉搏还关注到了区块链企业的不同发展阶段,以及不同发展路径。
在目前为止全部区块链公司中,有融资信息的是107家。其中2018年成立的区块链企业有融资信息的最多,共有24家;而2019年成立的区块链公司中有融资信息的仅5家。

互链脉搏统计2019年有融资信息的这5家公司,均是主营区块链业务的企业。且目前几家公司的均处于融资的早期阶段。

其后,互链脉搏关注企查查数据,在全部将“区块链”列为经营范围的企业中,已有14家公司上市。

而互链脉搏此前也曾统计区块链上市公司的信息,发展区块链领域的上市公司应远不止这14家。或因更多发展区块链的企业主要是通过子公司进行业务的开展,而并未被归入统计之中。
有区块链企业成立、融资、上市,自然也有区块链企业处于撤销、吊销、注销状态。截至目前,3万余个将区块链列入经营状态的企业中,有11家处于撤销状态;12家处于吊销状态;2671家处于注销状态。三类的总量占到全部区块链企业数量的8.22%。
而在2019年成立的区块链公司中,处于撤销状态的有1家,处于注销状态的有205家,两种占总量的1.83%。2018年成立的区块链企业中,处于撤销状态的有8家,处于吊销状态的有5家,处于注销状态的有1740家,三类总量占到当年成立的区块链企业数的12.22%。
总的来看,区块链企业的淘汰率处于较高的水平,且2018年成立的区块链企业出现了“淘汰潮”,而观察2019年的数据,似已趋于平缓。
从地域、行业分布、公司状态等维度综合观察,相比于2018年的“大起大落”,2019年的区块链企业发展更为冷静,且有了国企的逐步加入。
作者:?AvihuLevy&UriKolodny翻译&校对:?安仔C1int&阿剑 来源:以太坊爱好者 -图源来自?Unsplash?的?ArturTumasjan- 导.
作者:记者:李国辉 来源:中国金融新闻网? 在深圳喝咖啡可以开区块链电子发票了!12月25日,华润旗下太平洋咖啡深圳52家门店全线接入区块电子发票系统,线上支付后可随时随地手机开发票.
一、前言 区块链行业是一个新兴行业,也是一个高速发展的行业。因为是新兴行业,所有未来的发展方向和路径并不明确;因为是高速发展的行业,所以变化非常剧烈.
编者注:原标题为《比特币必须跨越鸿沟:如想成功》前言:如果按照技术采用生命周期的模型来看比特币的采用阶段,当前处于哪个阶段?当前才刚刚从创新者阶段过渡到少数的早期采用者阶段.
在挖矿成本高昂,众多新项目齐飞的大环境之下,双挖成了众多项目笼络算力的一张王牌。而矿工们为了让一台矿机能够实现更高的收益,双挖似乎也成为了矿工争相采取的手段.
作者:罗逸姝 来源:经济参考报 近日,香港金融管理局新任总裁余伟文在接受记者采访时表示,目前香港金管局已经发放8家虚拟银行牌照,香港首家虚拟银行有望年底试营业.