撰写|王梦婷、照生
编审|于百程

导读
近年来,伴随着区块链技术日益成熟和数字货币步入发展快车道,去中心化加密数字货币的市场规模越来越大,目前全球共有319个数字货币交易所,已发行5290种数字货币,总市值高达1814亿美元。数字货币正对全球金融体系产生深刻影响与巨大挑战。如何平衡数字安全与隐私保护,如何对数字货币实施有效监管,保障各参与方的权益,都是各国政府与监管部门需要思考解决的问题。
为了更好的掌握数字货币行业的政策,预判未来的发展趋势,本文从各国对数字货币行业的监管措施入手,整理全球数字货币监管牌照的发展详情,对数字货币的监管情况进行梳理总结。
一、全球数字货币监管现状
01数字货币发展趋势
近年来,伴随着区块链技术日益成熟和数字货币步入发展快车道,去中心化加密数字货币的市场规模越来越大。据CoinMarketCap.com最新数据,截至2020年3月31日,全球共有319个数字货币交易所,已发行5290种数字货币,总市值高达1814亿美元,市值排名前三的分别为比特币、以太币与XRP,其中比特币市值超过1148亿美元。
在市场规模逐步扩大的同时,数字货币的影响范围也越来越广。越来越多的用户与机构开始接受数字货币,数字货币的落地应用场景已涉及购物消费、交通出行、外出旅行等日常生活的诸多领域。另外,国外众多商业机构相继推出数字货币发行计划,加拿大、中国、瑞典、英国等诸多国家也在积极推进推出法定数字货币。
数字货币正在以不可阻挡之势成为现代经济中不可或缺的重要因素。
根据发行主体的信用程度,我们不妨将当前数字货币简单分为三大类,即去中心化的加密数字货币、机构数字货币与法定数字货币。本文中所讨论的数字货币,在没有特殊说明的情况下,主要指加密数字货币。
02
加密数字货币面临的挑战
数字货币正在对全球的金融体系产生影响,为经济发展创造更多可能性。然而,数字货币尤其是去中心化加密货币,目前仍然存在很多问题。
1.网络安全防御较难,易引发安全性风险。数字货币以区块链技术为基础,理论上区块链技术能够为数字货币带来极高的安全性,但几乎所有数字货币的相关操作都需要基于互联网进行,互联网固有的安全问题如黑客攻击、病入侵等潜在威胁都会在加密数字货币市场得到体现。尤其是作为项目方与用户之间的交叉点,连接着数字货币一级市场与二级市场的交易所更是经常发生黑客攻击、平台宕机、用户数据丢失等安全事件。史上最著名的交易所被盗事件莫过于2014年3月,日本最大的比特币交易平台Mt.Gox受到黑客攻击,损失了价值约3.65亿美元的比特币。
云南省省长:推动区块链等信息技术与实体经济深度融合:3月5日,云南省全省加大投资促进发展电视电话会议在昆明召开。省委副书记、省长阮成发指出,要抓好数字经济投资,抢抓疫情催生线上新业态发展的机遇,加快5G网络基础设施建设,推动互联网、大数据、人工智能、区块链等信息技术与实体经济深度融合,大力培育新业态、新动能。(云南发布)[2020/3/5]
2.数字货币具有匿名性特征,易引发、欺诈等违法行为。与法定货币不同,数字货币的发行交易并不需要经过金融机构,因此金融机构无法对交易用户的信息进行核查。传统的金融监管体系并不能完全适用于数字货币,不法分子会利用监管漏洞进行等违法行为。早期比特币的发展壮大就离不开丝绸之路等暗网中的非法交易。
3.价格波动剧烈,市场投机心理严重,投资者权益难以保障。由于比特币等主流数字货币多基于开源算法,且没有明确的发行和运营主体,因此没有任何人或机构能够控制它的发行交易。数字货币作为一种资产,缺少国家的信用担保,币值波动较大,消费者易产生投机心理。投资者面对开放的数字货币市场,跨境投资无法避免。此时,由于各国间的监管空白,投资者的权益无法保障,并且可能会产生非法集资等现象,形成高风险的跨境投资市场。
03
全球数字货币监管概况
数字货币的出现是对传统货币金融的挑战,如何平衡数字安全与隐私保护,如何对数字货币实施有效监管,保障各参与方的权益,都是各国政府与监管部门需要思考解决的问题。
国际金融机构始终对数字货币保持密切的关注。在数字货币的支付功能以及数字货币是否具有货币属性方面,国际清算银行已多次发布指导意见和建议。2015年11月,国际清算银行发布《DigitalCurrencies》报告,详细介绍了数字货币作为零售支付手段的影响等内容;2018年3月,国际清算银行发布《中央银行数字货币对支付、货币政策和金融稳定的影响》的报告,对中央银行数字货币的发行进行了分析。2017年6月,国际货币基金组织发布了一份关于金融科技行业发展的报告《FintechandFinancialServices:InitialConsiderations》,针对如何有效监管分布式账本技术及以其为基础的数字货币提出了建议。2018年,经济合作与发展组织OECD和20国集团G20共同发布一份中期报告《数字化带来的税收挑战》,提出要对加密货币和区块链技术形成的数字资产交易信息进行监管。
除了国际金融组织,各国监管部门也正在关注并积极研究数字货币监管。由于各国金融环境不同,各国对于数字货币的监管态度不尽相同。有些国家例如美国、日本等国家持支持态度,并积极部署数字货币行业的监管措施。而有些国家,例如印度等目前禁止在境内进行数字货币的相关业务。
动态 | 阿里巴巴成为杭州亚运会官方合作伙伴 蚂蚁区块链将深度参与:金色财经报道,12月10日,杭州2022年第19届亚运会组委会宣布,阿里巴巴成为杭州亚运会官方合作伙伴。作为创新技术,蚂蚁区块链技术将深度参与杭州亚运会,全程应用在这一国际赛事中,包括交通出行、签约协议、文化版权、票务及纪念品销售等。在现场,杭州亚组委和阿里巴巴还通过蚂蚁金服区块链可信存证技术签约,为大型综合国际赛事首创。[2019/12/10]
以下为部分国家的监管情况:
美国:美国各州对数字货币的态度各有不同。纽约州对数字货币交易所实行严格管控,目前只有少部分交易所获得了授权许可;华盛顿州于2017年4月颁布5031法案,该法案规定华盛顿州所有货币交易所,包括虚拟货币运营商,都必须申请牌照才可运营,目前许多在华盛顿州开展业务的交易所已获得了相关牌照。其他州也都在美国证监会的规定下,积极采取措施,对数字货币交易实施牌照化管理。
日本:日本是第一个将数字货币交易纳入法律法规体系的国家。2017年日本开始实施《资金结算法案》,承认数字货币作为支付手段的合法性。之后,日本金融厅颁布《支付服务法案》,对数字货币交易所实施全方位监管。所有在日本境内运营的交易所必须获得财政部与FSA的牌照授权。
新加坡:在新加坡政府对金融科技“不寻求零风险,不扼杀技术创新”的原则指导下,新加坡积极发展区块链技术,积极推动数字货币的发展,新加坡是亚洲区域内最支持数字货币发展的国家之一。由于新加坡的积极良好的制度环境,多家交易所选择在新加坡开展业务,例如WBFEXCHANGE就与新加坡政府合作密切。
2020年3月,新加坡金融管理局正式公布关于支付服务经营牌照的豁免企业名单,名单上的实体已取得豁免期内的特定支付服务或数字货币相关支付服务的许可证和经营权,包括阿里巴巴、支付宝、亚马逊等大型机构的新加坡实体均在名单之列。
关于数字货币相关支付服务的豁免许可,包括币安、OKCoin、BitStamp、币信、Coinbase、CoinCola、TenX、Upbit、ZB等近200家公司均可在正式下达牌照前以豁免状态合法运营。
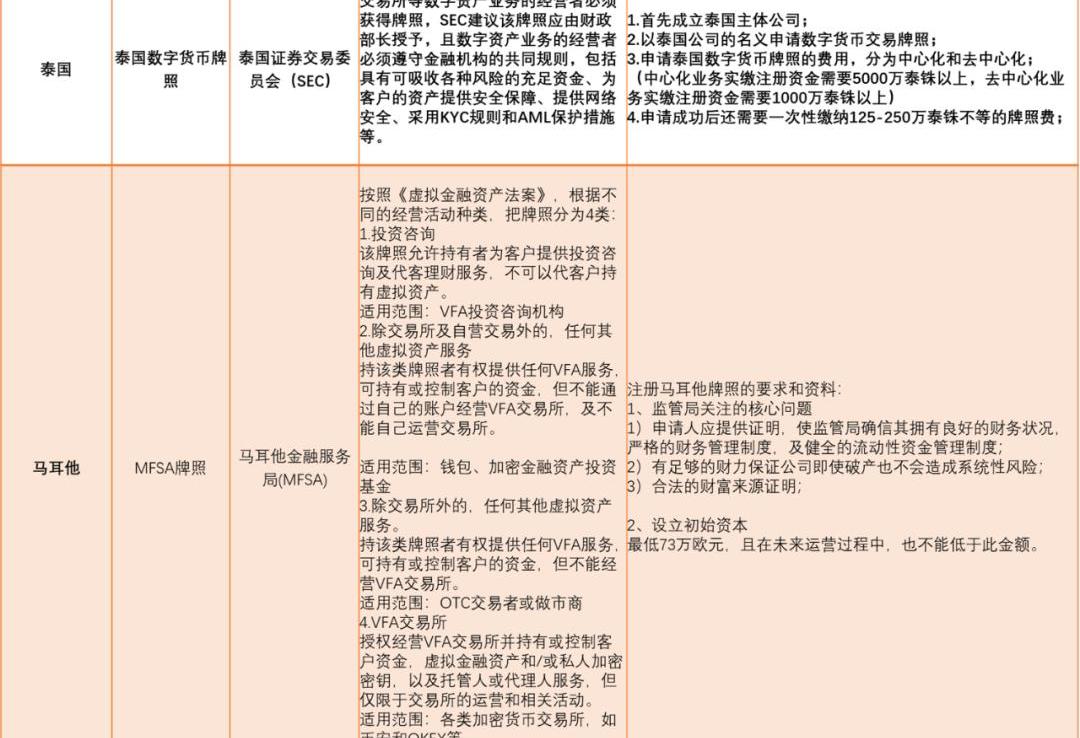
泰国:为了更好的监管数字货币行业,2018年6月,泰国颁布了《数字资产法》,宣布为合规加密货币交易所颁发牌照,开始实行牌照化管理。
澳大利亚:由于金融犯罪不断增加,2017年10月,澳大利亚通过了《财政法案2017年修正案》,2017年底,正式通过了《反与反恐怖主义融资法案2017年修正案》,明确了数字货币并不是货币资产,而是价值的电子表现形式。
提供数字货币交易业务的机构,必须向澳大利亚交易报告和分析中心提交申请,取得相应监管牌照与准入许可。交易所应根据反/CTF框架下的制度标准,对业务进行反和反恐融资评估。违规者将被判处两年有期徒刑或500英镑罚金,情节严重者,将被判处七年有期徒刑或2000英镑罚金。
声音 | 长沙市委常委会:推动区块链和人工智能等前沿信息技术深度融合:11月27日,湖南省委常委、长沙市委书记胡衡华主持召开市委常委会会议。会议强调,要进一步增强责任感紧迫感,主动加强对区块链技术的学习研究,紧扣区块链技术和产业创新发展重点,从长沙实际出发,突出学用结合,促进全市区块链产业健康有序发展。要以开放包容心态迎接新技术新挑战,加强重点攻关,加快构建区块链产业发展生态圈,充分发挥长沙科教资源优势,结合22条产业链和制造业高质量发展等工作,推动区块链和人工智能、大数据、物联网等前沿信息技术的深度融合,为区块链技术及产业发展提供优质环境、营造良好氛围。(长沙晚报)[2019/11/27]
俄罗斯:2017年12月末,俄罗斯中央银行起草了一份新跨国加密货币提议。该提议希望联合金砖国家及欧亚经济联盟,创造一种新的跨国加密货币,使其能在成员国中合法流通。
德国:德国是第一个认可比特币的国家,2013年8月,德国政府正式承认比特币是合法货币,加密货币拥有者可以使用比特币缴纳税金或者用作其他用途。德国联邦金融监管局(Bafin)表示,加密数字货币的监管应符合现行金融监管规定的要求。发行数字代币的企业必须要遵守《银行法》、《资本投资法》、《保险监督法》、以及《支付服务监督法》的规定。
加拿大:加拿大对比特币、以太坊等主流数字货币一直持友好态度。加拿大当地的一家主营加密货币投资的公司已获得了首个比特币基金牌照。但是对于数字货币犯罪情况,加拿大联邦政府于2018年提出,针对恐怖分子和者使用虚拟货币和预付信用卡进行的影子支付采取措施。
菲律宾:菲律宾中央银行自2017年2月开始部署将数字货币交易所纳入监管范围,希望能够规范这种新兴市场,推动其有序发展。2019年,该央行发放了该领域的第一批交易所许可证。
该国央行行长NestorEspenillaJr表示,“加密货币交易所的基础很小但是却在快速增长——这就是为什么我们决定要让他们进行登记,央行正在主动将交易所纳入到央行监管框架中。”
马耳他:作为最小的欧盟成员国,马耳他是对数字货币态度最友好的地区之一,马耳他曾多次表示欢迎数字货币交易所入驻,同时马耳他积极为行业制定完善的规章制度。
2018年4月,马耳他内阁批准了三项法案的提交,其中一项是虚拟金融资产法案,该法案为加密货币提供了监管框架。其他两项法案分别是马耳他数字创新管理局条例草案(MaltaDigitalInnovationAuthorityBill)和技术布局及服务条例草案(TechnologyArrangementsandServicesBill)。
根据以上部分国家的监管措施,我们不难发现,很多国家在进行数字货币监管时,大都选择了利用牌照对数字货币相关产业进行监管。数字货币监管牌照是数字货币产业链上相关企业机构进入市场的前提条件。只有获得监管牌照,机构才能够在当地合规开展数字货币相关业务与服务,如设立数字货币交易所、交易、发行数字货币金融衍生品等。
声音 | 傅明:区块链带来现有制度深度变革,政务、金融等领域有望率先规模化落地:金色财经报道,区块链人才专家智库专家、国际数权经济合作联盟执行主席傅明接受专访表示,任何创新技术实现大规模的应用,应该能够满足社会经济活动的需要,能够创造社会价值和经济价值。在区块链与实际经济深度融合中,我比较看好政务、金融、民生、智慧城市领域。具体来说,区块链在政务服务领域的应用将大规模爆发,目标之一是打破政务数据孤岛,深化“最多跑一次”改革;金融领域还会延续引领区块链应用的广度和深度,监管机制也会逐步完善;在民生领域,大数据、信息化发展具备优势的教育、医疗、食品药品安全、精准扶贫等方面,会结合区块链的应用,打造出创新模式,并带动创新发展;新型智慧城市、信息基础设施、智慧交通、能源电力领域,借力国家大力推动信息化建设,区块链作为数字经济的基础设施,将会发挥重要作用。[2019/11/14]
各个国家对牌照的申请要求不一致,部分国家和地区甚至要求同时申请证券、银行、基金相关牌照。但很清晰的是,随着各国对区块链及数字货币市场的深入了解和探索,数字货币的相关法律体系正在逐步完善,走向合规。
二、全球主要数字货币监管牌照一览
01
全球数字货币牌照:合规之路
随着技术力量推动,和欺诈犯罪越来越难被及时监测追责,新兴的支付工具与业务模式正使现有法案的监管边界日益模糊。全球应对机制的缺失更加剧了这种局面。因此作为监管的灰色地带,监管机构不可能始终放任加密数字货币游离于监管系统之外,尤其在如今加密数字货币市场规模和影响力越来越大的情况下。
其次,监管机构愿意对数字货币相关机构发行牌照,也侧面反映了监管部门正在逐渐认可和接受数字货币。数字货币监管牌照能够提升数字货币行业的门槛,增加行业价值和社会认可度。
虽然不同国家的相关法规不同,但是通过发行数字货币监管牌照的方式,对数字货币相关业务进行监管,能够一定程度上保护投资者的权益,维护金融市场的秩序。拥有数字货币牌照就相当于拥有了业务经营许可,监管牌照一方面是能够监督机构合规开展数字货币相关业务,规避风险,另一方面可以提升交易所的形象与公信力,增加投资人的信心,加速平台业务发展,为投资者提供更多元化的服务。
02
主要数字货币监管牌照全景图
据零壹智库不完全统计,目前全球主要的与数字货币相关的监管牌照的具体情况如下:


公告 | 平安银行:各项相关业务深度借助区块链等科技手段 旗下没有陆金所:平安银行在回复投资者提问时表示:平安银行各项相关业务深度借助人工智能、区块链、物联网、大数据等科技手段。同时平安银行还表示,目前没有子公司,旗下没有陆金所。[2019/10/17]


表:
部分国家和地区数字货币监管牌照信息,来源:01区块链
总体来看,目前各国的数字货币牌照,大多都是颁发给所在国注册企业,监管主体主要是提供数字货币交易、数字钱包服务的公司,主要监管目的是反与反恐怖组织融资。
03
典型数字货币牌照解析
1.美国MSB牌照
美国MSB牌照由美国财政部下设机构金融犯罪执法局监管并颁发,属于注册许可制。其主要监管对象是从事金钱服务相关的业务与公司,范围包括国际汇款、外汇兑换、货币交易、提供预付项目等业务。
MSB的注册人需要根据31CFR1022.380-的《银行保密法》规定注册为货币服务业务的实体,该实体由FinCEN管理。
所有MSB注册都必须通过BSA电子归档系统以电子方式完成。机构注册MSB时提交的信息应包括:
1、注册人的法定名称;
2、注册人的“经商”名称;
3、注册人的地址;
4、注册人从事的MSB活动;
5、说明注册人从事MSB活动;
6、分支机构数量;
7、签署注册表格的日期;
8、收到注册表格的日期。
除了少数例外,每个货币服务企业(MSB)都必须在财政部登记。如果因为是另一名MSB的代理人而参与MSB的人士,则无须登记。货币服务业务登记表格(FinCEN表格107)必须由所有人或控制人填写并签署,并在MSB成立后的6个月内提交。注册必须每两年更新一次,在有限情况下须重新登记。FinCEN会对违规情况处以罚款、民事处罚和刑事处罚。
公司开展业务必须遵守联邦法规注册为MSB,并且还要遵守汇款活动的州内也必须遵守州法规,目前有53个州和地区有许可要求,其费用的成本主要包括担保费、申请费、许可费、调查费和其他费用。
申请条件:
1、一位以上的公司董事及股东,有效的身份证明文件。
2、公司名称没有任何限制,只要查册没有重名即可。
3、不同的州,注册资本不一样,一般为50000美金,不需要验资及到位。在注册公司时,需要说明公司成立时发行的股票数额。通常公司初始发行的股票数额为3000-50000股。
4、申请注册美国公司每个股东所占的股份比例。
5、规定要有当地的注册地址。
美国MSB目前是性价比最高的牌照,火币、币安、币团都有此牌开展经营,申请速度较快,知名度较高。
2.加拿大监管牌照
加拿大数字货币监管牌照由加拿大金融交易和报告分析中心审核颁发。牌照分为MSB与FMSB。根据相关规定,从事货币服务相关业务需在FINTRAC进行注册,获得合规牌照。自2020年6月1日起,外国货币服务企业须在FINTRAC注册。
加拿大MSB可向公众提供下列服务:
1、外汇交易:进行交易,可以将一种货币(美元兑换加元)兑换成另一种货币;
2、资金支付:使用电子资金转帐网络或任何其他方法,将资金从一个个人或组织转移到另一个个人或组织;
3、兑换或出售汇票、旅行支票或任何类似的东西:这也可能包括兑现或出售旅行支票或任何类似的东西。这并不包括将支票兑现给特定的个人或组织。
MSB申请要求:
1、必须有加拿大注册成立的公司;
2、拥有适当的业务架构,良好的内部监控系统,以及公司人员具备一定的数字货币行业的资质和经验;
3、有符合要求的合规的反报告;
4、遵守加拿大的法律法规和业务法则。
如果满足以下所有条件,则被视为FMSB:
1、从事提供至少一项货币服务业务服务的业务;
2、在加拿大没有营业地;
3、将MSB服务指向加拿大的个人或实体;
4、向加拿大的客户提供相关服务;
如果属于FMSB,截至2020年6月1日,公司需要履行以下义务:
1、在FINTRAC注册业务;
2、向FINTRAC报告某些财务交易;
3、保留某些交易记录;
4、识别客户;
5、制定合规计划。
同时FMSB必须按照规定的犯罪收益和恐怖主义融资法规的方法,验证其某些活动和交易的客户身份。从2020年6月1日开始,公司需要验证客户的身份,以便向FINTRAC提交可疑交易报告。在提交STR之前,必须采取合理的措施来识别进行或试图进行可疑交易的个人。
3.瑞士FINAMA牌照
瑞士FINAMA牌照由瑞士金融监管局(FINMA)颁发,瑞士政府对数字货币一直持开放态度。对数字货币的监管主要是为了禁止,因此对使用于转账行业的数字货币进行重点监管。
据相关条例规定,申请数字货币牌照的公司必须是瑞士本地的公司,因此,申请牌照的第一步是在瑞士成立公司,此外,还需要满足:
1、公司要有两名瑞士居民的董事;
2、公司的注册类别为SA/AG/PLC;
3、10万法郎的保证金,其中5万瑞士法郎会在注册公司时冻结,于公司注册完成后解冻。公司需保持最低10万瑞士法郎的保证金在账户;
4、需要提交注册人相关信息。
根据规定,在设立公司后,需要开通瑞士对公账户,租赁瑞士办公室,雇佣瑞士员工,之后即可提交牌照申请相关资料。总申请时长大概为7-10个月。
获得牌照后,瑞士数字货币公司可以经营的业务范围包括:
1、公司可以提供数字货币交易,数字货币库,以及数字钱包的服务;其次,可以提供以下的其他服务:
2、进行信贷交易(与消费者贷款或抵押贷款、保理业务、商业融资或融资租赁有关);
3、提供与付款交易有关的服务,以他人名义进行电子转账,或发行或管理支付方式,如信用卡和旅行支票;
4、以客户自己的名义进行交易,或者以货币、货币市场工具、外汇、贵金属、商品、证券(股票、股票、价值权利)及其衍生品交易的方式进行交易;
5、资产管理;
6、持有证券或管理证券;
7、提供投资建议。
FINMA于2017年10月颁发了第一张监管牌照,对象为一家比特币公司MovingMedia。该公司是瑞士注册的直接次级金融中介机构,获得合规牌照意味着该公司严格遵守AML和KYC规定。
三、中国数字货币监管的建议及挑战
各国的多元化监管,正促进数字货币产业逐渐合规化,数字货币产业也逐渐发展成为新时代经济的重要因素之一。目前我国的数字货币也正不断发展着,中国早在2014年就开始研究数字货币,到2019年我国央行法定数字货币在技术和运营框架上已基本成熟。进入2020年,虽然遭受疫情和经济下行的双重冲击,中国央行数字货币却有望加速落地,为我国金融市场提供新的活力。但是不可否认的是,数字货币相关产业整体仍处于发展初期阶段,同时我国在相关领域的监管相较国际先进做法也存在一定的滞后性。
传统货币监管思路和方法已无法满足加密数字货币的发展需求,各国针对数字货币方面的监管,或许能够带来一些启示。监管部门可以寻求技术和方法上的创新,在数字货币成为大趋势的背景下,中国或许需要在监管合规和技术创新之间寻求新的平衡点,在一定范围和一定程度上允许有关数字货币的创新与突破。
其中,2015年英国金融行为管理局(FCA)的监管沙盒方法值得借鉴。监管沙盒能够为国家数字货币的发展提供缓冲,监管沙盒可以看作是一块“试验田”,在监管制度不明确的情况下,为部分开展数字货币业务的机构提供一个相对可控的环境,进行试验性运营。同时接受监管部门的监管及相关主体的检测,确保风险被控制在一定范围内,不会造成危害。
其实我国已经试点采取过监管沙盒的方法,2017年国内正式启动的区块链金融计划,就是由政府作为领导首个开展的国内沙盒计划。目前中国香港实行监管沙盒,并且推出了数字货币相关牌照。相信在进行多方面综合考虑之后,中国也会推出一套符合中国国情的数字货币监管政策。
?AG、SA均为”股份公司“。公司名称中包括AG的主要是德国和瑞士,S.A.则主要出现在法国、瑞士、比利时、卢森堡、意大利、西班牙、葡萄牙、巴拿马、阿根廷、墨西哥和智利;PLC是PublicLimitedCompany,意为公开招股公司,可理解为上市公司。
?Libra白皮书2.0发布 迫于重重压力,在zf部门的百般阻挠下,Libra重新修改了白皮书.
币安最近可谓十分吸睛,下架了自己投资的FTX代币,又准备上线期权、矿池等新业务。币安的期权有什么不一样?4月3日币安官方Twitter发布消息,透漏TestFlight截图,上面显示“支持期权交.
作者:tan90 编者注:原标题为《选择和使用加密数字货币钱包必要知识,按终端来分钱包种类及其优缺点》我们装纸币和银行卡的钱包,钱包和钱是两码事。钱是核心,钱包是工具。钱可以装在各种钱包里.
文|互链脉搏·金走车 拥有庞大用户资源的电信运营商在上一轮移动支付竞争中,败给了互联网企业,眼睁睁看着互联网公司用自己的网络构建了金融支付的网络帝国.
据彭博社报道,新冠病大流行给全球经济蒙上了浓厚的阴影,投资者纷纷抛售高风险资产,金融市场的动荡对比特币造成了严重破坏,3月份是加密货币有史以来最糟糕的月份之一.
比特币区块奖励减半——这是一个备受期待的事件,减半过后,每个新交易区块产生的比特币奖励将从12.5个BTC减少到6.25个BTC——本次减半预计将于下月进行.