文丨互链脉搏研究院·三子
“1024会议”后,区块链技术上升至国家战略,央企作为“国家战略”执行的重要力量。互链脉搏特发布《2020年中央企业区块链发展报告》,从涉足区块链的中央企业概述、中央企业底层区块链建设情况、中央企业参与区块链联盟情况、中央企业区块链应用情况四方面展开介绍,并探讨中央企业区块链的应用价值与发展思考。
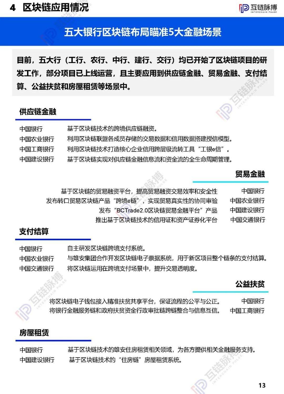
4月1日,互链脉搏发布《2020年中央企业区块链发展报告》,报告显示,截止2020年3月,125家中央企业中已有48家明确涉足区块链领域,占比为38.4%,且主要分布在八大板块——金融、航天交通、化工能源、电子通信、建筑地产、农林/粮食/轻工业、钢铁及医药领域,其中,前三大板块的央企占比近7成。
另外,中央企业已布局10项区块链底层平台、5大行业区块链联盟建设,并且均集中在2018-2019年。这些设施表明,当前我国“链网”纵深方向的建设框架已现雏形。
报告:到2027年全球加密货币ATM行业预计将达到 4.72 亿美元:金色财经报道,ResearchAndMarkets发布关于全球加密货币 ATM 市场(2022-2027 年),按类型、产品、竞争分析和Covid-19与Ansoff分析的影响”报告。报告称,2022 年,全球加密货币 ATM 市场估计为4645万美元,预计到2027年将达到4.7218亿美元,复合年增长率为 59.01%。[2022/7/27 2:39:37]
互链脉搏统计发现,落地项目中,央企参与最多的是区块链供应链金融。究其原因,是由于央企的规模优势和影响力可以有效的延伸到供应链金融这一产业链,能更好的发挥央企的撬动作用,赋能更多的企业,并且能有望率先产业化应用。
以下为报告详细内容:
数据:2021年上半年全球区块链和加密货币项目投资为87亿美元:毕马威会计师事务所(KPMG)发布的金融科技报告显示,2021年上半年全球区块链和加密货币项目的投资为87亿美元,是2020年全年43亿美元的两倍多,超过了2018年的高位72亿美元。
报告表示,今年上半年大量的机构资金流入加密货币领域,投资者对该行业的认识也正在增加,对NFT的兴趣日益浓厚。另外,在2021年上半年全球监管审查日益严格,中国在积极推动央行数字货币。[2021/8/16 22:17:15]


动态 | 芝商所和Bakkt比特币期货本周交易量和持仓量均突破2020年高点:2月13日消息,根据最新公布的的受监管的比特币期货衍生品数据,芝商所和Bakkt在本周的交易量和持仓量均突破2020年的高点(CME的未平仓合约为3.14亿美元,Bakkt的为3,700万美元)。每周触及芝商所产品的可报告交易者总数上个月创下历史新高。而目前最大的4个多头交易者中的未平仓合约总集中度则处于历史最低点(?20%,自2018年5月以来下跌超过30%),COT数据显示,该产品正在影响新的增量较大的交易员(theblockcrypto)[2020/2/13]

声音 | IDC:到2024年中国20%的高校将提供基于区块链的学历证明:IDC发布2020年教育行业十大预测,其中提到,到2024年,中国20%的高校将提供基于区块链技术的毕业证书、学业证书以及技能证书等验证系统等。(36氪)[2020/1/17]




















标签:OVOGALAXY区块链加密货币CryptoVoxelsSAFEGALAXY 币开发区块链数字货币加密货币与数字人民币的区别
4月9日,嘉楠耘智发布其在美国纳斯达克上市以来的第一份未经审计的财务报表。财报显示,公司全年净收入总额为人民币14.226亿元,净亏损人民币10.345亿元,其中第四季度净亏7.982亿元.
本文来源:中国互联网金融协会2017年,人民银行会同中央网信办等七部门发布了《关于防范代币发行融资风险的公告》,明确虚拟货币交易和ICO行为是非法金融活动,并开展清理整顿工作.
每批拍卖持续五分钟,上一批未结算的订单将传递给下一批。这意味着交易者需要等待至少五分钟才能完成交易,并且无法保证何时进行交易.
一直以来,传统金融资本巨鳄们面对比特币等加密货币时,往往表现出来心情是复杂的。有的人对其狂热着迷,有的人厌恶嗤之以鼻,有的人爱恨交加.
摘要:今日大盘有所回升,整体还是呈收敛走势。沙特不买OPEC和美国的帐,原油盘中跌破20美元。石油价格战下的连锁危机,恐怕会连累全球资本市场.
本周三,加密货币交易所Coinbase发布公告称,已拿出110万个USDC注入两大流行的DeFi协议:自动化做市商Uniswap和以太坊无损彩票游戏项目PoolTogether.