8月16日消息,据上海发布官方公众号消息,上海市经济和信息化委员会已公布硬核新技术、在线新经济、制造新模式等在内的12项专项行动,其中金融新科技专项行动将推动金融业提效增值,深化数字人民币试点场景。
在金融新科技方面,上海市金融局落地多个数字人民币场景,在白名单客户数、钱包数、钱包交易量等方面均领先全国,在数字新基建方面将加快推进智能算力平台建设。
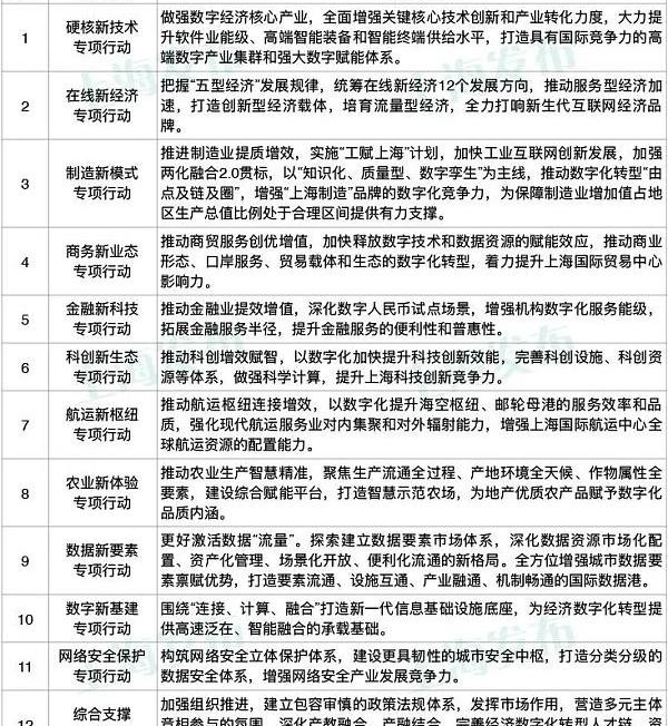
以下为具体信息:
以太坊上海升级硬分叉定于2023年3月进行,将释放信标链质押ETH提款:12月8日消息,以太坊开发人员在周四的以太坊核心开发者会议中敲定上海升级硬分叉于 2023 年 3 月进行,将释放信标链质押的 ETH 提款。开发人员还同意在上海升级中解决 EVM 对象格式 (EOF) 的实施问题。
上海升级中的以太坊改进提案包括 EIP 3540、EIP 3670、EIP 4200、EIP 4570 和 EIP 5450。会议还提到,若 EOF 问题因实施复杂而无法在下一次 All Core Developers 电话会议上进行,开发人员同意将 EOF 推迟到秋季,因此将不会延迟质押 ETH 的提款。[2022/12/9 21:32:21]
上海市经济数字化转型重点专项
UniArts Network为上海文创IP产业中心提供NFT技术支持:据官方消息,UniArts Network生态合作企业熵淼科技与上海文创IP产业中心签订协议,为后者提供基于其艺术品和文创IP产品资源的NFT数字资产开发与销售服务。
据悉,双方首次合作的NFT素材包括:
1.张大千若干幅绘画艺术作品
2.池磊数字艺术作品
3.泰迪珍藏数字艺术作品
上述NFT产品均会在“饭团密画”NFT销售平台上架出售。[2021/5/6 21:28:24]

声音 | 上海浦东发展银行副行长:区块链能帮助银行更高效处理基础交易类信息:据中证报报道,上海浦东发展银行副行长王新浩认为,随着区块链等技术的发展和兴起,基础交易的各类信息将能够以更为高效的途径为银行所用,从而使得银行能够以更有利的条件利用保理等产品。通过对核心企业及其上下游的供应链进行整体评价,运用灵活创新的金融产品与服务,依托大数据、区块链、人工智能、云计算、移动互联、API等新科技手段,以闭合化的运作模式为供应链生态各交易环节提供专业化、规模化、综合化的金融服务,拓展盈利提升与风险防控的新局面。[2018/10/16]
按照城市数字化转型的年度工作要点,今年上海以强化“十个新”为具体抓手,“化”出新技术、新业态、新模式。
一是全面激活数字产业化引擎动力。硬核新技术方面,聚焦区块链、V2X车路协同、量子通信等,今年将打造100个重点项目。在线新经济方面,上半年全市软件和信息服务业增加值增长16.1%,保持快速发展;“长阳秀带”“张江在线”两个在线新经济生态园正式揭牌,集聚了一批流量型企业。今年全年将重点打造20家有国际影响力的新生代互联网企业,加快培育8家千亿级电商平台,建设20+行业标杆平台。
二是全面激活产业数字化创新活力。制造新模式方面,市经信委聚焦制造业数字化转型,建成了26个具有行业影响力的工业互联网标杆平台,打造平台化设计、智能化制造、网络化协同、服务化延伸等标杆应用。商务新业态方面,市商务委重点打造“五五购物节”等线上线下联动的活动平台,建设一批示范性数字商圈,加快形成10个具有海外影响力的数字内容原创IP。金融新科技方面,市金融局落地多个数字人民币场景,在白名单客户数、钱包数、钱包交易量等方面均领先全国。科创新生态方面,以科学大数据为核心,谋划科研云平台、长三角技术市场协同平台、科创在线3个重大项目,并推动长三角科技资源共享、全球科技人才库和智慧型技术交易所3个数字化转型标杆建设。航运新枢纽方面,市交通委上半年积极推进机场大脑工程,增强航班保障和资源调度能力。在洋山港智能重卡示范运营项目上,投入14辆智能重卡商业运营,完成近1.7万标准箱运输量。农业新体验方面,市农委通过建设“一图”“一库”“一网”,实现全市农业生产用地面积入网率超79%,6286家生产经营主体入网。
三是全面提升经济数字化转型生态承载力。数据新要素方面,今年将集聚30家数据创新应用的头部企业,推动IDC等5项增值电信业务试点对外资100%开放。数字新基建方面,加快推进智能算力平台建设。今年将累计建成4.5万个5G室外基站,实现中心城区和郊区重点区域连续覆盖。
标签:METOBLOXINENECmetamask官网下载2023年最新版本OBLOX价格LineraOzonechain
8月5日晚间20时33分以太坊主网达到区块高度12,965,000,激活伦敦硬分叉网络升级。本次升级包含5个以太坊改进提案,分别是EIP-1559、EIP-3198、EIP-3529、EIP-3.
「接下来,我们将进入GameFi」,这是AndreCronje在去年九月曾说过的一句话。一年时间,加密市场相继经历了DeFi之夏、NFT热潮和疯狂“动物币”多轮浪潮,在2021年的夏天,Game.
区块链的高速发展带动了加密货币投资兴起及爆发,各大公链也开始涉及到整合资源的不同方向,在庞大的商业帝国中可供加密经济发挥的领域实在太多,贸易、支付、电商、通信等都成为肆意改革的风口.
摘要 元宇宙源于互联网,但势必将成长为更瑰丽迷人的世界,只不过为时尚早;硬科技的发展成为了元宇宙发展最大的瓶颈,其次是区块链和互联网的异构融合难题.
众所周知,AxieInfinite的成功离不开YGG在菲律宾地推,今天我想讲的就是将物理世界和元宇宙打通的关键:YGG模式和Helium模式。这或许是NFT走向大众的基础条件.
美国两党基建法案要求扩大加密货币税收报告的提案受到多位业内人士的质疑。该提案将对处理加密货币的企业实施更严格的规则,扩大对经纪人的报告要求,并要求经纪人向美国国税局报告价值超过10,000美元的.