





现场 | 香港证监会发牌科总监:对虚拟资产交易平台SFC采取的是选择参与(opt-in)监管方法:金色财经现场报道,香港证监会中介机构部发牌科总监Clara Chiu赵嘉丽在11月7日举行的香港科技周上表示,香港证监会最新发布的虚拟资产交易平台监管框架采取的是选择参与(opt-in)监管方法。她表示,SFC是香港证券和期货事物监察委员会,不是证券、期货和虚拟资产监察委员会,对那些不交易证券或者期货,只交易比特币、以太币的交易平台,香港证监会没有发牌的司法权力。香港证监会新的监管框架提供的解决方案是,对那些提供比特币、以太坊的交易所,只要再提供一个证券类代币交易,香港证监会就可以对它们发放牌照。[2019/11/7]

政策 | 香港证监会:现时于香港的虚拟资产交易平台达数十个,部分平台可能决定不会在新的监管框架下向证监会申领牌照:香港证监会刚刚发布《有关虚拟资产期货合约的警告》和《立场书:监管虚拟资产交易平台》。香港证监会:现时于香港的虚拟资产交易平台达数十个,在投资者保障方面引起了严重关注。部分平台可能决定不会在新的监管框架下向证监会申领牌照。这是它们的自由选择,只要它们能确保在其平台上买卖的虚拟资产并非《证券及期货条例》下的“证券”或“期货合约”即可。主要的发牌条件包括规定平台营运者仅可向专业投资者提供其服务,必须制定严格的纳入准则以筛选可在其平台买卖的虚拟资产,以及仅向充分认识虚拟资产的客户提供服务。此外,平台营运者将须采用信誉良好的外间市场监察系统,以补足其本身的市场监察政策及监控措施。平台营运者亦应确保,就保管虚拟资产所涉及的风险而投购的保险时刻生效。[2019/11/6]

动态 | 香港证券监管机构呼吁完善加密资产监管以应对欺诈行为:据cointelegraph消息,香港证监会(SFC)执行总监Thomas Atkinson最近指出,有关ICO和加密货币交易的监管存在不确定性,应该完善加密资产监管条例以应对欺诈行为。在3月份证监会发布的《证券代币发行指引》官方文件中,香港证券监管机构表示STO应该适用于现有的证券法。[2019/5/30]



政策 | 香港证监会:将密切关注加密货币,必要时会进行干预:香港证监会(SFC)今日发布2017-2018年报,在年报中,香港证监会表示,新技术将会给投资者带来便利,同时也会造成风险。香港证监会将密切关注加密货币行业,必要时会进行干预。[2018/6/27]




香港证监会叫停Black Cell的ICO项目:香港证券及期货事务监察委员会(证监会)已停止Black Cell Technology Limited在香港的ICO,证监会担心其存在潜在的未经授权的推广活动和未经许可的受规管活动。 Black Cell已同意向香港投资者退回代币投资。[2018/3/22]

























香港证监会20万字《虚拟资产交易平台指引》咨询文件精简版速读。香港证监会咨询文件附录A相见:《适用于虚拟资产交易平台营运者的指引》随着《2022年打击及恐怖分子资金筹集条例草案》在2022年.
如果您密切关注区块链社区,那么一定会经常遇到术语Web3。在Web3越来越受欢迎的同时,很多人对其实际含义以及与区块链的关系感到好奇.
头条 ▌比特币市值超过Visa金色财经报道,数据显示,比特币的市值目前为4732.3亿美元,在过去24小时内下跌了0.5%。然而,Visa的市值目前为4601.3亿美元.
2023年2月17日,币安宣布上线GainsNetwork代币GNS。消息发布后,GNS暴涨超过50%.
作者:金色财经记者Jessy;ChatGPT近日,ChatGPT大火,和AI技术相关的区块链项目代币也在近些天迎来了大涨,随着AI技术近些年的发展.
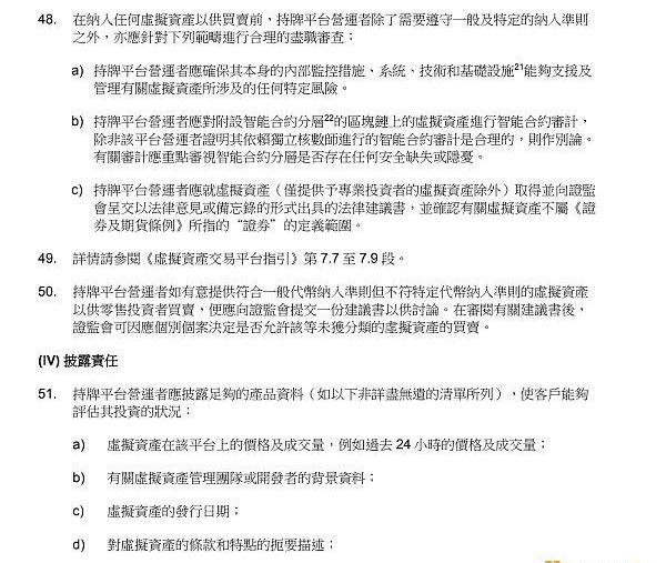
储量证明是一种证明数字货币平台持有足够的资产以抵押其未偿债务的证明方式。对于持有资产的储户作为用户的数字货币交易所,以及提供某种资产或资产组合token打包的发行者来说,储量证明尤为重要.