众所周知,痛觉具有复杂的调控机制。早在50多年前,科学家们就发现,电刺激脊髓上的一些脑区能够产生镇痛作用。蓝斑核和延髓吻侧腹内侧核分别通过在脊髓中释放去甲肾上腺素和血清素调控伤害感受的脊髓通路。此外,延髓尾侧腹外侧核被认为是参与疼痛调控的重要脑区。有研究表明伤害性刺激导致VLM表达c-Fos。但cVLM中参与疼痛的神经元群体的分子特征和相关神经通路,尚未可知。
美国NIH的MarkA.Hoon和国家心理健康研究所的MarioPenzo团队于2023年3月9日在NatureNeuroscience合作发表原著论文,揭示了cVLM中的儿茶酚胺能神经元通过cVLM–LC–SC通路,缓解伤害感受行为和炎症性疼痛导致的热刺激痛觉敏化,参与counter-stimulus导致的镇痛作用,且揭示了cVLM的镇痛需要去甲肾上腺素的参与。

儿茶酚胺能cVLM神经元被伤害刺激激活
研究人员首先再现了cVLM神经元在伤害感受刺激下表达c-Fos。单侧辣椒素或ATP足底注射均导致双侧cVLM显著表达c-Fos。免疫组化结果表明,大多数TH阳性cVLM神经元表达c-Fos,因此本研究主要聚焦于cVLMTH神经元。原位杂交结果进一步表明,TH主要与VGlut2、而非Vgat共标,说明cVLMTH主要为谷氨酸能神经元。

图1、脑干中的cVLMTH神经元被辣椒素激活
为了进一步验证上述结果,研究人员对cVLMTH神经元进行了在体钙成像记录。结果显示,辣椒素注射、伤害性热刺激和机械刺激均显著升高了cVLMTH神经元钙信号。

图2、cVLMTH神经元被伤害性刺激激活
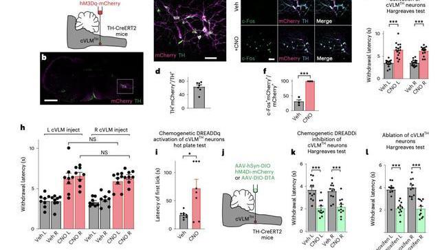
激活cVLMTH神经元抑制伤害刺激反应
上述结果表明了cVLMTH神经元与疼痛的相关性。研究结果进一步调查了cVLMTH神经元如何参与疼痛信号传递。利用化学遗传学激活cVLMTH神经元显著抑制了小鼠对热痛刺激的反应;利用化学遗传学抑制cVLMTH神经元或损毁cVLMTH神经元则显著增强了对热痛刺激的反应。

图3、cVLMTH神经元有效地参与调控伤害感受行为
进一步,光遗传学实验得到了与上述相同的结果:光遗传学激活cVLMTH神经元显著抑制了对热痛刺激的反应。

图4、利用光遗传学刺激cVLMTH导致伤害感受行为的抑制
cVLMTH神经元的下游神经通路之一
是LC-SC
为了更深入理解cVLMTH神经元如何发挥镇痛作用,研究人员利用病示踪技术调查了cVLMTH神经元的下游通路。结果显示cVLMTH广泛投射到LC,并且当利用化学遗传学激活cVLMTH时,投射到SC的LC神经元显著表达c-Fos。类似地,当利用光遗传学激活投射到LC的cVLMTH时,LC神经元的钙信号显著升高。行为学实验表明,光遗传学激活投射到LC的cVLMTH时显著抑制了热痛刺激行为。

图5、参与伤害感受行为调控的cVLM下游神经通路:cVLM–LC–SC
以上结果表明cVLMTH神经元能够激活LC神经元,但两者是否形成单突触连接?对LC脑切片进行钙信号记录的结果表明,光遗传学激活投射到LC的cVLMTH时,LCTH神经元的钙信号显著升高,且腹侧LC的钙信号的升高显著高于背侧LC。逆行跨单突触病示踪结果进一步表明,cVLMTH神经元与LCTH神经元形成单突触连接。

图6、cVLMTH与LCTH形成单突触信号输入
cVLMTH神经元的镇痛作用
依赖于SC中的去甲肾上腺素
研究人员进一步研究了cVLMTH神经元通过何种分子机制发挥镇痛作用。药理学研究结果表明,鞘内注射a-2肾上腺素受体拮抗剂yohimbine显著抑制了化学遗传学激活cVLMTH神经元所导致的镇痛作用。类似地,选择性敲除LC中的TH也显著抑制了化学遗传学激活cVLMTH神经元所导致的镇痛作用。相反,鞘内注射a-2肾上腺素受体激动剂可乐定显著缓解了化学遗传学抑制cVLMTH神经元所导致的热痛敏化作用。

图7、cVLMTH对伤害感受行为的抑制是由去甲肾上腺素所介导的
cVLM对于counter-stimulus导致的
镇痛作用是必要的
cVLMTH神经元是否能够缓解疼痛模型中的热痛敏化?研究结果表明,化学遗传学激活cVLMTH神经元显著抑制了CFA足底注射导致的热痛行为。另外,过往研究表明注射辣椒素作为counter-stimulus能够显著降低热痛刺激行为。
本研究发现,counter-stimulus显著降低了cVLMTH神经元在热痛刺激下的钙信号升高,且当利用化学遗传学抑制cVLMTH神经元时,counter-stimulus无法再产生镇痛效果。

图8、cVLMTH对于counter-stimulus所引起的镇痛作用的充分且必要的
总结
综上,该研究研究了除LC和RVM外的另一个重要的疼痛调控脑区cVLM,并发现cVLM通过cVLM–LC–SC通路发挥疼痛调节作用,靶向cVLM可能产生有效的镇痛疗法。
原文链接:
https://www.nature.com/articles/s41593-023-01268-w
参考文献
Gu,X.,Zhang,Y.Z.,O’Malley,J.J.etal.Neuronsinthecaudalventrolateralmedullamediatedescendingpaincontrol.NatNeurosci(2023).https://doi.org/10.1038/s41593-023-01268-w
编译作者:HongChaoli
校审:Simon

标签:LMTMTHTERULULMT价格MTH NetworkTokenBetter Poolcurriculum-vitae
如何加快人民币交易媒介职能的发展?为此提出以下建议。 一、提升注意力配置水平,巩固人民币交易媒介职能加强互联网基础设施建设.
在当今数字化的世界中,加密货币越来越受到人们的关注,其中PiNetwork是一个非常值得关注的数字货币项目.
近日,全球知名虚拟货币交易所某安宣布因系统故障而暂停所有现货交易活动。此消息一出,立刻引发了虚拟货币市场的大幅波动.
加密货币价格预测 2023年看涨的BNB价格预测为345.9美元至459.4美元。币安币(BNB)的价格也可能很快达到500美元。2023年的看跌BNB价格预测为195.8美元.
链上数据显示,莱特币是每日加密收益的赢家,因为鲸鱼似乎是持续的LTC价格上涨的幕后推手。 莱特币3月23日成为表现最好的加密货币之一,超过了其顶级竞争对手比特币和以太1.823莱特币吸引比特币和.
比特币跃升至30,000美元以上,创下2022年6月以来的最高水平。 比特币已跃升30,000多美元,达到2022年年中以来的最高水平,并且在逻辑上也创下了2023年的年度新高.