
课程内容(来源:受访者)
   
退款相关内容(来源:受访者)
   
(来源:受访者)
信网4月18日讯(记者李美玉)优惠购买的课程,想要退费要按照原价扣除已上课的费用后再退,是否存在霸王条款?近日,市民金女士向信网(0532-80889431)反映称,她去年给孩子在青岛新航道教育市南雅思校区报名了留学国际课程,因身体原因孩子无法继续上课想要退款,需要按照课程单价原价去退,而她报名时是享受了一定优惠价格的。青岛新航道教育方面称,对于中途因个人原因退课退费的学生,则需要按照协议上规定的来。
比特币矿企Marathon Digital终止与Silvergate的信贷安排:金色财经报道,比特币矿企Marathon Digital宣布终止与加密银行Silvergate的信贷安排,Marathon 表示,3 月 8 日,定期贷款预付完成,公司与 Silvergate Bank 的信贷额度终止,据悉该公司减少了 5000 万美元的债务,并释放了价值约 7500 万美元的比特币作为抵押品。Marathon Digital还表示一直在采取措施,通过偿还部分债务和释放被用作抵押品的受限比特币来支撑其资产负债表。1 月,Marathon 表示已在 12 月完全还清了Silvergate 的 3000 万美元循环贷款,释放了 3,615 比特币 ( BTC ) 作为抵押品。(coindesk)[2023/3/9 12:50:43]
因身体原因无法上课想退款
Silvergate正在与美国联邦存款保险公司官员就挽救该银行的方法进行交谈:金色财经报道,市场消息:Silvergate正在与美国联邦存款保险公司官员就挽救该银行的方法进行交谈。[2023/3/8 12:48:22]
金女士告诉信网,她于2021年9月份,在青岛市南区香港中路远洋大厦新航道教育市南雅思校区给孩子报了两个出国留学课程,共花费12.7万元。其中一个课程已经上完,另一个价值11.1万元的“2021锦秋A-level一站式计划B”正在按照计划学习当中。
金女士表示,由于孩子近日身体不适,不能继续学习,因此想要退课退款。“经过联系新航道教育的老师,我了解到协议上有关于退款的规定,意思是已经上了的课程,需要按照课程单价原价,甚至超过原价的金额扣除后,退还剩余的部分。”
Silvergate CEO:今年推出稳定币的计划仍在进行中:金色财经报道,Silvergate首席执行官Alan Lane周二在公司财报后的电话会议上表示,该公司愿意 \"接受更多的机会 \"来扩大其比特币贷款计划。MicroStrategy 贷款来自 Silvergate 的 Silvergate Exchange Network Leverage Program,该平台旨在为公司资产负债表上持有的比特币提供贷款。\u2028此外,Silvergate 表示,今年推出稳定币的计划仍在进行中,但没有给出确切的时间安排。管理层表示,它正在研究如何以最佳方式管理储备。
此前金色财经报道,SilvergateBank今年第一季度净收入为2470万美元,同比接近翻倍。Silvergate 的股价在周二交易中上涨了约 12.6%。(Coindesk)[2022/4/20 14:34:58]
金女士认为,孩子所报名的“2021锦秋A-level一站式计划B”课程本就是套餐,套餐价是已经按照课程单价优惠后给出的价格,价值11.6万元,而新航道教育在此基础之上,又给金女士优惠了5千元,最终该课程的实际交易额为11.1万元,因此在退费时,对于已经上过的课程,新航道教育应当按照实际交易额折算后的价格进行扣除,而非按照原价,甚至更贵的单价扣除。
动态 | BitUniverse:14家加密交易所透明资产超过1.2亿美元:据BitUniverse·币优交易所透明数字资产排行榜显示,透明资产在1.2亿美元以上的交易所有14家,中文交易所入榜4家,分别是火币、币安、OK和Gate。[2019/12/19]
新航道:退款要按照原单价
“举例来讲,协议上说一个单元的大班课程要按照6000元扣除,一节一对一课程要按照660元扣除,这个价格简直高得离谱,比他们标注的课程单价还要贵。”金女士指出,截止到目前,共计18个课时的大班课程,孩子已经上了3个课时,共计40节课的数学课程,孩子已经上了10节课,如果按照新航道教育的算法,金女士将被少退不少钱。
截至发稿前,金女士告知信网,已收到新航道教育的退款7.58万元,这其中包含1万元的留学中介费,该金额是按照协议内容扣除后的费用。金女士核算得出,这比金女士按照报名时实际交易额折算的价格,少退1.5万元。
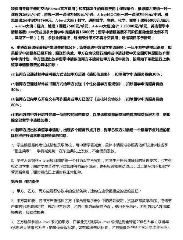
根据金女士提供的协议内容,信网发现“2021锦秋A-level一站式计划B”共包含四种课程,分别为“260H雅思”班课、“A-level7选3”班课、“40H雅思”VIP课、“40HA-level/IGCSE”VIP课。
在协议的退款内容方面,已写明“若甲方因个人原因要求退费,则须遵守乙方《学员管理手册》中的相关规定,若无违纪,乙方在扣除学管师服务费、甲方考籍及考位占用费人民币5000元、考籍管理费110英镑和实际发生的课程费用后,余款全部退还,超出部分甲方不需补交费用;赠送项目不予折现。”
信网注意到,该段内容将“实际发生的课程费用”明细进行了详细说明,包含每一项课程的价值,此外,协议将该处内容的文字字体进行加粗,相较其他内容一目了然。
已经不允许学员一次性交全费用
为落实此事,信网联系到青岛新航道教育市南雅思校区,负责人文老师表示,此前为了让家长了解关于退费的规定,协议上的相关内容写得非常详细,还特别进行加粗处理,提醒家长留意查看,并且有老师口头再向家长阐述一遍,以免日后产生纠纷。
文老师称,金女士当时为孩子购买“2021锦秋A-level一站式计划B”课程确实使用了优惠,但是该优惠应该在孩子上完课后才意味着享受完,对于中途因个人原因退课退费的学生,则需要按照协议上规定的来,“另外,我们今年又更新了交费政策,已经不允许学员一次性交全费用,如今需要分阶段交费。”
山东元鼎律师事务所的刘乔乔律师表示,此事由于消费者违约在先,如果青岛新航道教育已经在协议中,对于退费的项目、金额等具体内容写得非常详细,并在相关内容处进行字体加粗等重点标识,提醒消费者在签约时注意查看,那新航道教育属于维护校方的合法利益,并不能以此断定存在霸王条款行为。
“但是,如果课程单价和套餐优惠后折算的价格差额非常大,那对于消费者来讲也是不公平的。”刘乔乔律师称,这个差额如果超出原价的20%或30%甚至更高,消费者可以主张显失公平,要求新航道教育增加退款额度,“比如金女士按照实际支付的额度折算后,应该退六万,而按照学校的算法下来只能退一两万,纵然学校有协议加持,消费者也要承担相当大的损失,这是不合理的。”刘乔乔律师建议金女士和新航道教育进一步协商。
本报记者赵奕胡金华上海报道3月29日,知名区块链游戏AxieInfinity的以太坊侧链RoninNetwork宣布遭遇黑客攻击,攻击者使用被黑的私钥来伪造假提款,造成了约6.25亿美元的损失.
作者:Hill,SevenXVentures在过去的一个月时间里,整个NFT市场的热点似乎都集中在BAYC和它背后的YugaLabs.
5月10日报道 2022年5月10日,华兴资本旗下的私募股权基金华兴新经济基金宣布已成功完成第四期人民币基金30亿元首次关账.
本报记者胡金华上海报道 在全球金融市场不稳定因素剧增的情况下,比特币的价格也迎来大幅调整。5月10日凌晨,比特币一度跌穿3万美元至2.97万美元/个,创下自2021年7月以来新低.
时间:2022年4月26日星期二重要新闻字节跳动,迎来一位新CFO投资界消息,字节跳动CEO梁汝波在内部全员信中宣布,全球顶尖律所世达国际律师事务所高级合伙人高准将加入字节跳动,担任首席财务官.
第五节, 本节内容我要结合,我在维权实践过程中,和帮助当事人申请政府信息公开的过程中总结的一些注意事项.