来源:金融界网站
来源:国泰君安证券
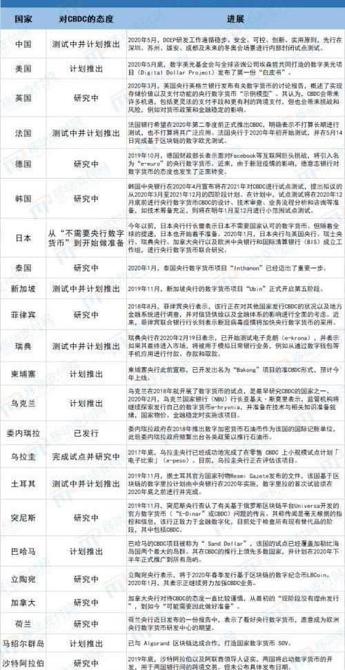
早在2014年,中国央行就发起了法定数字货币的研究,但这一概念真正开始进入人们视野,仅仅在最近的一年里。
7月,滴滴、美团、B站、支付宝、字节跳动等企业相继传出与与中国人民银行数字货币研究所建立了“战略合作伙伴关系”,共同致力于创新和实施即将在互联网领域应用的数字人民币。
随着我国央行数字货币进展细节的逐步曝光,全球央行也掀起了一阵你追我赶的央行数字研发大潮,或早或晚,纷纷涌入这一赛道。
毫无疑问的是,在下一代的全球货币范式的赛道里,中国已经成为了领跑者。而这场巨大的先发红利,投资者应该如何把握?
我们结合国泰君安中小盘团队、国君计算机团队的两篇深度报告,从央行数字货币全产业链视角出发,为大家一一解读。
01
“数字货币”
全球货币新战场
据2020年1月国际清算银行针对全球66家中央银行进行调查的结果显示,80%正在研究数字货币,10%即将发行央行数字货币。
今年以来,各国央行更是加速了数字货币领域的角逐。
动态 | 微软利用区块链技术帮助患者做出诊疗抉择:据《人民日报》海外版消息,微软亚洲时区区域及社会服务业务发展负责人杨启平介绍,微软正在进行一项研究,训练人工智能对罕见病患者进行诊断。此外,微软还利用区块链技术,对罕见病患者所需的医疗费用、保险保额和政府保障进行分析,得出保险效率和最终费用,帮助患者做出诊疗抉择。[2019/3/20]

资料来源:移动支付网
业内普遍认为,全球央行加速研发数字货币,和Facebook推出数字货币Libra脱不开关系。
2019年6月18日,Facebook宣布推出数字货币,引起多国央行的警惕。
据Facebook的介绍,Libra的定位是一种超主权数字货币,如果推行成功,Libra协会可能会在某种程度上承担“央行”的责任,这对任何国家的货币主权都将是一种挑战。
另一更深层次的原因则是由于Libra的未来布局,Libra背后有庞大的商业合作体系,其背后的主导公司Facebook覆盖了全球近27亿用户和168个国家,如此大的覆盖面积和潜在动员能力,对各国未来数字货币的推广都会产生较大阻力。
声音 | Circle USDC产品主管:Libra代表着加密产业的一个巨大转折点:Circle的USDC产品主管Joao Reginatto在接受采访时表示:“关于Libra,我们还有很多事情需要了解,但有件事我们知道,Libra代表着加密产业的一个巨大转折点。这是向去中心化平台和开放金融的一个非常积极的发展。它标志着人们开始意识到加密和区块链技术将重塑全球经济体系。”
在谈及加密货币监管时,Reginatto表示:“长期以来,我们一直主张为加密制定一个清晰、前瞻性的监管框架,其核心观点是,数字资产代表着一种全新的金融资产类别,它不属于简单的证券、大宗商品或货币类别。许多数字资产同时占据多个类别,这取决于它们的背景和用途。由于数字资产难以简单分类,我们也敦促议员们停止将20世纪制定的法律应用于21世纪创造的技术。”(EJ Insight)[2019/9/26]
▼Libra庞大的合伙人集团
或对DC/EP推广形成阻力

数据来源:Libra白皮书
动态 | 专利申请显示:沃尔玛可能希望通过发行与美元挂钩的稳定币与Libra竞争:最近一份专利申请显示,零售巨头沃尔玛可能正在努力发行与美元挂钩的稳定币,它的目的是帮助低收入家庭找到替代银行成本高昂的选择。文件概述了一种“通过将一个数字货币单位与一种常规货币挂钩来生成一个数字货币单位”的方法,即与法币挂钩的稳定币。该文件补充称,这种基于区块链的数字货币“可能与美元挂钩”,而且可能“只在选定的零售商或合作伙伴中使用”。这听起来类似于Facebook计划的加密货币Libra,旨在为没有银行账户的人提供服务。(theblockcrypto)[2019/8/2]
我国央行货币研究所所长穆长春就曾表示,发行央行数字货币的首要目的是保护货币主权。可以说,是Libra敲响了国家货币主权的警钟。
而本月刚刚发生的SWIFT事件,又在某种程度上成为央行数字货币加速研发的催化剂。
目前全球跨境交易,对美国的SWIFT和CHIPS依赖度极高,而美国对这两个系统有较强的控制力。如果各国政府能够利用大数据平台和区块链技术构建一个新的清结算网络,持有数字货币的用户之间可以进行直接交易,或将可能绕开美元主导的清算系统。
声音 | CCN:达拉斯独行侠队老板马克·库班抨击Libra会带来意想不到的后果:据CCN消息,亿万富翁马克·库班是NBA达拉斯独行侠队的老板,也是《创智赢家》(Shark Tank)节目的常客。他最近在“The Vergecast”上详细阐述了为什么Libra这个项目不安全,“当你拥有像Facebook这样的公司,他们拥有的权力、杠杆和财政资源,把触角伸进去——不是针对非洲,而是那些货币和政府不那么稳定的非洲国家——就会产生可能导致人们死亡的问题。”他接着说,在北美或西欧发行这种货币是可以接受的。“好吧,去吧。让我们看看会发生什么,”马克·库班说。当他们开始干涉不那么稳定的国家时,“意想不到的后果是不可避免的。”[2019/7/31]
02
央行数字货币
产业链概观
一般而言,数字货币改造大体可以分为发行、流动、安全三个环节。
▼数字货币改造大体分为
发行、流通、安全等环节

声音 | 国家千人计划专家:Libra目标触及全球金融监管的敏感地带:据华夏时报消息,6月20日,国家千人计划成员、区块链专家韩永飞接受采访时表示,发稳定币最大的难点是没有场景和用户,而Facebook显然没有这个问题。Libra需要面对的最大障碍是各国的政策。Libra白皮书提出建立一套简单的、无国界的货币和为数十亿人服务的金融基础设施,若暂不讨论其实现的可能性和路径,单以目标来看,显然剑指全球金融体系,这无疑触及全球金融监管的敏感地带。[2019/6/20]
数据来源:《数字货币技术实现框架》、国泰君安证券研究
根据前央行数字货币研究所所长姚前在《中国法定数字货币原型构想》一文中的阐述,我国法定数字货币发行总框架是由——
央行数字货币的发行和回笼基于“中央银行—商业银行”的二元体系来完成。
其中:
中央银行负责数字货币的发行与验证监测。
商业银行从中央银行申请到数字货币后,直接面向社会,负责提供数字货币流通服务与应用生态体系构建服务。
▼央行数字货币体系
核心要素为一币、两库、三中心

数据来源:《中国法定数字货币原型构想》、《数字货币技术实现框架》、国泰君安证券研究
Billions项目组商业银行
银行是金融科技的主要需求方。
数字货币推广后,银行首先要建立数字货币商业银行库,同时对核心业务系统等相关系统做好针对数字货币的配套改造。其中,银行IT空间巨大。
流通环节主要包括POS、ATM等机具厂商的更新改造需求,以及新增的数字钱包建设。
Billions项目组ATM厂商
随着移动支付和网络支付的发展,人们对现金的需求在减少,ATM市场进入饱和期。从长远来看,未来ATM机具可能面临着较大的不确定性。
但是短期现金等还难以从人们的生活中彻底离开,未来较长一段时间仍存在着现金的需求,所以ATM等机器也需要满足数字货币的兑付等要求,存在着改造的空间。
数字货币作为具有法定地位的货币,应能实现代表国家信用、可以安全存储、能够安全交易、进行匿名流通等目标。因而,安全属性是最核心的底层保障。
细分来看,央行数字货币安全技术包括基础安全、数据安全、交易安全技术。
▼数字货币核心技术体系
包括交易、安全、可信保障技术等

数据来源:《中国法定数字货币原型构想》、《数字货币技术实现框架》、国泰君安证券研究
如加解密技术可应用于数字货币的币值生成、保密传输、身份验证等方面,匿名技术、身份证技术、防重复交易与防伪技术可应用于数字货币的交易,安全芯片技术可应用于交易终端。
典型的应用环节如央行数字货币系统中的认证中心、数字钱包及应用终端等。
03
三条投资主线
结合整个链条的流转过程和情况,国泰君安计算机团队和中小盘团队给出了三条比较确定的投资主线。
▼数字货币产业链公司
主要包括银行IT厂商、支付厂商、安全厂商等

数据来源:国泰君安证券研究
1、银行IT
要完成和维护全国数字货币这一系统的运作,需要专业的IT服务商来构建这一庞大且稳定的体系,这对IT服务商来说是挑战更是机遇。
目前,我国银行IT行业经过多年发展,目前已经涌现出了一批具有代表性的头部厂商。
▼银行IT行业格局


数据来源:各公司公告、IDC、Wind、国泰君安证券研究
注1:市占率根据IDC《2018年中国银行业IT解决方案市场格局》报告
注2:营收、净利润数据除非特别说明的,都是2019年数据。
由于五大行是银行的中坚力量,因此建议优先关注五大行的核心系统解决方案提供商。
2、POS机、ATM机更新换代
现存大部分客户端机具,如POS机和ATM机等,并不满足数字货币系统的需求,系统和机具不兼容风险较大,更新需求较大,钱包服务和支付服务提供商有望迎来机会。
▼货币流通环节厂商
主要包括第三方支付、POS、ATM等


数据来源:各公司公告、Wind、国泰君安证券研究
3、安全密钥信息技术
根据央行货币研究所申请的专利情况显示,数字货币的投放、流转、回笼等过程的专利均涉及密钥部分,安全加密和KYC认证相关上市公司将有望受益。
▼数字货币安全厂商


数据来源:各公司公告、Wind、国泰君安证券研究
标签:数字货币LIBRALIBATM100元人民币换多少数字货币libra币怎么获得libra币在哪个交易所Natmin
在课堂上引入游戏元素,以激发学生的热情,增强参与课堂活动的意识,激活课堂气氛,鼓励学生表达意见,并引导学生了解特定的知识点。游戏对学生更具吸引力.
传统企业入局区块链带来的发现潜力最近,圈内的热点都集中在以太坊2.0和波卡身上。以太坊2.0聚集了目前公链最先进的技术和共识,对公链性能的探索,将带来巨大的想象空间,并且可能带动区块链技术走向大.
继SKP、莺屋、乐高…… 又来一个王炸! 全球顶级商场“暹罗天地”将落户成都! 天府总部商务区建设启动仪式现场根据@天府发布披露的信息显示,目前暹罗天地相关项目公司已在天府新区完成注册.
币圈最可悲的是牛来了,钱没了,危机随时都会有的,牛市照样割你!前天的插针是真是步步惊心,24小时内插爆了80多亿的合约多单,受伤的投资者黯然离场,前一天手里本身拿着价值连城的比特币.
BWC中文网百家号长期跟踪原油人民币发展进程,发现数周前,中国一家炼油巨头买家签署了首笔以原油人民币期货计价的中东原油进口协议.
引言 喜欢大航海时代或海盗题材类电影和小说的读者朋友们,一定听说过朗姆酒的大名,不知道各位读者有没有对这种欧洲人.