以太坊作为一种开放、可编程的区块链平台,不仅是数字货币的基础设施,还为开发者提供了构建去中心化应用(DAPP)和智能合约的环境。由于其灵活性和可扩展性,以太坊已经成为了加密货币生态系统中的关键角色,并吸引了全球范围内的开发者和用户。
上一期 Cregis Research 的内容中,我们探讨了账户抽象(AA)的价值,于是延伸出一个复杂的话题: 6 月份,以太坊的创始人 V 神在自己的博客中所指出的,以太坊目前面临着一些重要的挑战和问题,这些问题需要得到解决才能推动以太坊的进一步发展,否则以太坊将走向失败,这样三个转变的方向分别是:智能合约钱包、隐私保护和 Layer 2 扩容。成功转型后,以太坊将在性能、用户体验和隐私护等方面有所改善。
当然,这些转变也会带来新的挑战。关于智能合约(CA)钱包的问题和意义,上一期内容中已经分析得较为清楚。Cregis Research 总结了剩下的部分问题,并挑选了其中与大家日常体验密切相关的几个重点,与大家重温一下 V 神这大半个月前的观点。

Twitter宣布已将其媒体网站更名为“Twitter Create”:金色财经报道,Twitter宣布已将其 Twitter 媒体网站更名为“Twitter Create” ,这家社交媒体巨头表示,该网站是创作者访问资源、产品信息和充分利用 Twitter 的提示的新中心。该公司表示,通过这个新的品牌重塑,它希望让创作者更容易了解他们如何使用 Twitter 的创作者产品并与其他创作者联系。[2022/5/25 3:39:20]
以太坊三个转变带来的新问题
以太坊需要转变的主要原因源于扩展性、安全性和隐私保护的挑战。
首先让我们回顾 Cregis Research 上一期的讨论:Cregis Research:以太坊账户构造考古与账户抽象的价值,当中提及:在去中心化环境中运行的以太坊依然面对着最大的痛点:线性环境无法执行高并发交易和复杂代码编译,这就是扩展性挑战。
由于以太坊目前的交易处理能力有限,当网络流量增加时,交易成本会变得很高。这种高昂的交易成本阻碍了以太坊对主流市场的普及,因此以太坊需要通过 L 2 扩展,如 rollups,来提高其处理能力并降低交易成本。
其次,钱包的安全性问题也是一个重要的问题。单纯通过 seed phrase 生成公私钥对的 EOA 钱包(以各种插件钱包为代表)被盗层出不穷,从 ARB 空投地址大规模泄漏到推特 KOL 哭诉钱包被黑客清空,个人用户对资产安全的诉求日益加剧,同时又不愿意牺牲用户体验(企业级用户为了资产安全,会选择完全自托管的 MPC 方案,且愿意牺牲链上交互的便利性),这就需要以太坊进行钱包安全转变,推动智能合约钱包的行业安全标准(如 EIP-4337),为个人用户提供更强大的安全性和便利。
隐私平台Sienna推出基于Secret Network的借贷协议SiennaLend:4月29日消息,隐私平台Sienna推出基于Secret Network的借贷协议Sienna Lend,保护用户加密资产的隐私,同时提供借贷收益,目前支持sBTC、sETH、sSCRT、sXMR、sLUNA、sUST、sUSDT、sUSDC等资产。
据悉,Sienna Network去年完成1120万美元融资,该公司旨在引导加密用户切换为隐私代币,目前已推出去中心化交易所SiennaSwap和借贷平台Sienna Lend。[2022/4/29 2:40:29]
最后,隐私保护是另一个关键挑战。所有以太坊 L 1 上的交易都是公开的,原因是 EOA 和资产绑定;不管是普通个人用户、巨鲸还是企业机构,目前都可能在忍受资产地址被标记和跟踪的苦恼。因此,以太坊需要进一步改进,以落实非恶意的隐私计算,确保将来不仅是链上资产,链上的身份、信用体系等 DID 信息都可以获得保护;同时又需要确保当恶性事件出现时,有应对机制可以确保作恶者无法逃避追踪、顺利套现。
Web 2.0 与 Web 3.0 相比,有一样优势至今依然保持:用户可以用一个社交特征(电子邮箱、手机号码等)创建不同的应用账户,虽然 Web 3.0 世界中,相同共识机制的公链地址可以通用(例如:BSC、ERC-20、TRC-20),但随着 L 2 扩容方案的来临,用户将拥有多个完全不同的 L 2 地址,不同的 Layer 1 和 Layer 2 网络可能使用不同的编程语言和中间组件,这导致了地址保留方面的问题;而且在 Polkadot 为代表的多链桥接环境或以 Cregis 未来景愿中提及的多链通用的 L 2 环境落地前,用户亦可能需要管理若干个异构链的地址,这增加了地址管理的复杂性。
Morgan Creek联合创始人:比特币可能会在48小时内大幅向上波动:金色财经报道,Morgan Creek联合创始人Jason Williams表示,比特币持续三个月的紧缩交易区间可能会在48小时左右结束,随着比特币在短期内接近上升三角形模式的顶点,比特币似乎已准备迈出一大步。Williams补充说,比特币可能会在22日左右爆发,他认为自己不会在场上观望。他认为比特币的波动可能会以非同寻常的方式向上。[2020/7/21]
最后,隐私保护方面的隐形地址提案,如果得到广泛使用,将使用户拥有更多地址,以增强其隐私保护。因此,保留一个地址变得更加困难。

假设未来以太坊生态中的 L 2 如预期般发展,那么即使大部分原生资产都是 ERC-20 token,用户也可能拥有多个 L 2 地址,选择正确的地址来发送资产或者支付变得更加复杂。传统上,用户只需要知道对方的地址即可发送付款,但现在他们需要知道对方所接受的 Layer 2 网络和相应的地址,并需要额外的步骤来确保资金发送到正确的目标。
Morgan Creek联合创始人:全球99.8%人口将无法购买1枚比特币:金色财经报道,Morgan Creek联合创始人Jason Williams发布推文称,在大约200天内(距离减半还有69天),全球99.8%的人口将无法购买1个比特币。[2020/3/3]

L 2 环境中多账户隐形支付问题
虽然利用智能合约构建的合约账户(CA)可以轻松解决寻址问题,但却无法直接赋予隐私保护的功能。
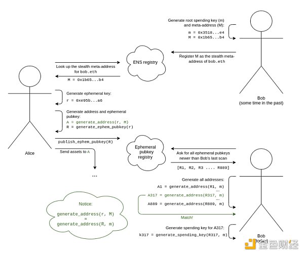
V 神在以太坊早期就曾提出的隐私保护解决方案:隐形地址。隐形地址可以帮助你在进行数字货币交易时保持隐私,而不会被别人追踪,接下来 Cregis 将分享关于解决隐私问题的一些步骤:

(隐形地址完整工作流程)
隐形地址是一种可以由付款方或收款方生成,但只能由收款方控制的地址。这种地址可以提高以太坊在多种场景下的隐私性。在这个模式里,Bob(收款人)生成消费密钥,并使用这个密钥生成一个隐形元地址:B,h = hash(x)。他将这个元地址传递给 Alice(付款人)。Alice 可以在这个元地址上执行一个计算,生成属于 Alice to Bob 的隐形地址:b-1 。然后,她可以将任何她想要发送的资产发送到这个地址,Bob 将对它们有完全的控制权。
声音 | Morgan Creek创始人:未来权力将通过积累比特币、计算能力等来建立:Morgan Creek创始人Anthony Pompliano今日发推称,过去,权力是通过积累金钱和人际关系建立起来的。在未来,权力将通过积累比特币、计算能力和雇佣最好的软件工程师来建立。这种“轻资产”的权力结构将奖励那些了解数字世界的人。[2019/12/27]
隐形地址的生成过程需要运营椭圆曲线函数:Bob 生成一个密钥 m,并计算 M = G * m,其中 G 是椭圆曲线的一个公开的生成点。Alice 生成一个临时密钥 r,并发布临时公钥 R = G * r。Alice 可以计算一个共享秘密 S = M * r,Bob 也可以计算同样的共享秘密 S = m * R。
Bob 的隐形地址:b-1 生成后,需要与 Alice 交易时,Alice 生成一个值:c,并发布一个只有 Bob 能解密的 c 的加密数据;交易执行时,通过零知识证明来验证:Bob 提供的数值 x 和 Alice 提供的数值 c,可以使 k=hash(hash(x), c),验证无误后交易完成。由于这个过程中,Bob 的原地址没有暴露,只提供了经过加密的数值 x,零知识证明仅负责验证 k 的内容,并不会展示 B 和 b-1 的关联。
在传统链上环境中,钱包主要关注私钥的保护,但在 ZKP(零知识证明)世界中,钱包需要同时保护身份验证凭据和用户数据。一个例子是基于 ZK-SNARK 和 MPC 的身份系统 ZKpass,它允许用户生成身份验证的基本证明,同时通过 MPC 的方式使验证身份的过程无需出示任何真实信息。
然而,由于加密数据标签(密钥分片)本身代替了 EOA 的私钥,加密数据标签的保管问题变得更,因为用户需要在本地保存数据或依赖第三方持有加密副本之间进行权衡。同时,支持社交恢复的钱包需要管理资产恢复和加密密钥恢复,以确保安全性和可用性的平衡。所以在可见的将来,企业级钱包的安全策略和个人钱包的安全策略会出现截然不同的方向,以企业级钱包为例,由于需要最严苛的安全环境来保护资金,所以企业级钱包的用户大概率会舍弃: 1、可能存在人为漏洞的合约钱包;2、有第三方风险的混合托管式 MPC 钱包,选择与硬件钱包同等安防级的私有化部署的 MPC 钱包;而个人用户在保管资产以外的场景中,由于始终希望获得最好的用户体验,可能会选择有部分中心化运营的产品。
另外,区块链地址确实无法满足生态中的身份验证需求,所以 ENS(区块链域名)和 SBT(灵魂绑定 token)的解决方案也逐渐被大众所接受,但依然有问题尚未解决:前者很难解决传统世界带来的重名问题,而后者虽然不存在重名问题,但还没有足够的生态应用将其承载的 DID 功能完全发挥,甚至目前的应用场景可以说十分单薄。
相信大家已经明白,这个让全球币圈沸沸扬扬了将近 3 个月的[以太坊转型]话题中,钱包只是其中一个重要的组成部分。V 神的野心不仅要实现“以太坊补全比特币缺陷”的抱负,还希望让以太坊真正开创一个人人可以进入、与现实世界高度接轨、同时保留去中心化理念的世界。
Cregis Research
个人专栏
阅读更多
金色财经
金色荐读
Block unicorn
金色财经 善欧巴
区块链骑士
Foresight News
深潮TechFlow
作者:Bankless,翻译:金色财经0xxzEVM编译器Vyper发现了一个零日漏洞,DeFi面临着一连串的安全风险,资金池耗尽.
作者 :白泽研究院 还记得曾经的天王级项目 DFINITY 吗?2018 年 5 月,5 万名注册参与者通过收到 ICP 代币空投.
作者:Kyle Samani,MMulticoin Capital联合创始人;翻译:金色财经0xxz最近有很多关于 RWA 的讨论。我发现这些讨论的大部分框架都是错误的.
作者:Climber,金色财经8月3日,以太坊铭文协议Ethscriptions上的龙头“概念币”eths地板价来到历史高点的640美元附近.
作者:Axel Bitblaze,加密投资人;翻译:金色财经xiaozou本文我们来一起深入了解一下时下火热的新兴meme币BALD,其在Coinbase Base链上势头正猛.
7月6日,以太坊创始人V神在Twitter space中赞扬Ordinals复兴了比特币的建设者文化,Ordinals和BRC-20 Token标准是对比特币生态系统中停滞不前的拒绝.