前言:
自比特币诞生以来,不乏有关于资产被盗、黑客攻击、密钥丢失等频发的安全事故。对于普通用户而言,除了数字资产的投资风险外,不受监管的交易平台、钱包、公链生态等也存在较高的安全隐患,尤其是近几年 DeFi 的发展,数字资产在价格以及交易量上均呈爆发式增长,资产安全便成了行业发展的最大挑战。对于持有大量资金的机构,如对冲基金、投资银行、家族办公室等,必须有一个托管合作伙伴,才能高效的管理资产并保障资产安全。
据 Blockdata 报告显示,从 2019 年 1 月至 2022 年 1 月,数字资产的存管规模从 320 亿美金增至 2230 亿美金,约增长了 7 倍,由此可见资产的安全存管一直是行业投资者持续关注的问题。前不久,Safeheron 宣布,作为全球领先的 MPC 数字资产安全存管技术服务商,正式加入国际企业联盟 MPC Alliance,能被全球首个也是唯一一个安全多方计算企业联盟关注,足以说明 Safeheron 的产品方案已经足够成熟,今天我们就从以下几方面聊聊 Safeheron 如何解决数字资产的安全存管。
1、数字资产安全现状
2、Safeheron的解决方案
3、Safeheron核心技术分析
4、存管市场分析
一、数字资产安全现状
数字资产是过去十年中增长最快的行业之一,根据 CoinGecko 相关数据显示,数字资产的市场价值在 2014 年只有约 100 亿美元,但在 2022 年初已经增长到约 2.3 万亿美元,8年时间增长了 200+ 倍,但是相较于传统金融的千万亿级市场,加密行业还处在起步阶段,资产安全问题始终是悬在行业发展头上的一把达摩克利斯之剑。
美国各州在熊市中重新考虑加密纳税:金色财经报道,除科罗拉多州和犹他州外,美国各州正在重新考虑因熊市价格而允许纳税。美国共有 37 个州,尤其是乔治亚州、亚利桑那州和佛罗里达州,一直在效仿科罗拉多州和犹他州,将加密货币纳税合法化。游说者也一直在尽自己的一份力,因为他们推动立法者就加密税的支付进行辩论。
据报道,佛罗里达区块链商业协会主席塞缪尔·阿姆斯(Samuel Armes)表示,许多州都对允许以加密货币纳税以表明它们对加密货币友好很感兴趣。通过允许这些付款,他们还能够吸引新一波技术和人才。(cryptoslate)[2022/7/7 1:56:11]
2022年 8 月,Solana发生大规模盗币事件,有近1万多个 Solana 钱包地址遭到攻击,被盗资产损失价值超600万美元。
2022年4 月,周杰伦价值300万元的BAYC #3738 NFT被盗。
2022年2月,OpenSea 遭遇了一起黑客攻击事件,经OpenSea首席执行官Devin Finzer透露,部分用户的 NFT 被盗,总计价值170万元美元(折合约1077.8万元人民币)。
......
资产存管的安全隐患:
资金托管给第三方,失去资产/私钥的控制权。
私钥暴露在可被黑客攻击或内部作恶的环境中,例如数据库和 HSM。
多人管理资产的场景下无法将私钥安全高效的下放给团队成员,例如交易员、合伙人。
即使掌握了私钥控制权也无法避免各种攻击媒介的侵害。
资产存管的合规困扰:
单私钥模式无法满足监管机构和合作平台的合规要求。
审计日志和资金流向做不到透明可验证,无法向投资人、监管方自证。
火必将于5月24日上线ACS(Access Protocol)其充币业务于今日16时开放:据火必官方公告,火必将于2023年5月24日正式上线ACS(Access Protocol)。公告显示,火必将于5月22日16时(GMT+8)开放ACS充币服务,于5月25日18时(GMT+8)开放ACS提币服务。ACS/USDT现货交易将于充币量达到市场交易需求后开放。
据悉,Access Protocol是Solana生态内容货币化协议,于2月15日在Solana区块链上启动,目前已上线Coinbase。[2023/5/22 15:18:33]
行业发展快速,被盗事件不止,黑客的攻击将会越来越猖狂,加密资产的安全面临着更加严峻的挑战,如何能够为不同需求的客户制定资产安全机制,资产存管服务商也一直在探索更好的方案。
二、 Safeheron的解决方案
Safeheron 是基于 MPC (安全多方计算)和 TEE (可信计算)技术的数字资产安全存管服务商。8 月 19 日,完成了 700 万美元 Pre-A 轮融资,由 Yunqi Partners 和 Web3Vision 联合领投,PrimeBlock Ventures,Cobo Ventures,M77 Ventures,ShataCapital,Kryptos,Antalpha Ventures,Waterdrip Capital,7 O'Clock Capital 和前红杉资本中国联合创始人张帆参与本次融资。

Safeheron 依靠自主设计的 MPC 尖端密码学和硬件隔离结合的多层安全技术,使得存管服务得以重新定义,实现客户在不丧失私钥控制权的情况下,告别私钥单点隐患,并获得市场上最难以穿透的安全防护:防黑客攻击和内部作恶。
欧洲央行管委:暂停加息或加息25个基点是5月会议可能的选择:金色财经报道,欧洲央行管委森特诺表示,暂停加息或加息25个基点是5月会议可能的选择。没有任何理由加息超过25个基点。即使我们暂停加息,政策也将保持紧缩。[2023/4/15 14:05:45]
Safeheron如何运作:
1、分布式私钥分片
私钥在生成、使用、存储整个生命周期中从未出现,以分布式私钥分片代替单点私钥,这是基于 MPC 的密钥管理精髓所在,MPC 的门限签名在物理层面直接从系统里剥离了密钥,这与传统系统在安全理念上是截然不同的,免受私钥暴露带来的风险。
比如MPC技术创建两个私钥分片 4 和 4, 原始密钥理论上是 8 = 4 + 4,但实际上根据MPC理论任何人都不知道原始密钥。过一分钟把私钥分片刷新为 1 和 7,假设遇到攻击,黑客要在一分钟之内把两个点都攻破才能拿到正确密钥,但如果第一分钟拿到的4,第二分钟拿到的7,依旧不是正确的密钥。
2、链下多签


从传统的单私钥管理,转变为多方私钥分片管理。管理者可以获得不同的私钥分片,然后通过一套 MPC 协议,实现分片不需要被拼起来就可以直接产生一个合法的签名,然后将这个签名结果放到链上去,安全独立,能够让业务安全合规地高效运转。
3、TEE?硬件?+?MPC?密码学
TEE 能提供安全性和完整性保护的独立处理环境,能够在硬件中为敏感数据单独分配一块隔离的加密内存,所有的敏感数据计算均在这块内存中进行,并且除了经过授权的接口外,硬件中的其他部分不能访问这块隔离的内存中的信息,以此来实现敏感数据的隐私计算。依靠 TEE 技术,敏感数据可以免受黑客网络攻击和内部人员作恶。
因DigitalBits未能如约支付赞助费用,国际米兰考虑更换新的球衣赞助商:3月1日消息,意大利当地媒体报道称,由于DigitalBits未能履行合同中8500万欧元赞助费用的支付义务,国际米兰足球俱乐部正在考虑更换新的球衣主要赞助商。
据悉,DigitalBits本赛季已拖欠了三笔800万欧元的分期付款,这基本意味着这份8500万欧元的赞助合同将迎来违约的结局。(Sempreinter)[2023/3/1 12:36:43]
此外自主设计的 MPC 尖端密码学应用算法库,广泛支持各种主流区块链的共识签名协议。由于 MPC 是100% 去中心化,虽然每个节点上的数据 secret share 都会参与 MPC 签名协议,但是根据 MPC 的隐私性,每个节点上的数据 secret share 不会有任何泄漏,因此 MPC 也被称为密码学的圣杯,从根本上解决了区块链中的私钥单点问题。
4、代码开源可验证
Safeheron 已在 GitHub 中开源,开源代码也在不断的迭代更新中,任何开发人员都可以对其进行审查和验证,更加规范了安全性。
三、Safeheron核心技术分析
Safeheron 研发出了亚洲第一款基于隐私计算 (MPC + TEE) 的数字资产安全存管解决方案,目标是消除私钥单点和集中化存管的系统性风险,提供企业级资产治理控制(基于多角色多维度的转移审批),以安全为前提帮助客户降本增效。
隐私计算保护:基于 MPC 技术,独立自主完成?ECDSA、EdDSA?等多种共识签名的安全多方协议
MPC 可以定义为在一个分布式网络且不存在可信第三方的情况下,多个参与实体各自持有秘密输入,并希望共同完成对某函数的计算并得到结果,前提是要求每个参与实体均不能得知除自身外其他参与实体任何输入信息。这项技术对数字资产交易时所涉及私钥签名的部分极具安全保障,整个操作过程由去中心化节点共同完成,同时不会泄露私钥给任何一个人。
Algorand完成主网协议升级,已引入互操作性标准的状态证明:9月8日消息,Algorand已完成主网协议升级,为无需信任的跨链通信引入了互操作性标准的状态证明,它提供了任何PoS区块链都能用于跨链通信和交易的接口,可提高其每秒交易量(TPS)和跨链通信安全性,同时此次升级简化开发并为DApp引入了链上随机性功能的新工具。(prnewswire)[2022/9/8 13:15:47]
MPC?价值体现
保密原始值:MPC 是密码学的一个重要分支,黑客是无法从部分参与方掌握的数据中计算出其他方的隐私数据,从而避免了被盗的风险。
释放数据的价值:只要是参与方,均能够确定地得到输出值,在应用层面,MPC 有望在重视隐私保护的行业产生颠覆性突破,能够在获取数据使用价值的同时不泄露原始数据内容,应用场景比如数字资产、医疗以及其他重隐私的行业。
独立自主完成?ECDSA、EdDSA、BLS、Schnorr?算法对应的?MPC?多签协议
实现 MPC 多签协议是非常困难的。ECDSA是一种比较通用的签名算法,结合了椭圆曲线密码体制(ECC)和数字签名算法(DSA),因为 ECDSA 多方协议的研究难度较高,因此 MPC-ECDSA 协议是经过了很长的时间才研究出来,随着 DeFi 应用的发展,市场对 MPC 多签协议的需求不断增多,包括但不限于 MPC-EdDSA 协议、MPC-BLS 协议、MPC-Schnorr 协议,但是相比 ECDSA,尽管 EdDSA、BLS、Schnorr 签名算法对应的 MPC 协议要容易一些,但在实现算法时依然要小心谨慎,需要避免很多的安全陷阱。
Safeheron 独立自主实现了 MPC-ECDSA、MPC-Ed25519、MPC-BLS、MPC-Schnorr 等多种协议,其优点在于签名的生成是通过链下的 MPC 协议产生的,更加安全,避免了合约被黑客攻击的风险。
据BlockBeats 消息,Safeheron 已经与 MetaMask 正式达成战略合作,携手进军企业级 MPC 多签安全领域。MetaMask 使用其 MPC 技术提供多因素身份验证,将首先集成到 MetaMask Snaps 系统中,使开发人员能够为他们的去中心化应用程序扩展 MetaMask 的功能。

基于硬件的隐私计算技术:TEE(可信执行环境)
TEE 是一种基于硬件的隐私计算技术,相较于 MPC 多方安全计算从软件层面密码学保证安全性,实现了计算环境与外部的隔离。为了减少对系统软件信任的依赖,目前已经有许多研究人员试图提供可信执行环境(TEE),它可以分为两种类型:非特权 TEE 和特权 TEE。

Safeheron 采用的是非特权 TEE:SGX,提供与 Intel SGX 相同的安全特性,抵抗特权主机软件攻击和轻量级物理攻击。Safeheron 的可信 RSA 密钥分片服务采用的是基于 Intel CPU 硬件提供的 SGX 加密计算技术,通过将 TSS-RSA 算法中生成密钥和分片的整个过程放入可信执行环境中执行,保障 RSA 密钥可用且仅对硬件加密芯片可见,解决了中心化生成 RSA 密钥存在的潜在安全问题。
实现基于 TEE 的 RSA 门限签名
门限签名是一种分布式多方签名协议,包含分布式密钥生成,签名和验签算法。每个人都只持有部分私钥分片,其余分片不会公开,为了进行交易签名,需要将至少两个用户的签名数据整合在一起才能构建有效签名。
TSS-RSA 是使用 C++ 开发的基于 RSA 的门限签名算法,与传统的门限签名相比,其优势是:
基于 RSA 困难问题。
签名共享生成和验证是完全非交互的。
单个私钥分片签名的内容体积会更小。
该方案保证私钥分片的生成、派发是全程安全且可验证,从而消除了私钥泄露的安全隐患,据悉不久 ?Safeheron 将会把整个可信 RSA 密钥分片服务开源,通过完全透明化的方式来保证系统的安全可信,为区块链安全贡献力量。
四、市场分析
数字资产存管是区块链行业中一项非常重要的服务,目前主要有三种类型的托管服务:
普通托管,与传统服务类似,如 Bitgo 等。
交易所托管,比如 Binance、Coinbase 等都在支持托管服务。
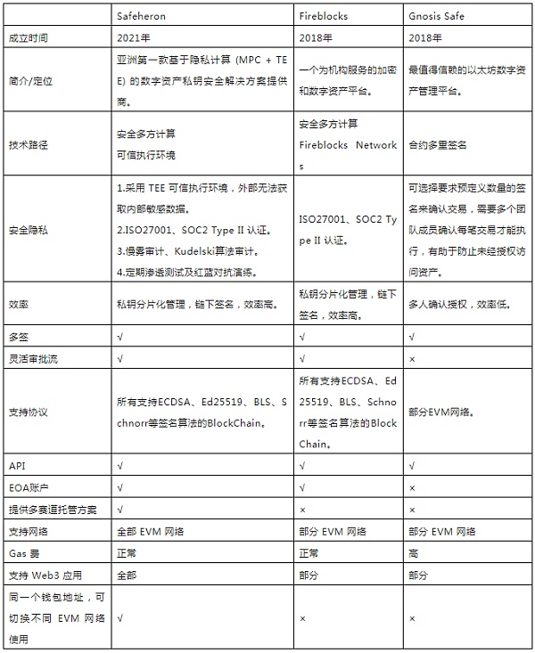
自托管,是一种更为加密的原生方式,它并没有直接替客户托管私钥和资产,而是通过多重计算技术来帮助客户安全地管理私钥,比如Safeheron、Fireblock 和 Gnosis Safe 可以提供此类服务。
接下来通过对比分析,来看 Safheron 的优势主要体现在哪些层面:

作为数字资产的托管提供商,除了安全的保障之外,还需要在效率、多方位安全保障等层面给予客户的支持,Safeheron 虽然成立的不是很早,但是针对目前的 DeFi、GameFi、NFT、OTC 等赛道,准备了完善的资产存管解决方案,应对行业的瞬息万变。
总结:
纵观数字资产存管在近 10?年来的发展变化,从纯粹的资产保管到构建基础设施以满足监管以及合规的要求,再到现如今,提供对链上服务的访问、多链间的互操性,并协助机构或投资者将数字资产整合到其业务中,我们可以看到行业的发展需求越来越细化,并且要求也越来越规范化、专业化,存管服务商不仅要不断迭代底层技术保障资产的安全,还要针对不同领域的问题提供合理的解决方案。
行业的加速发展,使加密资产托管提供商面临着巨大但不断变化的商机,Safeheron 有望通过 MPC + TEE 技术在更多的应用、流通场景中保障资产的安全。除了资产的托管业务,作为底层的基础服务,在与其他的生态相联动,比如 DeFi、借贷等方方面面,让客户的资产安全存管的同时获得更多的增值服务,是 Safeheron 不断努力的方向。
对此,我们认为在市场不断的迭代发展和推进中,将会继续迎接一个新的链时代,从而形成更加繁荣昌盛的加密行业新格局!
财经法学
成都链安
金色早8点
Bress
链捕手
PANews
Odaily星球日报
近日,InfStones 与 imToken 合作推出的 Eth2 非托管钱包质押服务已于 imToken 钱包上线,作为 Eth2 钱包中原生集成的功能.
此前去中心化资产管理服务 Zapper 曾推出「做任务,送 NFT」活动,赚得不少热度,而最近,Odaily星球日报发现神秘地址正在出手阔绰地“扫货”.
撰文:angelilu,Foresight News写在最前:大约在两个多月前的某一场周例会上,大家脑袋一热一拍桌子挖了一个整理整个加密行业投资机构以及项目主体信息资料库的深坑.
Cosmos 2.0开启更为宏大的新叙事,Ethan Buchman在9月23日的文章中阐述了Cosmos的理念与目标,并对三个发展阶段——Initiation.
作者:Inal Tomaev从创建的那一刻起,关于 ETH 性质的争论就不能被简单归结。在最近协议向“权益证明”(PoS)交易验证机制完成过渡时,争议只会更甚.
北京时间9月15日14时42分左右,以太坊正式完成合并。以太坊在区块高度15537393触发合并机制,并产出首个PoS区块,高度为15537394,以太坊共识正式从PoW转为PoS机制.