Web3.0定义:从后端生产关系革新开始。Web3.0是结合了去中心化和代币(Token)经济学等概念,基于区块链技术的全新的互联网迭代方向,意在解决Web2.0带来的生态不平衡、发展不透明等问题。与AR/VR等前端创新相比,其源于对后端生产关系的创新。目前Web3.0处于发展早期,但势能强,2021年全球区块链初创企业融资金额达252亿美元,同比增长超700%。我们认为Web3.0将与AR/VR、AI等技术融合发展,开创新阶段。
Web3.0已具备体系性的基础设施。Web3.0生态核心特征是相对去中心化(基于区块链)和经济激励体系(基于Token机制)。对于前者,海外市场目前已经有以太坊、Solona、FTX等公链,国内有如长安链等联盟链。此外,智能合约、DAO等机制有希望成为Web3.0时代的执行和协作机制。最后,一方面Token经济体系可以成为代表Web3.0生态各种权利的基础单位,另一方面Token经济体系也是激励生态参与方的核心机制,其有希望成为Web3.0发展自驱力。
Web3.0应用仍处于萌芽期。DeFi发展相对成熟,能够实现交易、借贷、融资等职能,其中交易所成为行业“流量入口”,包括Binance等中心化交易所以及Uniswap等去中心化交易所。其次,NFT市场近1-2年发展迅速,今年2月NFT总市值已达180亿美元。GameFi凭借P2E的特色,已有Axie Infinity、STEPN等爆款应用,GameFi有希望成为应用的下一风口。最后,SocialFi、广告和搜索仍处于探索期。
摘要
Web3.0 VS Web2.0,预计相当长时间仍将共存。Web2.0以效率优先,Web3.0则更强调兼顾公平,我们认为这两种侧重将成为未来用户选择应用的重要标准。考虑到Web3.0阶段仍处于发展初期,我们预计Web2.0与Web3.0二者长时间内或共存。另外,我们认为公开透明、更公平的分配机制等方向也有望成为Web2.0大厂改良的重点方向。最后,积极布局Web3.0时代也成为海内外互联网大厂的选项。
正视Web3.0潜在风险。Web3.0处于发展早期、强调去中心化及自带经济体系等特征使得当前存在诸多风险。目前我国政府对于区块链持相对开放态度,数字藏品等持相对谨慎态度,但对代币、匿名机制等明令禁止。此外,美国政府也在推行针对不同资产分类别进行监管的法案,未来有望在投资者保护上加强监管。而其他国家政府更多聚焦反与反恐融资风险进行防御性监管。此外,部分国家针对加密企业推出牌照制度(如日韩、新加坡等)。
风险
货币政策收紧带来市场波动风险;匿名机制带来、偷漏税等风险;Token机制可能伤害投资者等风险;技术、机制设置漏洞等风险。

正文
前言:以开放心态面对破坏式创新
虽然本篇报告尝试分析Web3.0时代的来龙去脉,然而我们需要提前说明的是,或许我们对真正的Web3.0时代“一无所知”。或者说,站在一切颠覆式创新的面前,我们最正确的认知或许是未来无法预测。由此,本篇报告里面的定义可以理解为“可能是什么”,而预测则可以理解为“或许是一种发展可能性”。实际上,面对这样长期且颠覆式创新的机会,我们更推荐从实践中去寻找真知。
物换星移几度秋——Web3.0孕育而生
Web3.0定义:互联网后端生产关系革新
Web3.0当下拥有多种定义和元素,其中包括区块链、元宇宙、VR/AR等,本篇我们核心要讨论的是狭义上的Web3.0。根据维基百科定义,Web3.0是结合了去中心化和代币(Token)经济学等概念,基于区块链技术的全新的互联网迭代方向。Web3.0一词由以太坊(Ethereum)联合创始人Gavin Wood创造于2014年,而随着区块链、数字资产(NFT)等行业发展进展,Web3.0也自此受到了广泛关注。
Web3.0是“后端”的生产关系方面革新,而元宇宙“去中心化”的技术属性,更偏向直接和消费者互动的“前端”:元宇宙是一个互联、体验式的3D虚拟世界,位于任何地方的人都可以在其中进行实时社交和娱乐,并形成一个跨越数字和物理世界的、恒久的、由用户自己拥有的互联网经济体系。而Web3.0互联网则基于区块链技术,采用去中心化的理念,其未来或与元宇宙等技术融合发展。
Web3.0发展必然融合其他技术发展。当然,生产关系的创新必然也会带来生产力的创新。受限于我们研究的方法论,本文更多还是从Web3.0定义角度分析其背后发展逻辑以及未来潜在发展方向。然而,世界的发展从来不是单向度的,多条发展主线始终处于交织状态,这是我们预判未来的难点所在。而Web3.0的发展,很可能面对是未来数十年互联网行业发展的跨度,其发展历程必然与众多新型技术发展产生耦合(例如AI、元宇宙、生命科学、机器人等),从而形成超过我们预判的发展结果。
图表:多种变革型科技进步互相融合实现螺旋上升

资料来源:ARK,中金公司研究部
从Web1.0到Web3.0:分久必合,合久必分
天下大势,分久必合,合久必分。互联网的变迁伴随着技术进步、信息生产关系的改变,而前一代的弊端往往作为后一代革新的驱动力。Web1.0时代,PC互联网刚开始发展,互联网网民是以有鲜明偏好,有充足表达欲望的用户为主,而不同用户选择不同消费和表达场景构成相对分散的互联网生态;到2.0时代,移动互联网接棒,互联网变成全民级别应用,而聚焦社交、搜索、电商等超级场景的超级应用开始成为市场绝对主体,在上下游拥有较大的议价能力。特别是,用户生产内容(UGC)、中小商家进入电商平台,使得超级平台生态进一步丰富。然而,长此以往,平台对于盈利的不断追求开始引起一部分创作者、商家和用户的不满,开始追求生产关系重新构建,此时Web3.0便孕育而生,其意在为非平台内部的生态参与者更多的话语权,意图构建一个更加平等的生态。
图表:Web1.0到Web3.0的变化

资料来源:Shermin Voshmgir《Token Economy: How the Web3 reinvents the Internet》(2020),中金公司研究部
图表:Web进化时间线及代表公司

昆仑万维:目前公司与Meta的商务合作包括元宇宙等:金色财经报道,近日,昆仑万维公告与全球元宇宙龙头Meta达成商务合作,就XR设备产品开发事项签订协议。记者以投资者身份致电公司投资者热线,工作人员表示,目前公司与Meta的商务合作包括游戏业务、音乐社交业务、信息分发、元宇宙等。本次公告的合作为StarMaker VR音乐社交业务,是面向海外,类似国内全民K歌的音乐社交平台。对营收的影响方面,工作人员表示,目前双方刚开始合作,暂时还没有对营收的影响以及业绩占比等方面的测算,投资者可关注公司后续财报中关于海外社交板块的增长变化。(一财)[2023/8/21 18:12:19]
资料来源:律动,中金公司研究部
Web3.0的多维性质:去中心化和经济体系
当下的Web3.0看似是一个抽象的概念,我们很难给出严格且全面的定义,然而,根据Grayscale对Web3.0的定义,我们可以从交互、媒介、组织形式、基础设施、控制权等几个角度将Web3.0与Web1.0和Web2.0时代进行对比,以求更精细化呈现其“全貌”。
Interact(交互方式):Web1.0以“可读”(read)为主,Web2.0用户参与感更强,“可读+可写”(read+write),Web3.0则是“可读+可写+拥有”(read+write+own),以用户为中心,强调生态各个参与方拥有相应权利(通过Token体系)。为了在没有互联网平台账户的条件下可信地验证身份,Web3.0利用区块链分布式账本技术(严防篡改的可信计算范式),发证方、持证方和验证方之间可以端到端地传递信任。
Medium(媒介):Web3.0有希望结合元宇宙等新技术,突破时间、空间的限制,利用更强的计算力,在2.0的交互式内容上升级为具有完备世界观的虚拟经济体,经济体中含代币、物权等。如果把大多数Web2.0的应用比喻成为一个“娱乐乐园”,则Web3.0的应用会更像一个“完整的经济体”,其一方面可以覆盖人社交、娱乐等需求;另一方面,又可以依赖经济体获取相应收入,甚至成为工作本身。
Organization(组织形式):Web3.0的组织形式以network代替2.0时代的平台。典型的组织形式为DAO——去中心化自治组织,将组织的管理和运营规则以智能合约的形式编码在区块链上,从而在没有集中控制或第三方干预的情况下自主运行的组织形式。DAO可以理解为一种高度自治的社区,其生产激励来源Token,组织内部的决策基于共识机制下组织内部成员的投票,而投票权则基于Token。
Infrastructure(基础设施):区块链是Web3.0最底层的基础设施之一。区块链使得Web3.0网络具备去中心化、开放性、独立性、安全性等特点。此外,Web3.0也可以兼容Web1.0和Web2.0的基础设施。
Control(控制权):Web 3.0更类似Web 1.0的去中心化基础架构,基于区块链和Token经济体系,其应用架构、治理结构等都呈现去中心化状态。此外,由于Web3.0核心应用开源性,其在体系内复制、开辟新应用门槛较低,可能较难形成Web2.0时代的超级平台对行业形成垄断的态势。
图表:Web1.0、Web2.0、Web3.0的性质对比

资料来源:Grayscale,中金公司研究部
Web3.0处于早期发展,但势头好
Web3.0目前发展势头猛,但发展阶段早。Web3.0在2021年元宇宙概念获得关注之际获得了大量的融资,根据CB insights数据显示,2021年全球区块链初创企业融资金额达252亿美元,同比增长超700%。强大的资金流意味着强大的人才流,同时Web3.0的使用者在快速增长,因此Web3.0同时具备了供给端和需求端的增长动力。但相比于成熟2.0时代大厂,Web3.0不论从用户规模还是市值来看仍然较小,属于成长早期阶段:目前Web3.0中用户最多的是数字货币使用者,约3亿人,距离Facebook的MAU(29亿人)仍有较大差距;其次是DeFi、NFT,均在百万人次的量级。
图表:全球区块链初创企业融资金额

资料来源:CB insights,中金公司研究部
图表:Web2.0、Web3.0、Meta、游戏市值

资料来源:statista,中金公司研究部;注:时间截止2021年10月31日
图表:全球不同领域用户数(百万人)

资料来源:CNBC,Coindesk,TripleA,Meta,Exploding Topics,Dune,中金公司研究部注:时间截止2021年12月31日
Web3.0基础设施:高楼平地起
一个产业繁荣发展,基础设施是必要条件,就像PC互联网以Windows系统普及、移动互联网发展以iPhone等智能终端以及iOS和安卓等操作系统普及为开端一样,Web3.0发展也离不开基础设施的建立和普及。本章,我们将对区块链(含公链)、智能合约、Oracle、DAO、Token等基础设施进行阐释。我们谈及Web3.0的“基础设施”,可能是比20年前互联网更令人费解的一个概念,它既没有和现实物理世界的一一对应(类似电商之于零售、外卖之于饮食等),也没有处理器、二进制等我们早已熟悉的概念,某种程度上,Web3.0没有物理性的基础,它的基础设施,就是人与人之间的互动合作关系,甚至就是社会本身。
接下来,我们将分别介绍区块链、DAO、Smart Contract、Oracle、Token等概念,虽然由于应用的贫乏,看起来还处于发展早期阶段,但作为一套新秩序,框架已然清晰,这将是未来应用生态开始演进的基础。总结来看,我们认为Web3.0的基础设施公链、DAO、Token机制等已经初步体系化,但是却远远谈不上成熟,一方面,相关设施仍然存在例如效率较低(例如交易效率),另一方面, 其背后底层机制设置(例如DAO决策机制等)仍然处于初步阶段,行业发展仍然需要不同领域的专业人才共同参与(而不仅仅是技术人才),支持行业走上可持续发展道路。
区块链(Blockchain):Web3.0的底层架构,公链蓬勃发展
三菱、富士通等科技公司将创建“日本元宇宙经济区”:金色财经报道,三菱、富士通和其他科技公司表示,将创建“日本元宇宙经济区”,联手创建一个开放的元宇宙的基础设施,以推动国家的Web3战略,日本一直在努力将Web3技术纳入其国家议程。10月,日本首相岸信介表示,该国将投资于数字转型服务,包括NFT和元宇宙。(Coindesk)[2023/2/28 12:33:14]
相比于传统的网络,区块链核心特点:去中心化和安全性。区块链(Chain of Blocks or Blockchain)是由一个个区块连接在一起组成的链条,每一个区块中保存了一定的信息,并按照各自产生的时间顺序连接而成。每一个区块都包含了前一个区块的Hash值,从而保证连接的精准性。整个链条被保存在所有节点中,系统中的服务器为整个区块链系统提供存储空间和算力支持。并且,区块链上的任何一个网络节点都存储着一样的数据,任何一个节点对文件修改(比如交易)都需要半数以上的节点确认同意(consensus),信息一旦发生变动链上的其他人都会知道。因此篡改区块链中的信息是一件极其困难的事,理论上节点的数量越多,去中心化程度就越高。
区块链基于密码学的设计,提供了一种新的社会关系——在一个陌生人社会中,因为人与人的互动是记录在一个不可篡改的公开账本中,从而使得陌生人也可以在零信任基础的条件下展开合作,而不是落入囚徒困境的博弈中。
图表:区块链中区块的连接方式(每一个区块包含了前一个区块的Hash值)

Web3.0“不可能三角”:去中心化(公开透明)、安全、效率。正如货币政策“不可能三角”一样,以区块链为基础架构的Web3.0也存在去中心化、安全和效率“不可能三角”。传统意义上,任何一个体系都应该拥有足够的安全性,而Web3.0又强调去中心化特征,由此,其效率较低问题也开始凸显——效率指每秒处理交易的笔数(TPS)。这也是造成区块链性能低下的主要原因——去中心化导致每笔交易都要在所有节点上达成一致。所以,解决效率低的问题只能另辟蹊径,如off chain(链下合约/决策)、side chain(侧链)等。但越复杂的机制由于开源的特性,越容易带来潜在安全漏洞,从而招致黑客的攻击。主流区块链比特币、以太坊、EOS 都在“不可能三角”的某个特性上做了一定妥协。
图表:主链的不可能三角

资料来源:电子发烧友,中金公司研究部
公链(Public Blockchain):平台型底座,降低应用开发门槛
区块链可以分为公链、私链等。公链指任何人都有权限读取、发送且获得有效确认的共识区块链,因此公链通常被认为是“完全去中心化”的,其无需注册、授权便可匿名访问网络,具有中立、开放、不可篡改等特点。最早的公链是比特币(采用POW共识机制),除此以外知名公链项目有Ethereum(POW,后续会改为POS)、Binance(POA)、Solana(POS+POH)等,FTX(POS)。公链一般会通过项目本身的Token来鼓励参与者竞争记账,来确保数据的安全性。除公链外,还有需要验证进入的私链,其中又包括存在多个等权力中心的联盟链。
公链的作用在于为应用提供平台,降低应用开发门槛。不是所有应用都能够或者有必要去自己构建一个区块链(要有足够数量节点才能保证安全性),而公链则类似于一种平台性的产品,支持任何人在平台中建立和使用通过区块链技术运行的去中心化应用,允许用户按照自己的意愿创建复杂的操作,为开发去中心化应用提供底层的模板。由于不同公链在性能设计、共识机制、营销策略等方面有差异,不同应用在选择公链落脚时主要考虑交易费率、交易效率(如TPS)、便捷度(如跨链协议)、生态成熟度等情况。
图表:知名公链各项情况对比

资料来源:Messari,Blockchair,公司官网,CSDN,中金公司研究部;注:TPS为2022年4月29日数据
Ethereum:“去中心化应用”时代开创者
以太坊(Ethereum)是一个开源的有智能合约功能的公共区块链平台,通过专用加密货币以太币(Ether,简称“ETH”)提供去中心化的以太虚拟机(Ethereum Virtual Machine)来处理点对点合约。以太币(ETH)是目前市值第二高的加密货币,仅次于比特币。
以太坊是各类应用孵化的摇篮。以太坊源起于比特币主链上无法构建高级应用这一缺点,因此其诞生之日从设计上就是为了解决去中心化应用开发难的情况。目前,以太坊的生态是各大公链生态中发展最迅速的之一。
图表:以太坊应用生态图谱

资料来源:Ethereum,中金公司研究部
以太坊2.0或将带来重大变化。目前以太坊与比特币采用同样的POW共识机制,虽然POW在去中心化和安全性上比较可靠,但是在效率(涉及高额的交易费)、节能性(能耗过大,不环保)以及扩展性上有较大的问题。因此以太坊2.0有几点变化:1.将从POW转向POS共识机制(允许验证者通过质押治理Token来验证);2.分片将数据库横向分割;3.引入eWASM以取代EVM(允许开发者使用C++、Rust等简单语言编程),以实现降低Gas费、提高网络吞吐量(可增加至2000+)、降低硬件要求、扩展以太坊生态系统、减少碳足迹等目的。
长安链:来自我国的联盟链
长安链·ChainMaker是新一代区块链开源底层软件平台,本质是联盟链(无代币,在公开透明性上逊于公链),包含区块链核心框架、组件库和工具集,由北京微芯研究院、清华大学、北京航空航天大学、腾讯、百度和京东等知名高校、企业共同研发。与其他公链相比,联盟链因节点数量有限而实现高速的交易,但一定程度上也抛弃了完全去中心化的特性(非完全公开)。另外,长安链与公链一样有共识投票机制,但并非采用传统公链的POW或POS机制,也没有自己的Token,而是采用了Solo、Raft、TBFT、HotStuff四种共识类型(根据不同场景和参与的节点数量规模,运用不同的共识)。
图表:长安链生态体系

上海:加快工业元宇宙创新应用,加快区块链等技术在制造业领域的深度拓展:10月9日消息,上海市城市数字化转型工作领导小组办公室8日向上海各有关部门、各区政府印发《上海市制造业数字化转型实施方案》及任务分解表。上海将加快工业元宇宙创新应用,加快5G、AI、AR/VR/MR、区块链、数字孪生等数字技术在制造业领域的深度拓展和融合应用。(中证网)[2022/10/9 12:50:39]
资料来源:CCTV13(https://chainmaker.org.cn/),中金公司研究部
智能合约(Smart Contract):基于代码的执行环节
当一帮互相不认识的人在一起时候,如何达成一致?传统模式通过中介平台撮合和担保达成一致。而Web3.0时代则可以通过基于算法的智能合约,即Smart Contract。
Smart Contract是满足特定条件下在区块链上执行代码的程序。其本质是一系列代码的合集(具有自动化、不逆转性、代码公开透明性等特点),各方以数字签署合同的方式准许并维护其运行,用于自动完成某些特定的功能(如汇款、买卖虚拟NFT商品等)。智能合约潜在形象比喻可以是一台自动售货机,它更像一个执行某种功能的“程序黑盒”,用户扫码付钱,选择商品,然后拿走商品,完成购买。
优点:相比传统中介平台,Smart Contract可显著降低达成一致意见和操作的成本,允许区块链在没有中介的情况下进行可信交易,某种程度上具备替代律师、Broker中介等职业的可能性。
缺点:安全性仍要持续加强,其功能局限于代码(代码本身有可能存在错误,导致被黑客攻击),也就是写代码的人,典型例子为The DAO被攻击事件——黑客发现了以太坊智能合约中代码的漏洞,盗取大量ETH,最终以太坊只能采用硬分叉来尽力保护用户资产。
图表:智能合约可比喻为一台自动售货机

Oracle:链上和链下数据的“桥梁”。Oracle是一个为区块链项目提供真实世界数据服务的中间件。由于智能合约很多时候面临线下和线上数据相结合的问题,Oracle就是“桥梁”,其中的“游客”包括软件、硬件、输入、输出等设备和代码。典型案例有Chainlink项目,其为DeFi在去中心化的模式下创造了丰富的数据环境,通过聚合多个链下市场数据源,核心解决Oracle本身的信任机制问题。
DAO(Decentralized Autonomous Organizations):去中心化组织形式
DAO是去中心化组织的一种组织形式,其对应Web2.0时代的公司,本质是对公司、政府这种组织形式的革新。相比于传统公司,DAO首先解决传统的“代理人困境”难点,DAO不存在代理人,它将执行交给Smart Contract,将治理权给予股东的直接投票机制(比如决定其公司决策机制的Protocol)。同时,DAO也是对传统公司管理形式的革新——其基于专业分工、代码、共识机制等方式将生态各参与方整合起来成为一个新的组织,承担原有公司化的职能,典型案例如CultDAO。最后,疫情趋势下,“远程办公”正在成为某种不可逆的趋势,而DAO则有希望和“远程办公”趋势协同发展。
图表:DAO是对传统“自上而下”组织结构的颠覆

在DAO社区中决策机制通常分为链上和链下。Smart Contract只能执行现有代码,而DAO需要持续更新,这背后就需要一套决策机制,持续更新DAO的运行规则。链上决策就是指由成员提出议案,社区进行投票表决。按照区块链的性质,理论上链上决策才是唯一的路径,然而弱点是效率太低(需要经过区块链大部分节点同意),同时因为投票权掌握在Token更多的成员手中,容易引发中心化问题(事情本身是去中心化的,但是Token持有的份额导致了中心化)。针对链上效率低的问题,有时成员会进行链下决策——在其他社交平台充分讨论议案后进行决策,但缺点是讨论本身也可以被利益左右的人引导。作为一种完整的组织形式,DAO内部存在相对应的财政和货币政策。财政政策通常与代币的总供给相关,而货币政策通常与交易成本挂钩,而交易成本通常由主链TPS决定。
DAO目前仍处于探索阶段,存在诸多问题。首先是安全性问题,案例为The DAO,2016年其基于Ethereum建立去中心化的量化基金,最初发行了1.5亿美元募资。然而由于代码漏洞,The DAO的社区成员被偷走了5000万美元价值的ETH,最后以Ethereum强行硬分叉告终,以尽量减少用户损失。这也说明了DAO这种理想型治理结构的初级发展阶段(稚嫩期)。其次是相应人才的缺失问题,DAO背后的机制设计需要经济学、社会学、学等相关专业知识,目前主要参与者仍然以技术背景为主,导致机制设计仍存在诸多不完善之处。
图表:链上或链下决策机制

资料来源:Shermin ? Voshmgir《Token Economy: How the ? Web3 reinvents the Internet》(2020),中金公司研究部
图表:DAO 财政&货币政策

代币(Token):Web3.0的“原子”基础单位
Token是区块链权益载体的基础单位。区块链的机制是把人与人的互动记录在一个不可篡改的公开账本中,但记账是要花成本的,为了激励,记账的人可以获得Token作为奖励,Token是区块链的基本组成单位。以Bitcoin为例,Token代表在Blockchain的一个入口,只有持有Wallet私钥才能够进入。而Bitcoin的挖矿就指代矿工通过矿机运算,消耗的算力被给予一定的报酬(即Token,比特币),这就是POW的共识机制。从技术角度来看,Token属性可以分类为原生Token(比如ETH)和衍生Token(比如ERC-20)。从可分性角度,Token可以分成可分型(例如比特币)和不可分型(Non Fungible Token,也即NFT)。
Token是一种所有权的象征,而这种象征可以代表资产、权力等。其中资产型Token可分为证券型Token、集体所有权Token和代表艺术收藏品的Token(如NFT)。
可以说,好的制度绝不是建立在对人性的考验上,而是找到制度与利益的统一之处。Token和公链是不可分割的存在,没有链就不会衍生出Token,没有Token就没有人记账,那这个链也无法建立信任。
a16z发文介绍渐进式权力下放框架,先将产品分割为MDU逐步进行调整:1月12日消息,a16z Crypto发文介绍渐进式权力下放框架,称去中心化是将控制和决策从一个集中的实体转移到去中心化网络,但权力下放并不容易,该框架可用于指导规划未来的权力下放。[2023/1/13 11:09:10]
图表:资产型Token概述

除代表资产外,Token体系本身可以用来实现某些目的(Purpose-Driven),例如激励用户。Purpose-Driven Token背后对应的是一整套激励体制的设计和建设,是经济学、数学、社会学等多学科的综合问题,与社会治理体系设计相类似。类似DAO的决策机制,激励Token的机制设计目前仍然处于初级阶段,存在诸多不完善之处。
Token激励的潜在风险。Token激励机制是Web3.0应用中的重要一环,然而,其匿名属性以及类似众筹的属性也带来潜在的过度投机、等风险。由此,如何对Token发行机制进行有效监管成为全球各国监管机构面对的首要问题。目前来看,Know Your Customer (KYC),即对交易账户进行实名,以及反等条例已经基本成为监管正规化的底线。而相对来说,中国监管机构则选择禁止Token代币机制设计,其出发点则是防范过度投机炒作,对普通投资者和用户进行保护。
Web3.0应用展望:无边光景一时新
Web3.0的破圈须仰仗丰富的应用。正如前文所言,Web3.0基础设施目前已经相对完善,但其更大规模的破圈还需要应用生态的发展。基于“跨越鸿沟”理论来看,我们认为Web3.0整体生态目前正处于从“创新者”迈入“早期采用者”的跨越时期,创新者基于区块链、Token经济等先进技术青睐进入这个行业,而早期采用者则基于对产品本身能够带来巨变而进入行业,而这背后就需要“划时代”级别单个重量级应用出现。而再往下一层,行业将“跨越鸿沟”,其决定标准则是能否提供针对某些特定问题完善整体产品解决方案(完整生态)。
总结来看,我们认为应用生态是Web3.0是否能够进军大众市场的关键要素。当下来看,在现有应用中,DeFi、NFT是相对成熟的,主要原因是其衍生自Web3.0应用自带的经济体系,由此DeFi某种程度是Web3.0生态的基础应用(比如交易所是当下行业最重要“流量入口”)。其次,NFT则凭借数字资产浪潮吸引大量关注度,但仍处于早期。仍然存在大量投机风险。GameFi则凭借游戏受众广,盈利能力强等属性有望成为下一个应用增长点,Axie Infinity和StepN等应用展现一定潜力。最后SocialFi等其他方向还在探索期。如何平衡经济体系和行业娱乐属性,是GameFi和SocialFi等社交娱乐应用设计者需要重点突破问题之一。
图表:Web3.0目前正在从创新者往早期采用者跨越的区间

资料来源:Geoffrey A. Moore 《Crossing the Chasm》(2009),中金公司研究部
DeFi:重要基础应用,发展相对成熟
DeFi(去中心化金融)是Web 3.0重要的基础应用。DeFi,崛起于2017年(以Ethereum应用生态的出现为起点),是以区块链技术为核心的去中心化金融体系,一切过程都由智能合约自动完成,而不需要像传统金融市场那样依赖金融中介进行交易。由于Web3.0应用生态自带经济体系,所以其需要对应金融系统支持运转,由此,DeFi是Web3.0重要基础型应用。此外,因为DeFi的所有信息是储存在区块链上的,所以DeFi也具有公开透明性和可追溯性等特点。基于POS的机制,DeFi的整体锁仓量(押金)从2017年起逐渐抬升,至2021年11月达到最高峰(约1090亿美元),显示出行业在迅速发展。
图表:DeFi整体锁仓量(十亿美元)

资料来源:DeFi Pulse,中金公司研究部
图表:DeFi是DAO参与项目数量最多的板块(2021)

资料来源:Dove Metrics,中金公司研究部
对标传统金融体系,DeFi已经构建相对完善的体系。目前,DeFi体系中的各项基础功能均已就位——包括加密货币、交易所、借贷功能、融资功能等。
总的来说,DeFi体系的核心由加密资产和交易系统两部分组成,借贷、融资等其他类型平台则围绕这两个部分搭建。其中,加密资产可以分为非同质化货币和同质化货币两个类型——非同质化代币(Non-Fungible Tokens)即NFT,而同质化代币又包含类似比特币、以太币的区块链原生币,以及以ERC-20 Token为代表的链上衍生币。交易系统是用户进行加密资产交易的场所,根据是否由智能合约自动完成交易分为去中心化交易所和中心化交易所。实际上,目前交易所是Web3.0应用生态最大的“流量入口”,核心原因是各种加密资产交易需求是当下行业最广泛需求。虽然部分交易所也能实现借贷等功能,但一些实现特定功能的平台还是随着用户多样化的需求应运而生,例如借贷、融资等平台,也是DeFi体系不可或缺的一部分。
图表:DeFi系统结构

资料来源:Shermin Voshmgir《Token Economy: How the Web3 reinvents the Internet》(2020),SoFi,中金公司研究部
加密货币:DeFi体系的核心
如同货币是现代金融体系的核心一样,加密货币也是DeFi的“心脏”。加密货币(也是常说的同质化代币)基于技术角度划分,可分为区块链原生币,例如以太币和比特币,和依赖别的区块链流通的链上衍生币,例如BNB、USDT和DAI。
区块链原生币:拥有自己的主链,占据了加密货币市值的绝大部分,也是所有DeFi交易中不可或缺的元素,例如在比特币区块链上进行的交易需要支付一定的比特币作为矿工费,在以太坊上进行的交易则需要支付一定的以太币作为Gas费。
链上衍生币:这些加密货币是遵循一些协议在某些区块链主链上二次开发生成的,例如以太坊上的ERC-20 Tokens(USDC、Tether)。
元宇宙价值指数下跌至147.04:金色财经报道,据同伴客数据显示,7月19日元宇宙价值指数为147.04,较前日下降10.21。
构成元宇宙价值指数成分的上市企业或NFT平台皆为目前在虚拟经济领域表现出巨大市场价值和未来潜力的头部机构,该指数能够有效反映元宇宙虚拟经济整体价值的发展趋势。
注:2021年3月10日主要成份股roblox上市并产生第一个收盘价,故选取3/11日为本指数首次推出的基准日,初始值为100。[2021/7/19 1:02:42]
与传统货币相比,以比特币为代表的加密货币资产最大的问题就是币值波动较大,而稳定币则是通过一些特殊结构实现价值稳定的加密货币,从而为整个DeFi体系增加币值稳定的加密货币基础设施。按照不同的稳定结构,可分为央行发布的数字货币;资产抵押的稳定币(例如USDT,用美元做抵押物);利用加密资产做抵押的稳定币(例如DAI,用ETH做抵押);还有算法稳定币(例如UST)等。目前来看,抵押物是否充足、算法是否稳定等问题都是决定“稳定币是否真的稳定”的核心关键,仍有待完善。
图表:不同稳定币的特点

交易所:Web3.0应用当前最大“流量入口”
中心化与去中心化加密资产交易所在相互竞争中快速发展。加密资产交易所最初是为了满足人们对比特币的投资需求而产生的,随着不断的发展,衍生出了Token之间的交易、NFT交易等多种别的功能。加密资产交易所分为中心化交易所和去中心化交易所两种,从交易量上看,中心化交易所目前仍然是市场主流。
中心化交易所(CEX):类似传统券商,使用交易委托账本系统(Order Book Method),对想要交易的多方进行撮合。具体的机制为,用户在一个中心化交易所开户后,交易所会自动生成几个地址分配给用户,但是私钥由交易所管理。用户将交易需求告诉交易所后,交易所再代理用户进行加密资产交易,典型案例为Binance、Coinbase等。
去中心化交易所(DEX):类似自动售货机,用户可以在智能合约的辅助下自主完成整个交易过程,而不必将其资金的控制权交给任何中介或托管人,典型案例为Uniswap等。
图表:中心化交易所和去中心化交易所对比

资料来源:Coinbase年报,dYdX官网,Messari,中金公司研究部;注:随着交易额度的上升,吃单费和挂单费都会梯度下降,这里只取最低档水平来进行对比
目前交易所以Binance交易量为首。Binance(代币为BNB)是华裔加拿大人赵长鹏于2017年建立在中国的一个中心化交易所,中国加强对加密资产的监管后迁往海外。2019年美国也禁止了Binance的运行,于是推出了专供美国使用的Binance US。截至2022年4月底,Binance仍是世界上交易量最大的加密资产交易所。Binance的用户数量、营收规模以及净利润都遥遥领先目前唯一上市的中心化交易所Coinbase。
图表:Coinbase和Binance营收(亿美元)

资料来源:Business of Apps,公司公告,公司官网,中金公司研究部
图表:Coinbase和Binance净利润(亿美元)

去中心化交易所处于萌芽期。去中心化交易所几乎完美地符合了Web 3.0的价值观,拥有公开、透明等特点,用户直接在区块链上完成交易过程且不需要将私钥交给交易所保管,但缺点在于去中心化、难以追踪的性质,使得监管难度较大。目前最大的去中心化交易所是部署在以太坊链上的DEX平台Uniswap。
NFT:开创数字资产时代
NFT(Non-Fungible Token)是一种非同质化通证,目前由以太坊区块链上的ERC-721标准主导,其他公链也会逐渐用到。NFT具有以下特点:1)独特性:永久保存并且不能被更改的元数据;2)稀缺性:开发者决定稀缺程度;3)不可分割性:大多数情况不可被切分。
图表:NFT产业链价值梳理

资料来源:ChainNews,中金公司研究部
NFT市值超百亿美元,静态头像类NFT独占鳌头。NFT可以分为两类,静态NFT(头像、艺术品、收藏类NFT)与动态NFT(游戏、音乐类NFT)。其中,静态NFT交易额较为火爆,它对应相应资产的所有权和 Discord 访问权,但绝大多数都无法提供额外的实用价值;随着投资者逐渐倾向于追求通过所持资产获得更优质的体验,人们对非静态NFT的需求将不断攀升。根据NFTGO数据,截至2022年2月,NFT总市值已达180亿美元,其中头像类NFT市值占比最大(44.3%),市值高达80亿美元。
图表:NFT交易额分类别占比(2022年2月)

资料来源:NFTGO,Messari Research,中金公司研究部
图表:NFT分类别市值(2022年2月)

NFT交易生态完善,社交大厂开始“入局”
NFT二级市场主要是NFT经过铸造后,形成的二级市场,与二手交易市场非常类似:买方卖方界限模糊,都为对应交易产品的消费者;同时交易需求相似,期望市场上有足够多且优质的产品,对应足够合理的价格;需要信任平台作为中间商运作;希望交易费率低。因此,我们认为NFT二级市场与交易平台类似,主要围绕“多”“快”“好”“省”四个方面。
NFT生态系统较为完善,Open Sea龙头优势明显。Open Sea为NFT交易平台大厂,垄断了近90%NFT交易市场份额。
图表:NFT平台费用拆分

资料来源:CryptoSlam,Open Sea,Nifty Gate way,Foundation,中金公司研究部
我国NFT(数字藏品)的发展
NFT在我国被定义为数字藏品。数字藏品中的“藏”也意味着NFT在我国目前是不可以在二级市场进行交易的,以防止出现极端炒作的情况。最早开拓NFT领域的是支付宝,2021年6月支付宝发布了“蚂蚁链粉丝粒”小程序(后改为“鲸探”APP),并发行了限量版NFT版付款码皮肤,紧接着是腾讯于8月上线国内首个数字藏品交易平台幻核,随后京东、哔哩哔哩等也相继入场。目前从商业闭环来看,以区块链技术+文创IP结合是国内的核心方式。
图表:国内对NFT行业的布局

资料来源:界面新闻,链捕手,中金公司研究部
辩证看待NFT市场发展。正如前文Token章节所言,NFT可以是虚拟世界中纯数字产品的资产,也可以代表某种现实世界中各种资产所有权、使用权等权利,其应用对象非常广泛。然而,必须承认的是,当下诸多NFT交易仍然以投机、炒作为主,其资产价格和本身价值并不吻合。正如元宇宙不会一日而至一样,数字资产发展的路仍然任重道远。
GameFi:融合娱乐和经济激励
P2E——GameFi将融合游戏的趣味性和Token激励。游戏由于其受众大,且商业模式清晰自然成为了Web3.0应用首要开拓的领域。与传统游戏不同,Web3.0时代游戏,结合了NFT和Token,使得用户不仅仅在游戏中进行娱乐消费,还可以获得相应的数字资产,即P2E(Play to Earn)。与传统游戏相比,GameFi经济体系和趣味性平衡显得尤为重要。从发展阶段来看,目前GameFi仍处于初级阶段。2021年新生的区块链游戏中1200万美元以上的总收入仍不到10亿美元,与2021年全球视频游戏市场将达到1750-1800亿美元相比,这个数字仍旧较小。
图表:游戏行业发展模式对比

资料来源:Messari,中金公司研究部
Axie Infinity:可玩性获得突破,叠加赚钱机制的经济模型
Axie Infinity是一款以区块链技术为背景、通过收集宠物进行战斗的集换式卡牌游戏(TCG)。此游戏于2018年诞生,由越南工作室Sky Mavis创立,开创了全新的游戏模式——Play to Earn。Axie Infinity是一个数字宠物世界,主角是类似于宠物小精灵的Axie,用户既可以通过收集、训练自己的Axie们来与其他用户的Axie战斗,也可以将其作为宠物抚养和交易。2022年2月,Dapp Radar数据显示,在Axie Infinity上出售的NFT总价值超过40亿美元,达到41.4亿美元;交易者数量超过190万,而销售的NFT平均价格为198.77美元。Axie Infinity成为仅次于OpenSea和LooksRare的第三大NFT市场。实际上,Axie Infinity突破性正在于其与前期GameFi经济性完全压倒趣味性基础上,在趣味性角度取得了一定突破。
图表:Axie Infinity历史表现

资料来源:DappRadar,中金公司研究部
图表:Axie Infinity游戏运作方式

资料来源:Axie Pulse,中金公司研究部
STEPN:让游戏更健康、可持续
STEPN开辟了GameFi新品类。通过聚集健康生活,STEPN的用户通过在真实世界中的运动获得满足感,而非被动通过消费获得快感——运动的同时还可以赚钱。此外STEPN依靠SocialFi来建立长久的平台,以培养用户生成Web 3.0内容,这标志着GameFi在游戏丰富性、经济回馈之外也注重社区价值与感情的建立。从可持续性来看,跑步是相对更可持续的用户习惯,因此STEPN或许在可持续角度开创GameFi新时代。
根据STEPN官方推特显示,2022年5月6日,STEPN日活高达53.3万、月活超过230万,2022年第一季度利润超2600万美金。
核心玩点:人人可用(通过游戏作为核心机制,STEPN可以促使数百万人拥抱更健康的生活方式);零准入门槛(STEPN并不要求人们先拥有NFT资产,反之,用户可在一无所有的状态下,先从其他用户处免费租借使用,再对收益进行分成。此举容易打开用户圈层);先学后赚(小白用户可以在搞懂如何使用去中心化钱包之前就通过游戏赚钱。)
图表:STEPN的NFT运动鞋构造

资料来源:STEPN,中金公司研究部
SocialFi:仍未有破圈案例
SocialFi重新定义社交媒体。社交媒体参与方包括生产者、消费者(有时二者客户互相转换)和平台。在Web2.0的模式中,平台拥有更强的话语权。而在Web3.0体系中,平台智能将弱化,而生产者、消费者等角色将通过Token体系等获得生态治理权和收益分享权。总体来看,SocialFi拥有Web3.0的几大优势:数据权利归属(用户归数据所有)、利益分配(内容产出者可以获得更多的收入)、隐私和安全(第三方无法中心化存储用户数据)。目前SocialFi的发展依然处于十分早期的阶段,仍未有显著优质案例。
图表:近年来SocialFi典型案例对比

资料来源:链捕手,Messari,中金公司研究部;注:数据截止2022年5月9日
Web3.0时代的广告和搜索:如何提升效率是关键
Basic Attention Token:可能是广告体系Web3.0迭代方向
图表:Brave Browser代币激励系统

资料来源:Brave Browser,中金公司研究部
搜索初级形态之TCRs
图表:TCRs需满足的条件

Web3.0 VS 2.0:预计相当长时间或共存
Web3.0和Web2.0或将在未来相当长时间内共存
正如前文所言,Web3.0代表某种去中心化理念,且基于区块链匹配相应Token经济体系,以自驱动生态发展。然而,从发展阶段来看,目前Web3.0仍处于发展早期,其基础设施仍然存在效率较低等问题,且其整体应用生态较Web2.0大厂建立起的生态有较大差距,其渗透率短期较难和Web2.0相比。由此,在未来相当长时间内,Web3.0的应用更可能优先获得一些技术爱好者,去中心化理念支持者,以及相关产品核心粉丝等用户的青睐。相对而言,对这些元素不那么感兴趣的普通用户很可能停留在Web2.0应用为主,因此,我们认为Web2.0和Web3.0二者或在未来相当长时间内共存,用户有望根据自身喜好选择相应应用。
Web3.0理念也可以成为Web2.0大厂改良的方向
效率优先,兼具平等。Web2.0平台模式是效率优先的模式,但必须承认的是大厂的崛起实际上直接受益于具体平台对应整体生态的崛起(例如YouTube崛起本质上是内容生产者、平台、用户和广告主等共同组成的生态崛起),而由于平台产业链地位优势,平台成为了生态崛起直接受益人。Web3.0背后强调的“平等”理念或许也可以是超级平台改良的方向,以求生态更平衡,从而求得可持续的发展。从目前来看,我们看到海外Twitter等平台都在积极拥抱NFT等理念,而国内蚂蚁金服等则依赖区块链本身去中心化机制增强商品防伪等。最后,抖音和快手极速版所具备金币激励制度,我们认为本质是平台对用户的一种反馈。
Twitter:用户现在可将NFT作为账户的个人头像,鼓励人们注册订阅产品Twitter Blue。Twitter Blue订阅费为每月2.99美元,其会员可以将一个加密货币钱包连接到自己的账户,并从钱包中选择一个NFT作为头像。用户在购买了NFT之后,将获得数字图像的拥有权(会被记录在区块链上)。
蚂蚁金服:2018年双11蚂蚁金服采用区块链技术溯源,淘宝方面称,将12亿条数据上链,涉及天猫国际商城超过1.5亿件跨境商品。天猫商城与国外生产商签订合作协议,在商品出厂时,生产商就将商品成分、资质许可证等信息进行系统备份和公示。商品入关后,电商保税仓将物流信息与报关信息同步录入上传。录入完毕后,所有商品都被贴上专有的二维码——可以看到商品的全部生产与物流信息。
抖音、快手极速版:抖、快的极速版直接采用现金红包的形式——邀请新人下载、观看视频、做任务均可获得红包,目的在于为平台拉新、留存。与其花钱在其他平台做营销买用户,不如直接把相应激励返还给用户,不得不说这里面拥有更多Web3.0影子。
图表:Twitter NFT头像

资料来源:Twitter,中金公司研究部
图表:快手极速版现金激励

资料来源:快手极速版APP,中金公司研究部
积极拥抱Web3.0或许也是一种选择
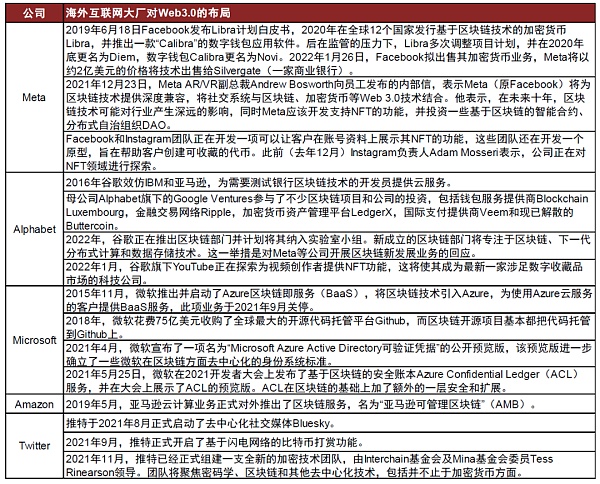
自我革命是追求可持续发展的必须。相对来看,海外互联网大厂对于Web3.0领域的动作更明显,布局也更迅速。Meta基于Oculus主推的元宇宙生态,表示了对Web3.0拥抱的态度。此外,Alphabet也设立了区块链部门,研究下一代分布式计算和数据存储技术。相对来说,由于国内监管态度相对谨慎,我国互联网大厂布局Web3.0更多围绕监管相对开放的区块链、数字藏品等展开。此外,在海外市场也对相关公司进行了投资布局。
图表:海外互联网大厂对Web3.0的布局

资料来源:36氪,律动,中金公司研究部
图表:我国互联网大厂对Web3.0的布局

正视Web3.0的风险——技术的发展的两面性
任何技术发展带来机遇同时也会带来风险,总结来看,我们认为Web3.0时代可能主要有以下风险:
货币政策收紧带来市场波动风险。宽松的货币政策带来通货膨胀使得投资者向外寻求其他资产,加密资产可能是这些投资者考虑的资产之一。然而美国进入新一轮的加息周期,加密资产的资金盘可能会缩小,进而导致加密资产的价格出现较大波动。
匿名机制带来、偷漏税等风险。去中心化交易和匿名交易等属性虽然一定程度降低了交易成本,但也带来潜在的以及偷税漏税等风险。由此,对于交易者的实名,以及增加交易可追踪性等是行业发展的必要条件之一。
Token机制可能伤害投资者等风险。Token代币机制渗透到Web3的方方面面,而其背后的对于生态各方的激励代币以及与之带来的金融价值(如证券属性),必然带来市场波动和投机,这种活动可能对普通用户(投资者)带来潜在的伤害,类似众筹或者集资。
技术、机制设置漏洞等风险。在行业发展初期,可能存在技术储备不足、机制设计不健全等问题,而其背后经济价值必然带来攻击可能性,可能带来潜在损失。此外,DeFi金融体系不断繁荣,可能催生越来越复杂的金融市场,任何一个环节风险都可能牵动整个市场。因此对于不同属性加密货币,应当存在一定行业监管。
当下Web3.0的监管:中美相对谨慎,预计会不断完善
适度监管是行业进入发展正轨的必要条件。面对以上提到Web3.0发展可能带来的潜在风险,适度监管成为了必要。实际上,相对完善的监管环境也预示着行业发展进入正轨,行业才有可能真正进入主流。目前来看,中美两国对于Web3.0领域监管相对谨慎,其中我国对于加密货币等持禁止态度。
中国:我国对区块链技术有开放的政策导向,认为该技术能推动未来的科技发展。但对于区块链衍生的应用(DeFi以及NFT)比较谨慎,尤其针对投机性较高的交易行为:DeFi方面,我国对Token发行以及ICO、Token交易(涉及交易所)等金融风险较高的活动实行全面禁止;NFT方面,我国允许发行NFT,但不能进行NFT市场的二级交易,避免投机炒作。
美国:早期的监管处于比较迷茫的状态,2020年国会对加密资产进行了划分并按照类别指定了不同的监管机构(其中以SEC监管最为严格),总体监管敞口比我国大,不禁止Token发行、融资、交易(严厉的监管集中在ICO和证券化代币上),监管环境相对更加宽松。近期总统拜登签署了行政令,未来美国针对Web3.0的监管可能会进一步收缩,重点落实消费者和投资者的保护、金融稳定和非法融资等问题。
其他:其余各国的监管也大都集中在加密资产上,尤其关注证券化代币,同时大多数国家会基于反与反恐融资风险会进行防御性监管。此外,部分国家针对加密企业推出牌照制度(如日本、新加坡、韩国等)。
https://m.thepaper.cn/newsDetail_forward_2641310
文章来源
本文摘自:2022年5月17日已经发布的《Web3.0:新范式开启互联网新阶段》
肖俨衍 SAC 执业证书编号:S0080521010001 SFC CE Ref:BIL686
白? 洋SAC 执业证书编号:S0080520110002 SFC CE Ref:BGN055
钱? 凯 SAC 执业证书编号:S0080513050004 SFC CE Ref:AZA933
前言:上周五,“云尔话你知”第二期社群AMA,以“揭秘矿机不得不说那些事”为主题,在云尔矿场智慧管理平台交流10群、云尔矿宝贝9群等多个社群开播.
作者:陈永伟 导读 《关于确保负责任地发展数字资产的行政命令》指出,加密技术的发展使得数字资产获得了迅速的增长,这对消费者、投资者和企业都产生了深远的影响.
社会制度是人类协调和组织的一种尝试。政府组织人和国家为其公民提供服务和福利。家组织他们所服务的选民。首席执行官组织员工和资源来满足他们的客户.
来源公号:老雅痞 在推特上每天都有很多关于这个建立在所有权和去中心化前提下的新数字世界的讨论内容。我进入加密货币有一段时间了,每个人都在热情地推动这个宏伟的愿景让我感到惊奇.
本文试图用最简单的方式,告诉你一些NFT收藏小知识,如果你也对世界上独一无二的专属收藏感兴趣,并且正跃跃欲试想要进入新的世界,那这个指南一定很适合你.
投研公会为?SeeDAO 内部新成立的公会。本报告由投研公会成员?cybercaf.eth、0x123、pb.lookme、tovarishch.eth?共同撰写.