摘要
发展城市的目的是什么?城市规划应该遵循什么样的原则?以及如何评价城市的发展?回答了这三个问题后,进一步思考数字化转型对城市发展会产生什么样的影响?以及近来提出的元宇宙又会对城市发展带来怎么样的改变?相比数字化转型对城市的影响,发展元宇宙的价值体现在哪些地方?本文将围绕这些问题进行详细讨论。
关键词:城市元宇宙、元宇宙城市
元宇宙打破了围绕地缘经济发展的格局,给予人们无限想象空间,让未来充满更多可能性。市场上有人为元宇宙概念叫好,也有人认为元宇宙就是一场局,但随着韩国首尔对外公布元宇宙五年计划,我国上海、武汉等城市也陆续加入到元宇宙的布局中,一场围绕着城市进行的元宇宙建设在各种议论声中正式拉开序幕。所以,围绕城市布局元宇宙的目的和价值到底在哪里?我们需要透过现象看本质,从城市经济学出发,寻找元宇宙的意义和价值。
城市经济学2022年报告列表
城市的定义
“城市”具有两层含义:“城”为行政区域的概念,即人口的聚集地;“市”为商业概念,即商品交换的场所。而最早的“城市”就是因为商品交换聚集人群后而形成的,为了便于商品交换,出现了就地加工、就地销售的现象,工业城市在这种背景下也慢慢形成。工业城市带来了商业变革,包括对城市规模、城市功能、城市交通、城市环境等多方面的影响。城市也从最早的集市型城市(农业和手工业商品的集散地),演化为功能型(自然资源优势,如重工业、旅游等)、综合性(利用区位优势发展金融、贸易、服务、文化、娱乐等)、城市群(卫星城)等类别。无论哪种类型的城市,基本上都由住宅区、工业区、商业区构成并具备行政管辖功能。
城市的发展
从集市型城市到工业城市的发展,如图1所示主要围绕着工业、人和城市:工业发展需要更多的劳动力,通过高薪酬和优质福利吸引大量人群从周边城市或农村进入到该城市,商业的发展让城市规模迅速扩张,经济发展更加迅速。

图1:工业城市发展的初期
然而,快速扩张增加了城市治理的难度,包括城市生活、商业环境等。交通堵塞、环境恶化、医疗紧缺、教育资源不足等“城市病”出现,让城市生活条件下降但成本直线上升;而同时由于工业扩张导致产能过剩,用工成本高昂,工业发展进入了瓶颈期,竞争环境下人在城市中的生活雪上加霜。在这样的环境下,出现了图2中的情况,人开始从该城市流出,寻找其他低生活成本和高收益的城市。
山东省首个城市风光主题数字藏品“青岛印象”系列即将发售:金色财经报道,山东省首个城市风光主题系列数字藏品“青岛印象”将与8月11日正式发售。据了解,“青岛印象”系列数字藏品是由青岛市文化和旅游局指导,山东省互联网传媒集团推出的首个城市文旅主题数藏。
据官方表示,“青岛印象”是青岛城市文旅主题的第一组数字藏品,后面还将陆续推出青岛老建筑等为主题的多个系列数字藏品,更多的青岛城市文旅权益也将随之叠加。(界面新闻)[2022/8/11 12:17:08]

图2:工业城市人口外流
如何保持城市可持续健康发展?这是国家、政府和科研机构都在寻找的答案,2020年10月,总书记在国家中长期经济发展战略发表讲话,主要提到6个方面战略:
第一、坚定实施扩大内需战略
我国有14亿居民,是全球最大最有潜力的消费市场,居民消费优先升级,同现代科技和生产方式相结合,蕴含着巨大增长空间。
第二、优化和稳定产业链、供应链
不能简单重复过去的模式,而应该努力重塑新的产业链,全面加大科技创新和进口替代度;加快数字经济、数字社会、数字政府建设,推动各领域数字化优化升级,积极参与数字货币、数字税等国际规则制定,塑造新的竞争优势。
第三、完善城市化战略
我国常驻人口城镇化率已达到60.6%,为了更好的推进以人为核心的城镇化,使城市更健康、更安全、更宜居,成为人民群众高品质生活的空间。
第四、调整优化科研投入和产出结构
优化科技资源布局,提升科技创新能力,走出一条符合我国国情的科技研发道路,努力多出0到1的成果。
第五、实现人和自然和谐共生
深化对人和自然生命共同体的规律性认识,全面加快生态文明道路。
第六、加强公共卫生体系建设
根据习总书记的讲话,我们罗列出如图3所示的城市发展框架:

图3:城市可持续发展
优化和稳定产业链的关键在于创新,拥有自主可控的核心技术,从原来的世界工厂角色升级为创新大国。图3中可见,城市合理规划产业结构,并向核心企业精准投放资源,产业在地方政府与资本双向支持下,扩大人才引进,增加研发投入,提升创新成果的输出。而成果输出将促进市场升级,增加城市税收,形成了城市治理闭环。
萨尔瓦多总统Bukele公布“比特币城市”发展规划:金色财经报道,萨尔瓦多总统Nayib Bukele在该国最新购买了500枚BTC后不久,公布了该国计划中的比特币城的发展计划。虽然细节很少,也没有提到完工日期,但这个中美洲国家的领导人指出,这座城市将有很多绿树,还有蔚蓝的大海。比例模型还显示了夜景、地标和机场。此外,该模型还展示了围观者观看火山的照片。拟建城市也将位于拉乌尼翁东部地区,靠近孔查瓜火山,其地热发电将用于比特币开采。
此前为了支持该项目,政府计划寻求筹集10亿美元的比特币支持债券,该债券预计将于2032年到期,年利率为6.5%。然而,在2022年3月,萨尔瓦多以不利的市场条件为由推迟了其比特币债券的发行计划。(cryptopotato)[2022/5/12 3:09:41]
城市化建设、人与自然和谐共处、公共卫生体系建设等,都包含在图3的公共基础服务里。公共设施合理精准分配及建设提升服务质量,让城市更加宜居、宜游、宜学、宜业等多方面能够传递出城市特有的温度和韵味。在满足了温饱需求后,人们更加关注精神层次的满足感,近几年人们对于居住城市的选择已经不单单对收入问题感兴趣,同时会对城市的文化、环境、教育、医疗环境等多方面综合因素考量。
上面我们提到两个关键词:精准治理和公共设施合理精准分配,如何实现“精准”?需要对当前城市运营数据,具体措施也就是我们耳熟能详的数字化转型,各城市应用物联网、人工智能、大数据、区块链等技术所构建的城市大脑、产业画像、知识图谱等。在政务方面推行一网通办、政务云等,让居民减少政务办理手续和时长。
以城市为对象的元宇宙
就在城市数字化转型发展的如火如荼时,2021年“元宇宙”概念突然走红,世界各个城市陆续推出自己的元宇宙布局计划,一时间元宇宙成为无人不知、无人不晓的新名词。但什么是元宇宙?以城市为对象的元宇宙和主流媒体所提到的Meta、Roblox等元宇宙是相同内容吗?相比数字化转型,它又能带来哪些城市经济发展改变?
元宇宙概念有很多版本,不同人对元宇宙有着不同的认知。与现实世界相同,无论是城市、工业等都属于元宇宙的子集,但通过对各种文献资料的梳理,我们发现以城市为对象的元宇宙,行业内有人称之为“城市元宇宙”,也有人称之为“元宇宙城市”,其实两者有一定的区别,为了让大家在同一维度理解这两个概念,本文将对两个概念加以区分。
由实到虚的城市元宇宙
城市元宇宙是通过AR/VR等设备,让人们以更沉浸式的方式体验现实城市中的各种元素,并以更具体、形象的场景让不同地方的居民、商人、游客、学者一起社交、创作、游戏、交易、学习等,城市元宇宙中包括但不限于虚拟政府、虚拟文化旅游、虚拟医疗、虚拟教育、虚拟游戏娱乐、虚拟购物等内容的建设。城市元宇宙的建设分为政府主导和科技公司主导两种类型,建设目的有一定差别,下面我们以首尔元宇宙五年计划和XR Master项目为例进行讨论。
阿里云创始人王坚:城市大脑的数据资源流动在区块链之上:10月12日,第三届数字中国建设峰会数字政府分论坛在福州召开。中国工程院院士、阿里云创始人王坚表示,城市大脑的实践完全得益于政府的数字化转型。他指出,城市大脑是跑在云计算上的,数据资源实际上是流动在区块链上的,而数据的价值是靠智能技术来实现的。其实,这几个因素在城市大脑中综合体现出来,就是一个完整的技术体系。(经济参考报)[2020/10/15]
1、政府主导建设的城市元宇宙——以“首尔元宇宙五年计划”为例
(1)背景
2021年11月,韩国首尔市对外公布“首尔元宇宙”五年计划,准备打造一套名为“元宇宙120中心”的虚拟政务大厅,虚拟AI公务员将与公务员虚拟替身一同为市民提供更专业、高效和智能的咨询及一站式服务,提供包括经济、旅游、通讯、城市、行政、建设与教育七个领域的市政服务。“首尔元宇宙”的建设将分为三个阶段:引入期(2022年)、扩张期(2023-2024年)、完成(2025-2026年),总投资约为39亿韩元。
(2)“首尔元宇宙”建设目的
“首尔元宇宙”建设主要为了实现以下三个目的:
① 提升城市竞争力
首尔市政府计划在元宇宙里打造“首尔金融高科技实验室”,以构建培养金融科技产业的线上线下集群,协助企业在元宇宙中吸引外资,工作人员将通过虚拟角色,项目将与线下投资首尔中心的业务相关联,为外国投资商提供虚拟替身投资会商、虚拟会议和教育、首尔宣传实感体验等投资、创业等一站式志愿服务。
② 提升城市的行动力
“首尔元宇宙”中将建成“元宇宙120中心”的虚拟综合办事大厅,首尔市目前运营中的各种业务、咨询商谈服务,都可以通过AR/VR眼镜在“元宇宙120中心”随时随地轻松办理。此外,还将在元宇宙中构建市长办公室,提供与居民沟通、听取意见建议等多样化的功能,同时使其成为市民开放的交流空间。另外,平台还将搭建“元宇宙智能工作平台”,使后疫情时代的市政工作不受时间和空间的制约,工作人员可通过网络虚拟空间远程办公。
③ 提升城市的吸引力
“首尔元宇宙”中将建成观光特区,光化门广场、德寿宫、南大门市场等首尔主要旅游景点都将搬到平台上,组成“元宇宙观光首尔”,借此可实现城市观光、再现敦义门、体验宗庙祭奠仪式等功能。未来,“元宇宙观光首尔”还将引入热门餐厅等实体店铺,通过旅行社开展虚拟空间团体游,观赏街边表演等现实与虚拟结合的新型旅游服务。另外,首尔市还计划提供“元宇宙庆典、展示服务”,首尔鼓节、花灯节、贞洞夜行等首尔市传统庆典将分阶段在元宇宙中呈现;一些主要的博物馆、美术馆,即使游客无法亲自参观,也可以随时随地在平台上体验同等的观展感受。
数字政通:研究区块链技术在城市管理领域的创新与应用:数字政通(300075)晚间公告称,公司与住房和城乡建设部城市管理监督局签订《住房和城乡建设部科研项目合同书》。公司作为承担单位,主要负责开展城市综合管理服务平台关键技术研究课题,研究区块链技术在城市管理领域的创新与应用。项目科研经费为35.2万元。[2020/3/15]
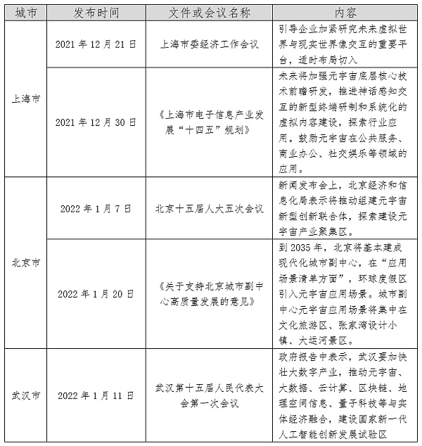
(3)国内各城市元宇宙计划布局
国内包括北京、上海、深圳、武汉、合肥等地政府,在政府报告或相关工作会议上提到城市元宇宙的建设,部分主要内容如表1所示。
表1:上海、北京、武汉元宇宙布局

除上述城市布局元宇宙外,2021年11月18日,张家界元宇宙研究融合发展研讨会暨张家界元宇宙研究中心挂牌仪式在武陵源区大数据中心吴家峪门票站举行,张家界自此成为全球首个设立元宇宙研究中心的景区。
此外,2022年1月11日,武夷山也发布了元宇宙星链计划,项目包括“链尚武夷”数字藏品平台上线、首批“自然+文化”世界遗产上线、国家公园主题的数字藏品上线,和区块链社交平台等上线。
2、由科技公司主导的城市元宇宙项目
政府主导的元宇宙项目,主要是为了提升城市竞争力,保持城市经济可持续发展。而一部分科技公司所推行的元宇宙项目,主要沿用了互联网思维,以吸引流量及盈利为目的。大部分项目处于开发初期,产品内容简单,甚至处于概念阶段,下面我们以XR Master项目为例进行讨论。
(1)XR Master项目介绍
XR Master项目成立于2015年,主要从事于地理信息系统GIS的扩展现实XR技术开发。市面上主流的XR产品大多属于单机版,如果需要支持多人在线,需要依赖于AR Cloud技术,XR Master项目是基于Open AR Cloud,让多人同时在线参与AR内容制作并通过云端管理和分享。用户进入某一个区域后,可以通过手机APP、AR和VR头盔及眼镜拍摄或扫描目标场景形成AR地理坐标,利用XR Master提供的各种低代码和零代码工具,在目标定位空间中进行创作。例如某家餐厅可以将优惠券装进一个虚拟的盒子并置于AR空间的大街上,用户捡到盒子就可以领取优惠券并在结账时使用。XR Master目前在四个城市开始推行,包括美国拉斯维加斯、意大利巴里、芬兰赫尔辛基和土耳其安卡拉。
动态 | CITY成为挪威私人智能城市Liberstad的官方货币:据ethnews报道,区块链公司City Chain Labs宣布,其代币City Coin(CITY)将成为挪威首个私人智能城市Liberstad的官方货币。人们可以使用CITY支付任何费用,包括理发,十几种当地鸡蛋或面包。[2019/2/13]
(2)XR Master内容
目前XR Master主要支持七种功能:
第一种,空间浏览器;用户到达城市的某个坐标空间,使用XR Master对空间扫描即可浏览他人的虚拟创作。
第二种,AR道路探索;用户通过硬件设备扫描目标建筑物或道路,增强现实技术会提供关于建筑物的说明或道路的指引。
第三种,创作内容传送管理;创作的内容可以设置为所有人可见,也可以设置为特定用户可见。
第四种,空间广告管理;使用XR Master的空间广告管理工具,广告创作者将获得相应的流量收益。
第五种,丰富体验及内容创作;使用XR Master交互引擎参与更多真实的和直观的内容创作;
第六种,商务智能及分析;用户可以使用App对自己在元宇宙中的行为数据分析;
第七种,AR场景制作游戏化;为目标群体或社群分享AR游戏并产生连接,如早期的Pokemon Go游戏。
3、小结
城市元宇宙的发展本质并没有脱离传统城市经济学的范畴,元宇宙的布局依然围绕着行政区域的概念,通过元宇宙促进城市经济活动,包括提升政务办事效率,宣传城市旅游及文化,吸引外资的进入等。也有一些科技巨头尝试将智慧城市内容嵌入到城市元宇宙中,也就是数字化转型阶段提到的城市“数字孪生”,实现至少以下四个方面:从上帝视角全局监控、城市治理模拟决策、应急事件处理、城市规划建设模拟等。元宇宙能否对“数字孪生”技术进一步赋能,让城市治理上一个台阶?纵观现阶段所提到方案,只是将智慧城市阶段的“数字孪生”概念平移到元宇宙中,并没有出现新的功能升级或内容迭代。现阶段的城市元宇宙,相较于数字化转型所提出的城市大脑、产业画像,不是替代或者升级,更多属于互补的作用。同样,由科技公司主导并打着“城市元宇宙”旗号的项目,用户进入元宇宙只是增强了现实城市游客之间的互动感,属于一种潜在的引流手段。
由虚到实的元宇宙城市
元宇宙城市是指生活在现实世界不同国家或地区的用户,通过数字分身聚集到虚拟空间,开启工作、娱乐、社交、购物等一系列社会活动。元宇宙城市拥有一套独立于物理世界的经济系统,系统内其特有经济资源,如各种数字产品和数字资源,且没有映射到任何物理世界中的城市。
1、Second Life
下面我们以Second Life为例进行讨论。
(1)Second Life介绍
一个名为Second Life的虚拟世界于2003年诞生,也是行业迄今认为是最接近元宇宙雏形的形态。用户在完全虚拟的空间创建一个或若干个虚拟化身(Avatar),根据个人喜好定义Avatar的性别和身份特征,用来参与社交、游戏、购物、旅游等等,Second Life被认为是一个网络游戏+社交平台+Web 2.0。包括路透社等在内的一大批知名媒体在Second Life里建立了常设记者站,哈佛、斯坦福等大学在里面开设了教育中心和实验中心,IBM在Second Life里面安排员工办公和召开会议,Second Life的活跃用户人数曾一度破百万。然而,2008年以后,Second Life走下神坛,用户人数急剧下跌,最终走出人们视野。
(2)Second Life的经济体系
在Second Life中拥有自己的经济体系和一种叫做Linden币的虚拟币,居民可以制造新的商品或提供服务,然后在Second Life的虚拟世界里进行买卖。Linden币可以通过美元购买,但只能用于Second Life内部项目使用;为了维持汇率稳定,运营团队会时常调整Linden币的流通量。Second Life中分为免费会员和收费会员两种,收费会员可以拥有自己的土地(512平以内不收取额外的费用),当某个居民购买了某块土地,可以自由的在市场上交易或用于任何目的。早在2007年,《商业周刊》的封面文章就报道了一个化名为AnsheChung的女性用户,买入土地然后进行改建创作,再售出后赚取了百万美元。
(3)Second Life中的创作
虚拟空间中的内容建设主要依赖于居民而不是开发团队,虚拟空间中提供了一套3D建模工具,任何居民都可以利用它配以适当的技艺建造虚拟建筑、风景、交通工具、家具、机器等,这些东西可以使用、交换、交易,这也是经济活动的主要形式。利用标准库里的动画或声音,任何虚拟化身都可以做出各种“动作”。为了保护所有数字作品的版权,创作者可以将某个作品标记为“no copy”,其他人则无法复制该作品;标记为“no mod”,意思是其他人不许更改作品的特性;“no trans”指作品不能转让。
(4)Second Life失败的原因
关于Second Life失败的原因,大家有着不同的解释,创始人Philip Rosedale自己的解释是:第一、人们没有必须留在虚拟世界的理由;由于没有设置固定的规则和玩法,导致用户无所事事,很难像普通游戏一样让用户产生粘性;第二、人们会在虚拟物品上消费金钱,但很少有创作者真正以此谋生,毕竟赚到钱的永远是少数;第三、操作体验方面是Second Life的最大挑战,Second Life的交互界面非常复杂,需要较高的学习成本,让一部分用户望而却步;第四、虚拟世界对于某些群体来说依然难以接受;第五、身份识别很难,规则制定也一样不好做;在Second Life中遇到很多违反道德的现象,包括对未成年不健康的内容、以及侵犯版权等,面对这些问题的合规和审查,非常困难,这也是失败的主要原因。
2、小结
随着时间和技术的发展,Second Life创始人Philip Rosedale提到的一些问题逐渐被解决,如今人们习惯了每天花费大量时间使用手机和电脑设备浏览数字世界的内容,尤其新冠疫情的到来让人们被迫习惯了线上办公、线上会议、线上教育学习等等,也逐渐感受到了虚拟世界带给人们的效率。除了习惯方面的问题,技术方面也有很多的发展,包括区块链技术的发展,FT和NFT在知识产权保护及数字物品流通中的应用,解决了Second Life中的关于创作者的众多问题等。虽然很多问题在时代发展中被解决,但依然有很多遗留问题需要被解决,包括如何做好元宇宙城市的合规问题?如何运营元宇宙城市让用户产生粘性?如何解决硬件问题?
总结与思考
城市元宇宙并没有改变城市经济学本质,依然是围绕行政区域进行的经济活动;而元宇宙城市则呈现出一些不同于传统城市经济学所研究的问题,首先是以行政区域划分的管辖方式在元宇宙城市中可能不再适用;其次,随着“数字化产品”的增加,商品的生产和交换更多发生在线上,这不同于传统城“市”的概念。
跨行政区域的元宇宙将打破地缘经济发展格局,导致现有相关政策不再适用,如何解决合规问题又将是一个新问题,例如税收问题该如何跨区域协调?从区块链的金融应用场景的发展可以总结出,任何突破中心化管理范畴的商业行为都存在潜在运营风险。如果这个逻辑正确,那么维护中心化管理方式的“城市元宇宙”是否将会成为市场发展的主流方向?这个问题在发展初期,尤其未来前景不明的情况下很难回答,但从当下能够观察到的一些“城市元宇宙”项目,都属于锦上添花而非解决城市发展的刚需。但随着数字化转型的深化,居民生活方式、商业环境等发生大的变化,未来是否会变成刚需或出现新的内容解决刚需问题,还有待观察。相较于“城市元宇宙”,“元宇宙城市”的发展可能会遇到更多的合规风险,虚拟空间所构建的一套经济形态打破了传统,从合规性角度,“元宇宙城市”有可能会被限制在游戏里无法出圈,而游戏的发展也将面临着一些合规问题,如金融合规性。
最后,“由实到虚”的城市元宇宙和“由虚到实”的元宇宙城市从不同方向走来,中途会擦肩而过?还是终途会融合?进入到“虚实相生”的真正元宇宙状态,现阶段很难做出预测,只能通过对未来技术、商业、政策等多方面问题的观察,来寻找答案。
作者:万向区块链首席经济学家办公室? 王普玉
审核:万向区块链首席经济学家? 邹传伟
2022开年,微软向游戏圈扔下第一颗重磅炸弹。1月18日,在宣布以每股95美元的价格收购暴雪之后,微软跻身全球第三大游戏开发商.
Y Combinator、BVP都成立了自己的DAO。那么,风险投资DAO到底是个什么样的存在?如果从历史的角度看整个行业,未来风险投资还会有新架构和模式可能性吗?YC的Orange DAO是什.
Cinneamhain Ventures合伙人Adam Cochran在2022年的“购物清单”。1/204 正如我承诺的,这是我的2022年加密货币“购物清单”和2022年开年预测文章.
▌俄乌危机持续发酵,全球经济再次陷入动荡 自2020年全球新冠大爆发,导致供应链崩溃和通货膨胀的双重打击后,全球经济又将因为俄乌冲突的持续发酵,而陷入另一条不可预测的道路.
一、问题的提出 2017年9月4日中国人民银行等七部委发布《关于防范代币发行融资风险的公告》(以下简称《公告》)之后,我国境内不再允许加密数字资产交易所直接进行法币与加密数字货币之间的兑换交易.
2021年对于加密资产来说很显然是突破性的一年,从机构接受度到个人用户采纳度,加密货币已经远远超过了其历史上的任何时期。加密资产经历了两年的强劲鼎盛时期,部分原因是FED的鸽派态度助长了市场参与者的风险偏好,再加上web3协议的快速创新。令人震惊的是,在这个周期中,我们能从这则典型的新闻吹嘘中体会到加密货币在社会中的流行程度。