Vitalik关于以太坊长期未来的思考。最终我们将停止对协议进行快速更改,并利用 L2 (第二层网络) 等系统为以太坊生态系统添加更多功能。

撰文:Sachin Tomar & Miles Deutscher
编辑:南风 &?0x711
本文系以太坊联合创始人 Vitalik Buterin 于 7 月 21 日参加在巴黎召开的以太坊社区会议 ETHCC5 并针对以太坊合并进度以及以太坊未来路线图发表演讲。区块链开发工具提供商 Biconomy CTO Sachin Tomar 和加密研究员 Miles Deutscher 在 Twitter 上对此次演讲进行了总结,以下为相关译文。
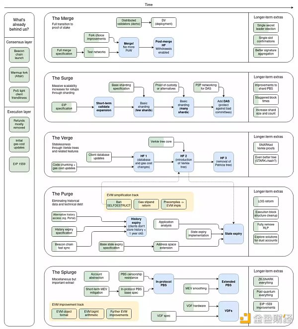
Vitalik 表示,以太坊在完成 5 个关键阶段后可实现 10 万 TPS。这 5 个阶段是:
The Merge
The Surge
The Verge
The Purge
The Splurge

01. The Merge (合并) 阶段
合并是指以太坊执行层 (当前的以太坊主网) 与信标链 (新的 POS 层) 的合并。
对以太坊而言,这意味着:
1. ETH 成为通缩性资产 (发行减少量);
交易员倾向认为美联储9月加息50基点可能性更大:7月22日消息,利率互换交易员目前对美国联邦基金利率的押注正在转向9月加息50个基点,而不是75基点。对经济衰退的担忧,短期国债收益率下跌,周五疲软的美国经济数据加剧了这种押注。互换合约还一度显示下周加息75基点的可能性略有下降,这是自美联储政策立场转鹰以来第一次出现这种情况。互换合约目前显示7月将加息接近75个基点,之后料再加息约58个基点。鉴于美联储往往以25个基点为单位加息幅度,这个结果表明9月加息50基点的可能性大于加息75基点。(金十)[2022/7/22 2:32:01]
2. 减少了 99% 的能源消耗。
本次升级目前暂定 2022年9月19日。
02. The Surge 阶段 (2023)
本阶段指在以太坊上引入分片 (Sharding)。
分片是将以太坊区块链的整个网络分成更小的分区 (称为“分片链”)。这将显著提高以太坊网络的可扩展性。

03. The Verge 阶段
本阶段将引入 Verkle 树,这是“对 Merkle 证明的强大升级,允许实现更小的证明大小 (proof sizes)”。
这将优化以太坊上的存储,并有助于减少节点大小。最终,这将帮助以太坊变得更具可扩展性。

04. The Purge 阶段
本阶段将减少验证者所需的硬盘空间,这将通过剔除历史数据和消除技术债务来实现。
这意味着存储简化,从而减少网络拥塞。

05. The Splurge 阶段
本阶段将进行一系列杂七杂八的*较小*升级,确保以太坊网络在上述 4 个阶段完成之后平稳运行。
除了新路线图的 5 大阶段,V 神还对以太坊当前问题及未来发展进行了展望。Sachin Tomar 总结如下:
1. 论证 L1 与 L2 的关系

Vitalik 表示:我们正处于一个通过协议快速变化从而提升以太坊 (L1) 能力的阶段。但最终我们将停止对协议进行快速更改,并利用 L2 (第二层网络) 等系统为以太坊生态系统添加更多功能。
以太坊 L1 层用于提供安全性和可靠性,L2 层用于快速迭代操作。
“功能逃逸速度” (Functionality escape velocity) 理论:一旦 L1 足够强大,剩下的交给 L2 就可以了。开发人员需要休息,新功能需要时间来降低风险。
2. Vitalik 的担忧

添加对多个虚拟机的支持将会增加共识复杂性;
解决基础层 SNARKS 而不是等待更好的路径设计。
使以太坊变得如此复杂,以至于只有开发人员才能理解它的设计。
3. 长期的回报需要短期的痛苦

围绕 child calls、存储等改革 Gas 成本规则。
对于 EIP-4444:客户端必须停止在 p2p 层上提供超过一年的历史 headers (区块头)、bodies (区块体) 和收据,客户端可以在本地删除这些历史数据。
EVM (以太坊虚拟机) 的改进。
切换到 Verkle 树 (用更少的空间存储更多的数据)。这可能意味着以太坊没有向后兼容性。
4. 专注于以太坊网络的去中心化

当前的开发重点应该聚焦在易于使用的轻客户端,让任何人都可以运行它们。
更好地支持人们在家就能参与以太坊质押,并支持较小规模的去中心化质押池 (staking pools)。
在更轻便的硬件上运行完整节点。
5. 远期目标

使以太坊具有量子抗性,这样你就不需要运行量子计算机来生成某人的私钥。
如果 zkEVM 运行良好,那么可在以太坊基础层中增加交易空间,以使 Rollups 成本降低。
寻找更好的密码学。
最后保持开放的心态!我们不知道 2032 年的需求到底是什么。
作者:Unitimes
来源:panews
标签:以太坊SHARAMTHE以太坊官网钱包下载教程Shaggy Inugram币最新价格Ark Of The Universe
走势如预期,前期已多次提示机会包括ETH,目前BTC再次向上冲击200周均线22700和6月初周线大阴1/2位23300一带压力,周线有效突破那么反弹空间将继续拉大,在未突破前短线可以考虑逢高减仓,不过要注意目前大概率属于大底区域的局部行情,也就是一个大箱体区间震荡,反弹后仍有回落风险,整体通过长时间的低位盘整来构筑大底。
数据是人工智能(AI)、生物技术、金融技术(fintech)、消费者零售业等领域的无价资产。2017年,《经济学人》称“世界上最有价值的资源不再是石油,而是数据”,并报告称,2017年第一季度,拥有最多数据访问权限的前五家公司的总利润为250亿美元。数据之所以有价值,原因有很多,其中一个主要原因是它对推进新兴技术的重要性。
1.DeFi代币总市值:445.51亿美元DeFi总市值 数据来源:coingecko 2.过去24小时去中心化交易所的交易量50.47亿美元过去24小时去中心化交易所的交易量 数据来源:coingecko 3.DeFi中锁定资产:840.3亿美元DeFi项目锁定资产前十排名及锁仓量 数据来源:defillama NFT数据 1.NFT总市值:199。
前言 美国司法部再次彰显了其实力强大与监管的有效性,首次对加密货币行业的内幕交易进行了抓捕,披露的 Coinbase 前员工内幕交易全文有如电影大片,可能又会成为网飞的电影题材。在内幕交易横行的加密行业,不仅造成收割散户,也使得它成为类似现货 ETF 无法达成的合规障碍。其实 Binance 等交易所也对内幕交易有很多严格自查。
IT之家?7 月 20 日消息,英特尔锐炫 Arc 独立显卡的当前驱动程序针对新游戏进行了优化,此外还有一个好消息,英特尔独显暂不支持挖矿。
原文作者:谷昱&饼干 在加密市场陷于疲软、风投机构纷纷放缓投资频次之际,一家新兴风投机构以高频的投资速度、夸张的投资金额吸引行业的颇多关注,它就是 GEM Digital。