7 月 21 日,V 神参加在巴黎召开的以太坊社区会议(ETHCC),并针对以太坊合并进度以及以太坊未来路线图发表演讲。区块链开发工具提供商 Biconomy CTO Sachin Tomar和加密研究员 Miles Deutscher在社交网站上对此次演讲进行了总结。BlockBeats 整理翻译如下。
V 神表示,以太坊在完成 5 个关键阶段后可实现 10 万 TPS。这 5 个阶段是:
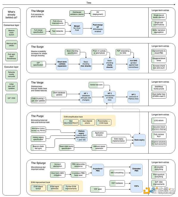
The Merge;
The Surge;
The Verge;
The Purge;
The Splurge。

The Merge
合并是指以太坊执行层(当前主网)与信标链(新 POS 层)的合并。
对以太坊来说,这意味着:
1. 成为通缩性资产(发行减少);
2. 减少了 99% 的能源消耗。
本次升级目前暂定 2022 年 9 月 19 日。
THE SURGE (2023)
指在以太坊上引入分片。
分片是将区块链的整个网络分成更小的分区。这将显著提高网络的可扩展性。

THE VERGE
引入 Verkle 树,这是「对 Merkle 证明的强大升级,证明文件的空间要求将会更小」。
这将优化以太坊上的存储并帮助减小节点大小。最终,这将帮助 ETH 提升可扩展性。

THE PURGE
减少验证者所需的硬盘空间。这消除了历史数据和坏账。
这意味着存储简化,从而减少网络拥塞。

THE SPLURGE
一系列杂项,包含「较小」的升级,确保网络在前 4 个阶段之后平稳运行。
除了新路线图的 5 大阶段,V 神还对以太坊当前问题及未来发展进行了展望。Sachin Tomar 总结如下:
论证 L1 与 L2 的关系
我们正处于一个通过协议快速变化从而提升以太坊能力的阶段。但最终我们将停止对协议进行快速更改,并利用 L2 等系统为以太坊生态系统添加更多功能。
L1 用于安全性和可靠性,L2 用于快速迭代操作。
「功能逃逸速度」(Functionality escape velocity)理论:一旦 L1 足够强大,剩下的交给 L2 就可以了。开发人员需要休息,新功能需要时间来降低风险。
V 神的担忧
添加对多个虚拟机的支持将会增加共识复杂性;
解决基础层 SNARKS 而不是等待更好的路径设计。
使以太坊变得如此复杂,以至于只有开发人员才能理解它的设计。
其他
长期的回报需要短期的痛苦。
对于 EIP-4444:客户端必须停止在 p2p 层上提供超过一年的历史 headers、bodies 和收据。
切换到 Verkle 树。可能意味着以太坊没有向后兼容性。
当前的开发重点应该聚焦在易于使用的轻客户端,让任何人都可以运行它们。
通过较小规模的去中心化质押池,让每个人都可以轻松地在以太坊中质押。
在更轻便的硬件上运行完整节点。
远期目标
使以太坊具有量子抗性。
如果 zkEVM 运行良好,那么可在基础层中创建 txn 空间以使 Rollup 成本降低。
寻找更好的密码学。
最后保持开放的心态!
原文作者:Sachin Tomar、Miles Deutscher
原文编译:0×711,BlockBeats
来源:比推
标签:以太坊THEURGVER以太坊交易所app官网下Ethereum ApexBURGER价格OptionRoom Governance Token
头条 ▌拜登:认为美国不会出现经济衰退 7月26日消息,美国总统拜登表示,他认为美国不会出现经济衰退。
以下内容是你应该关心Regen Web3的理由,以及为什么Regen Web3值得你花费时间关注。 撰写:Kevin Owocki 编译:TechFlow intern 在 Web3 领域有一种新的项目和模式,是将利润投机与对人类和地球的积极影响相结合,这被称为 Regen Web3。
原文标题:《Bankless:了解 5 种流行的 NFT 投放方式及其优缺点》(NFT drop styles) 撰文:William?M.?Peaster 编译:东寻 今年夏天早些时候,我写了一篇关于NFT?智能合约方法的入门文章。 在启动一个?NFT?项目时,确定一个基础的智能合约方法已经成功了一半。
原文标题:《Web3 社交赛道的族群化与场景化》 撰文:echo_z SocialFi 浪潮有些类似海市蜃楼,有着美好的图景却缺乏坚实的用户基础。从古早的 Steemit 自建社交公链、到 Rally 发布社交代币、再到去年大火的 Monaco 发售 NFT,Web3 社交产品的努力从未停止,也从未找到真正的 PMF。
1.DeFi代币总市值:444.86亿美元DeFi总市值 数据来源:coingecko 2.过去24小时去中心化交易所的交易量38.2亿美元过去24小时去中心化交易所的交易量 数据来源:coingecko 3.DeFi中锁定资产:845.8亿美元 DeFi项目锁定资产前十排名及锁仓量 数据来源:defillama NFT数据 1.NFT总市值:197。
时尚达人Vitalik 带着他的新提包来到了时尚之都巴黎,出席ETH CC并发表演讲。 V神表示,比特币的拥护者认为比特币已经完成了 80%,但以太坊的支持者认为以太坊只完成了 40%,预计于今年 9 月完成合并之后,以太坊仍将仅完成大约 55%。