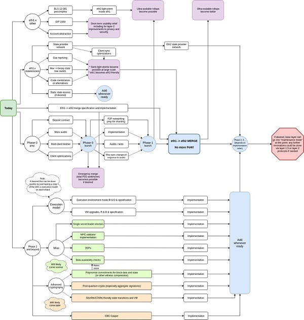
3月19日,V神在推特发布ETH 2 未来 5-10 年路线图,推特中指出,路线图仅反映了我自己的观点,随着发现新信息或新技术,详细信息可能会更改。
总体来说,过去两年从“blue sky”研究(试图理解什么是可能的)向具体的研究和开发进行了坚实的转变。我们对权益证明的功能和限制、分片的安全模型等了解了更多。类似 zk - snark 这样以前看似遥不可及的技术,现在也越来越实际。
Rari Capital在Fuse上的资金池遭到攻击,黑客获利近8000万美元:4月30日消息,Rari Capital在Fuse上的资金池遭到攻击,黑客获利近8000万美元。算法稳定币协议Fei Protocol表示如果黑客愿意归还被盗资金,愿意提供1000万美元赏金。[2022/4/30 2:42:33]
此外,在过去的2年中还有一个不断增长的趋势,即维护兼容性并确保应用程序的平稳过渡,以及将ETH 1.x和ETH 2融合在一起作为一致性愿景的一部分。从这里开始,研究仍在继续。
万事达卡支持加密货币支付或特指稳定币:2月11日消息,此前披露的全球支付巨头万事达卡(Mastercard)支持加密货币支付选项,其中加密货币或特指稳定币。数字支付主管Raj Dhamodharan表示,正在为加密支付做准备,年内将直接在万事达卡支付网络中支持选定的加密货币。媒体指出,这里的加密货币似乎指的是稳定币,因为其排除了任何用于投资的资产,比如比特币。官方对此表示,要使用万事达卡支付网络,加密资产需要提供用于消费而不是投资的工具所需要的稳定性。与此同时,官方表示,已经与Wirex和BitPay合作开发比特币借记卡,但现在他们希望直接支持加密货币,因为这将让更多商户接受加密货币。(Trustnodes)[2021/2/11 19:33:12]
目前,相关的研究仍在继续,未来,比这一次升级更复杂的事情只会越来越多,「许多变化实际上是在朝着『减少』复杂性的方向进行,期待看到伟大的工作继续发生,并为之付诸行动。
文艺复兴科技的大奖章基金2020年上涨76%,曾被允许进行BTC期货交易:全球知名的对冲基金之一Renaissance Technologies(文艺复兴科技)旗下的大奖章基金在2020年上涨76%,这是该基金表现最好的年份之一,只有2000年98.5%的涨幅和2008年82.4%的涨幅能超过今年表现。大奖章基金只允许文艺复兴科技的现有和早前合作伙伴参与,2020年4月份,大奖章基金被允许进行BTC期货交易。
据悉,文艺复兴科技下面的另两只基金,文艺复兴机构股票基金今年下跌22.62%,另一只新基金Renaissance Institutional Diversified Alpha今年下跌33.58%,两只基金位列汇丰银行评出的2020年表现最差的20大投资品表单。(institutionalinvestor.com)[2021/1/14 16:10:08]

在推文下方,有较为激进的网友提出质疑,称 ETH 2 的设计还不如 2009 年出现的比特币,这完全是在浪费时间和资源。对此,Vitalik 并未就此直接回应,而是通过总结 ETH 2 的几个关键特点进行了回复:
1. 分片和 ZKPs 确保了较低的验证成本(相较于去重新计算每个 tx);
2. PoS 而不是 PoW;
3. 无状态验证;
4. 支持任意的智能合约(就像今天的以太坊);
5. 在第二层支持高度隐私;
6. 12 秒的爆块时间。

本月早些时候,以太坊联合创始人V神在接受Block TV播客采访时称,以太坊 2.0 阶段 0 将在今年夏天启动,这是令我们非常兴奋的事情,权益证明 (PoS) 终于要成为现实了。
他表示,“我期望ZK-rollups和Looprings在改进其证明 (proof) 的效率方面取得巨大进步,预计这两项技术在未来一年左右的时间里会产生巨大的影响。”
3月24日讯,瑞康医药旗下吉祥天区块链医药健康服务平台(简称“吉祥天平台”)正式上线,开始对外提供服务。作为国内医药流通领军企业,瑞康医药一直以来都在谋求医药行业供应链生态的转变,希望搭建一个服务行业上下游的金融信息服务科技平台,借助金融工具和科技力量,解决行业中小微企业融资难、融资贵的问题。
今日下午4点,BTC价格再次拉升,价格从6300美金一路拉升至最高6900美金上方在回落,涨幅赶超其余主流币,市值排名前100的币种,高达97个都处于上涨状态,整个加密数字货币市场可谓一路高歌猛进。
3月24日,金色财经了解到近日发布的联合国可持续发展目标数字金融工作组最新报告显示,利用数字金融应对危机成为全球新热潮,并取得了不错的疗效。报告还特别提到了支付宝区块链技术在数字金融中的应用。报告称,蚂蚁金服基于区块链开发的供应链金融平台“蚂蚁双链通”,称其善用金融科技,在缓解中小企业疫情期间资金流紧张、融资难等问题种发挥了重要作用。
热点消息 自从全球新冠疫情蔓延以来,市场恐慌情绪逐步升级,美股也是接二连三的触发熔断机制,这段时间美联储不断推出量化宽松以及不停的降息,乃至降到0利率,然而市场并不买账,美股依然断崖式下跌,昨夜又推出史无前例的QE政策,大致意思是向市场无限制购买债券以及证券以支撑市场提供流动性,并把回购的利率从0.1%降为零。
大帝怎么看? BTC: 技术上看,比特币30分钟K线图沿布林通道缓慢运行,K线上拉至BOLL上轨附近,布林呈平口状态。附图指标,MACD金叉向上发散,成交量(VOL)稍有放大,RSI数值73接近超买区域。 综合来看,BTC小周期整体是沿着BOLL通道震荡状态,K线低位金叉后,现向上反弹至BOLL上轨(6900附近)。
自3月11日加密货币剧烈震荡以来,“购买比特币”(Buy Bitcoin)的谷歌搜索量一直处于上升趋势,超过了“购买黄金”(Buy Gold)搜索量。 此外,实际数据显示,3月13日,“买入比特币”谷歌趋势的兴趣随时间指标高达100。就这项服务而言,这意味着它达到了历史最高水平。通常情况下,“买入比特币”的搜索量只有“买入黄金”的一半。