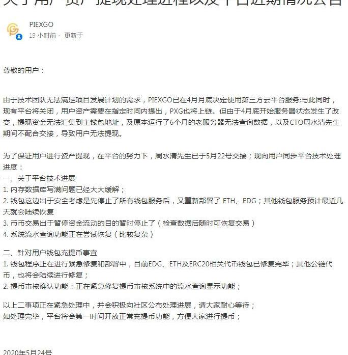
近两天币圈的大戏很精彩,对于普通投资者来说也得知了币圈“上流社会”的不少真相,原来币圈有很多所谓的投资者机构只是包装的高大上,真干起缺德的事嘴脸也是很难看的,原来一些所谓的布道者引路人,在索赔前以陈胜吴广的姿态扯大旗,在利益确认后就是特朗普:没有人比我更懂Blockvc了。话说回来,这一出好戏我们看的过瘾,但这几天发生的一些其他事也是同样重要:多个交易所几乎同时跑路!该几个交易所似乎是说好了一样,在这几天集体暴雷,难道是趁着大新闻风头的遮掩下故意在这个时候跑路,以此减少市场的关注?最先跑路的是有着“梭哈之王”之称的PIEXGO交易所,5月24日,币圈大名鼎鼎的大空翼发起的PIEXGO交易所发布公告表示,将关闭现有平台,用户资产需要在指定时间内提出,但以服务器状态改变、CTO周水清不配合交接等理由导致用户无法提现。
Tim Draper支持的加密衍生品交易所GlobeDX筹集1800万美元:金色财经报道,Tim Draper支持的加密衍生品交易所GlobeDX(Globe Derivative Exchange)周三宣布,已成功通过新一轮融资筹集了1800万美元,投资方包括种子基金初创公司加速器Y Combinator和Tim Draper的Draper Dragon基金。其他投资者包括OKEx、Pantera Capital、Republic Crypto、CMT Digital和Wave Financial。[2021/4/29 21:08:56]

Youbi交易所第一轮平台币YT认购超募330%:据官方公告,Youbi交易所平台通证YT今日结束第一轮认购,发放数量500万,超募330%。第二轮认购将在5月16日开启。
YT是Youbi Global生态唯一指定通证,发行总量恒定为10亿,首次发行母币1000w枚,剩余9.9亿分五个阶段发行,通过在去中心化优币钱包内质押挖矿产出,10亿枚共分十年发行完毕。
优币交易所自5月1日上线以来,平台注册量已超过10万,是一家以用户资产安全为核心,用户需求为宗旨的全球数字资产交易服务平台。[2020/5/9]
2019年3月底,披萨狗交易所建立并发行了平台币PXG,并且募集到了近5万个ETH,而在距私募结束9个月之后,千呼万唤的披萨狗交易所终于上线,又过了一个月,平台币PXG上线。但PXG上线前却突然十倍增发,导致币价断崖式下跌,私募价格6分的币,上线后,直接跌到了1分。6月19日,PXG甚至一度归零。目前PIEXGO交易所虽然可以登录上去,但交易对已经全部归零了。
动态 | 新西兰金融市场管理局将加密交易所bitalong加入黑名单:据financemagnates报道,新西兰金融市场管理局(FMA)将加密交易所bitalong加入黑名单,该公司声称与在FMA注册的Jazz Finance Limited有关,然而,监管机构警告说,事实并非如此。[2018/11/9]

其次便是FUBT交易所,前天即27日便有富比特用户称其该交易所提币困难,且办公地点人去楼空。

动态 | BitMEX交易所内部系统出现故障 现已恢复:据BitMEX官方消息,其内部系统出现短期故障,导致交易处理速度异常缓慢,目前已恢复正常。据悉,由于系统故障,BitMEX用户无法在市场行情变动时作出迅速反应,损失资金数量可见一斑。[2018/8/5]
富比特不是一般的小交易所,是一直在非小号上是排名前三十名的存在。他们自己也以全球交易所TOP30自居,但目前看来和普通的野鸡交易所没有什么区别,运营本质就是靠上线一些空气币联合项目一起割韭菜。据富比特用户反馈,官方客服在今日给用户私发了一份《FUBT关于拟实施「债务清偿」方案的公告》。公告称鉴于当前平台资产流入、流出严重失衡,平台正常运转恐难以维系。平台参照以往类似案例,并与核心社群用户沟通后,拟推进实施「债务清偿」方案。
印度加密货币交易所Coindcx推出币币交易:据bitcoin消息,虽然印度储备银行(RBI)已禁止银行及其他被监管的金融机构处理加密货币业务,一家名为Coindcx的新的印度加密货币交易所仍推出币币交易。该交易所创始人Sumit Gupta称虽然RBI禁止银行及相关机构为印度加密货币交易所提供服务,但这并没有表明任加密货币以及交易所是非法的,也没有官方声明涉及比特币或禁止加密货币。Sumit Gupta还称RBI之前的禁令是出于打击黑钱以及方便征税。[2018/4/8]

是真的和核心社群用户沟通还是只和核心社群沟通我们不清楚,如若真的做到平台用户都满意总不至于在未通知大家的情况下先一步人去楼空,有用户反应登陆了网站,还能正常运转,但只能充钱不能提币,基本上可以确认是跑路。就在昨晚,又有两家交易所宣布跑路,一家是UEX交易所,声称遭遇黑客攻击,平台暂关闭充提。另一家是LMEX交易所,声称平台遭黑客入侵被盗15万USDT,平台目前资不抵债。

我们可以看到这两家交易所跑路后发布的公告内容几乎是一样的,不过看到LMEX的理由,仅被盗取15万USDT,100万人民币资产都不到的交易所,大家真的敢去吗?看几个交易所的公告理由基本上都是一样,要么是黑客攻击,要么是资不抵债,通篇公告中有意义的地方只有暂时关闭提币通道等待恢复,但就像之前的Fcoin跑路一样,现在依然没有恢复,所以无论公告上内容如何,只要无法正常的将币提取出来,就是跑路无疑。今年前几个月由于疫情原因航班关停实在是不好跑路,否则交易所暴雷的频率会更多,如今虽然有部分小交易所被曝光跑路,但或许有很多的小交易所正在规划跑路中,所以大家目前若是还有币放在其他非三大交易所的平台上,建议可以提取看看或者干脆直接提走吧,免得后面这种人祸落在我们头上。只能选择三大交易所也是无奈之举,三大交易所也频发插针、断网、维护等事件,但和国内大家知道的其他交易所相对来说不那么差,也是跑路的概率比较小,想继续在国内币圈交易还是尽量选择三大交易所。至于其他交易所,任别人讲的天花乱坠,到了跑路的时候,遇到好说话些的还会和你说一声“对不起哥,我们跑路了”,遇到态度恶劣的还会反过来嘲讽自己愚昧,所以真犯不着为了省一点手续费而冒风险。回到行情上,原本已经跌至上行通道和各级别下方的行情,硬生生的被多头逆势拉了上来,如今再次回到了上行通道内和各级别均线上方,行情看起来已经再度走好了。

像我们昨天的文章所说,9300-9400美元聚集了大量的多头筹码,一旦突破解套后便是由多头再次掌控盘面,但就像我们说的,首先第一步肯定是要等回调,行情上涨后回调也是常规套路。其实真正考虑在这个点位进场的人要考虑仓位,回调后是轻仓介入还是重仓梭哈,关于这个问题我们之前也提及过,在临近一万的时候还有多少上涨空间,这是我们一定要考虑的风险,9500-10000回落高风险地带只有500美元的盈利空间,但是往下走的空间就比较大。退一步仅单纯的从趋势看,日线上方的压力线也很明显,也是靠近10000的位置,我们也是先轻仓更为合适,首先三成仓试仓,在到10000附近的时候锁定部分盈利后在观察10000美元的突破情况,若是突破,那么回调的时候再度加仓,如此张弛有度更稳妥些。当然我相信大部分小伙伴是直接100倍合约满上,那实际上已经没有仓位之分,就是简单的进仓满上,爆仓算倒霉,方向对了心里不免窃喜,这部分小伙伴实际上已经给过很多次建议用更金融的方式来进行投资,而不是一味的投机,但一旦养成这个习惯,便只能看何时能醒悟了。对于短周期的投资者还是需要注意一下小时线的走势,该波上涨的节奏比较分明,但就上涨过快时也要注意一下会等待30日均线的支撑确认情况,除此之外,MACD位置过高之时也可以等待消化一下,待MACD稍微向下缓和的同时K线在震荡消化后方可确认回调的位置,二者可配合使用。

作者:Future小哥哥(SanTi庚澈)BTC为什么进行减半的原因中本聪在最初设计BTC的时候设定BTC一共有2100万枚,矿工们在比特币早期,每成功挖出一个区块可获得50个比特币奖励.
今天开篇之前先讲一点和具体行情无关的东西,所谓的交易之道是什么?做交易,最忌讳使用压力资金。资金一旦有了压力,心态就会扭曲.
编者按:本文来自巴比特资讯,编译:隔夜的粥,星球日报经授权发布。想象一下,在一个DEX上,你可以上线自己想要的去中心化衍生品,你也可以进行DeFigas价格的期权交易,你还可以转让代币化头寸,它.
编者按:本文来自互链脉搏,作者:元尚,Odaily星球日报经授权转载。互联网内容,是阿里巴巴集团的“痛”,和腾讯、百度、字节跳动相比,阿里巴巴集团投资或者收购了最多生产内容的媒体,但始终没有打造.
整理|秦晓峰编辑|郝方舟出品|Odaily星球日报 今天下午,Odaily星球日报全新辩论AMA正式上线.
BTC季度合约 各级别性质:日线-盘整,4小时-盘整,1小时-盘整截图来自OKEX比特币季度合约4小时图:对于行情我从两个角度来说,一个角度是客观的走势状态以及根据客观走势所制定的应对策略.