作者:KarimHalabi,OutlierVentures
编译:aididiaojp.eth,ForesightNews
代币治理委员会可以通过许多不同的方式将代币分配到社区和利益相关者手中,其中包括空投、流动性挖矿、拍卖或上述方法的不同组合。本文将介绍一种新的方法来提升各种分配策略的效果以尽可能地加强利益相关者之间的一致性。
目前DAO面临着许多问题,其中最主要的是无所不在的选民参与度问题,任何积极为DAO做出贡献的人都深有体会。当然并不一定是说每个持有特定治理代币的地址都必须参与和讨论每一个细致的细节,而且在参与社区活动时,并非每个人都有相同的动机。
另一个常见问题是一种常用的分配方法,即流动性挖矿,将代币交到不一定对产品治理感兴趣的人手中。如果参与流动性挖矿的人对治理不感兴趣,他们可能试图将代币卖给其他人。在无情的DeFi对战世界中仿佛只有两个选择:要么套现离场,要么高位接盘。
BitsCrunch激励测试网已启动,主网预计于2023年9月推出:金色财经报道,由人工智能驱动的去中心化NFT数据网络bitsCrunch Network激励测试网已上线并向公众开放。主网预计于2023年9月推出。BitsCrunch已为其测试网计划的第一轮指定了4,600,000BCUT代币(相当于代币供应总量的0.46%)。已专门为任务3分配了1,500,000个代币。[2023/8/4 16:19:04]
用户为代币提供流动性以及买卖行为本身并不一定是坏事,这很正常,有时甚至值得鼓励。但它的缺点是质押者的利润是以牺牲社区和DAO财政部的利益为代价的。正如这篇文章所指出的那样,我们可以在收益农场启动后代币抛售情况观察到这一点。
有一些方法可以量化贡献并更公平地向那些投入时间和精力的人发放代币,但是这些忠诚的持有者通常与投机者和流动性挖矿参与者相比,没有竞争优势。一个直观的解决方案是为质押者和不是DAO成员的早期买家创建归属时间表,尽管这样做的缺点是贡献者不会真正通过出售他们的代币获利,因为质押提供的流动性较少,对代币的需求减少。此外,归属时间表并不一定会减少抛售压力,它只是将其分散在不同的时间点上。
ChainSafe发布以太坊JavaScript库Web3.js v1.5.2版本:区块链协议和基础设施开发公司ChainSafe在推特上表示,以太坊JavaScript库Web3.js v1.5.2版本现已发布,主要更新包括:
- 移除eth.sendTransaction和eth.sendRawTransaction的交易类型默认值;
- 类型:当使用eth.signTransaction时,0x0正在被添加到历史交易中。[2021/8/15 22:15:22]
没有完美的方式来管理治理代币,但确实存在的是可以减轻某些风险的方法,这具体取决于代币发布的确切目标和要求。
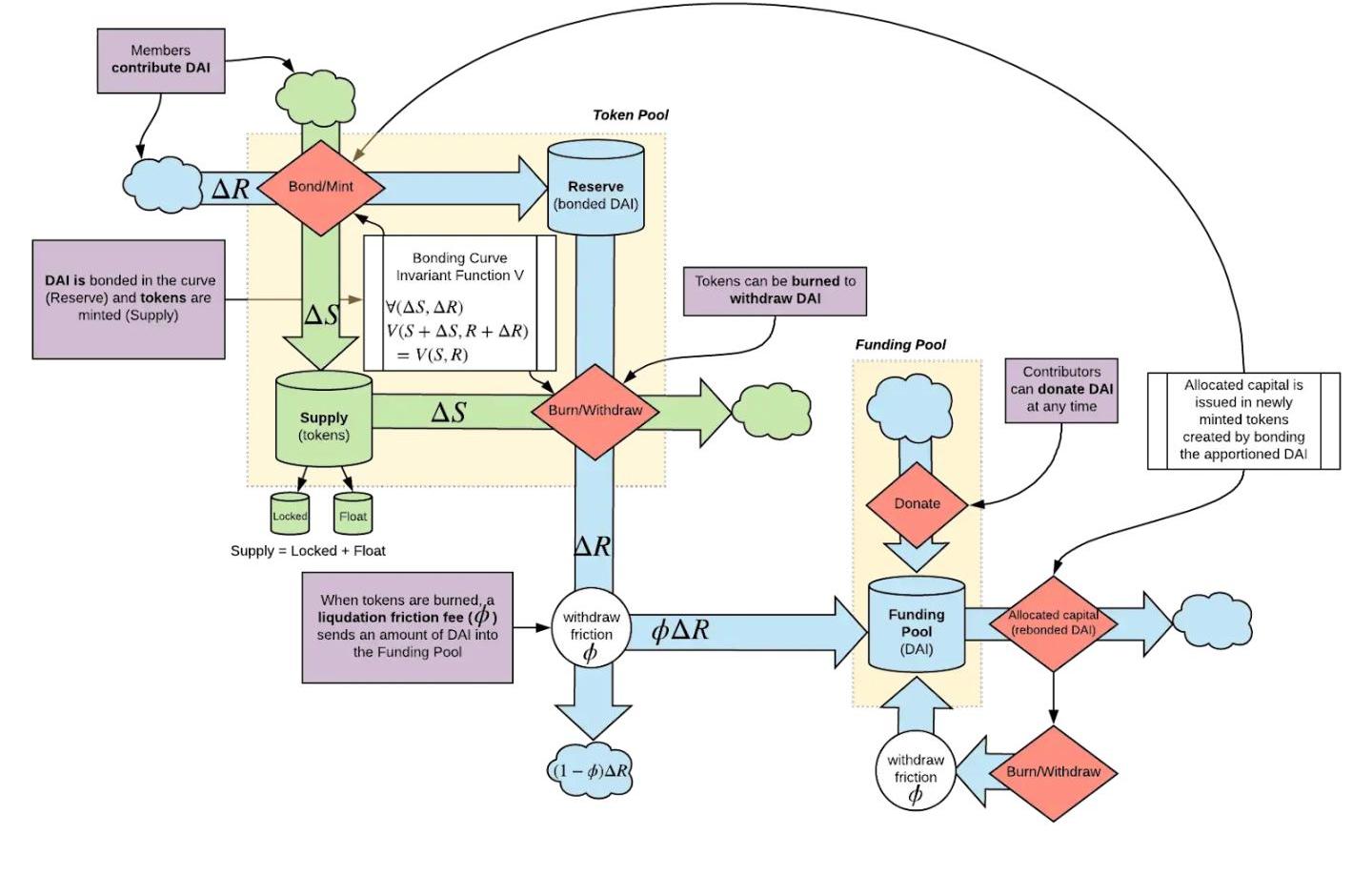
一种经常被忽视的代币分配方法是使用联合曲线来铸造和销毁治理代币。对于那些不熟悉联合曲线的人,以下是简单介绍。
三笔共10亿枚XRP从Ripple Escrow钱包转入Ripple:金色财经报道,Whale Alert数据显示,北京时间12月02日00:57至00:59,三笔共10亿枚XRP从Ripple Escrow钱包转入Ripple,目前价值约6.15亿美元。[2020/12/2 22:47:27]
联合曲线:固定代币价格和供应之间关系
联合曲线本质上是一种简化价格和供应之间关系的方式。一种更简单的说法是:当代币供应量变化X时,价格变化Y,其中Y可以是固定值或百分比。
这类似于AMM的工作方式,除了不需要流动池,因为ETH或稳定币可以存入曲线以按需铸造代币,而不是需要池中的流动性来便于交易。例如,我们有一条联合曲线,其中尚未创建任何代币,并且每次铸造或销毁价格都会增加和减少「?1ETH」。铸造第一个代币的起始价格是1ETH。
两笔共10亿枚XRP从Ripple Escrow钱包转入Ripple:Whale Alert监测数据显示,北京时间11月01日08:08起,两笔共10亿枚XRP从Ripple Escrow钱包转入Ripple钱包,目前价值约2.4亿美元。[2020/11/1 11:21:16]

现在第一个人将1ETH存入联合曲线后,将获得一个代币作为回报。然后曲线开始移动,X从0变成1?,Y变成当X等于1时的纵坐标,现在铸造下一个代币的价格现在是2ETH。
这时出现了另一个人希望参与其中。她以2ETH的价格铸造了一个代币后,又铸造了另外一个,定价为3ETH。总的来说Alice已将5ETH存入曲线并收到2个代币作为回报。
声音 | 慢雾:Ghostscript存在多个漏洞:据慢雾区消息,Google Project Zero发布Ghostscript多个漏洞预警,远端攻击者可利用漏洞在目标系统执行任意代码及绕过安全限制。Ghostscript 9.26及更早版本都受影响。软件供应商已提供补丁程序。[2019/1/24]

第一个人这时看到价格上涨,并决定兑现他的代币以获利。由于价格现在为3ETH,Bob可以将他的治理代币存回曲线并赎回3ETH,因此点沿曲线向后退一个单位,价格降至2ETH。
这就是简单联合曲线的本质,一旦我们开始试验曲线本身的形状,它就会变得更加有趣。如果价格上涨10%怎么办?如果它改变0.5ETH直到达到100个代币的供应量,此时曲线变平并且每次铸造和销毁仅移动1%怎么办?如果曲线是某种形状,但一旦某些产品里程碑被某些预言确认,它就会发生变化怎么办?这样的曲线可以用来奖励在风险较高时铸造代币的早期信徒,并且在产品更加成熟之后,曲线可能变得更加陡峭。
可能性是无穷无尽的,联合曲线可以是无数种形状。它看起来像这样:



另一种选择是对买入和卖出使用不同的曲线,其中当X一致时,卖出比买入成本更高,增量可以保留并发送到国库,或者由图表保留为每个卖回曲线的代币授予更高的赎回率。
其他类型的联合曲线
当然也存在其他更复杂类型的联合曲线,有两种较为突出,其中之一是由CommonsStack引入的增强联合曲线。

上图是添加了一些有趣内容的增强结合曲线。增加的内容包括「孵化期」,即铸币前期阶段,早期投资者可以存入资金以获得代币并做出早期贡献。一些资金直接流向曲线本身,一些资金流向国库,这些资金可用于联合曲线外的资本配置,以促进产品的发展。
除此之外,还有一个在初始阶段授予「孵化器」代币的归属时间表,以及卖家支付少量费用的退出税,该费用被重定向成曲线。CommonsStack甚至提供了一个可以在网站上使用的模拟器,它被认为是为公共物品提供资金的有效方式。
另一种变体是由Paradigm创造的可变利率渐进式荷兰式拍卖?(VRGDA)。本质上来说它是一条同时考虑了时间因素的联合曲线。例如我们有一条联合曲线,我们希望在前两天分配?10个代币。
如果在此期间铸造的数量少于10?,则价格(Y)根据预设公式降低,以激励加速铸造。这也适用于另一种方式,如果实际铸造量超过目标铸造量,价格可能会上涨。可以这在文章中找到带有示例的更完整解释。
总而言之,联合曲线是一种使DAO利益相关者保持一致的有效方式。了解不同类型的联合曲线及其工作方式有助于为更广泛的讨论「SuperPoweredTokens」以及它们如何激励DAO利益相关者之间更紧密的合作奠定基础。
作者:蓝狐笔记 以太坊上海升级计划于今年3月份进行,其中有一项是信标链开放ETH质押解锁,也就是所谓的EIP-4895.
撰文:肖飒lawyer 2023年2月,犹他州发布了最新DAO监管法案,与2021怀俄明州DAO法案相比,新法在法人资格和有限责任方面更进一步.
作者:LawrenceLee,MintVentures? 前言 伴随着美国证券交易委员会对BUSD的证券指控,以及Binance上线去中心化稳定币协议Liquity的“治理”代币LQTY.
作者:Scroll中文社区感谢您测试我们的Alpha测试网。如果您有任何疑问或想提供反馈,请加入我们的Discord!Alpha测试网由以太坊Goerli和ScrollAlpha测试网络组成.
原文标题:《OurQuestionsAboutWeb2.5Gaming》原文作者:AsaLi,MaverickCapital原文编译:深潮TechFlow本文讨论了加密游戏的未来前景和挑战.
原文标题:《Web3的钱,耐克要站着挣?》 作者:来朋,元宇宙日爆 测试筹备三个半月的耐克Web3平台.SWOOSH终于有了新动静,1月26日开启了为期4天的AIRFORCE1虚拟创作评审赛.