微众银行区块链开源版图再添新成员,这一次,是要实现不同区块链之间跨行业、跨机构、跨地域地互联互通,让信任得到更大范围地传递。
新成员命名WeCross,是一款区块链跨链协作平台,由微众银行区块链团队自主研发并完全开源。目前,WeCross已完成 v1.0.0-rc1 版本的开发与发布,支持市面上多种主流开源区块链,如 FISCO BCOS 、Hyperledger Fabric 等。
通过开源共建的方式,WeCross会逐步对接更多的区块链平台和应用,欢迎社区积极参与贡献。源代码开源地址:
https://github.com/WeBankFinTech/WeCross
一个通用、高效、安全的区块链跨链协作机制应该具备什么气质?我们认为,跨链方案需遵循 “4S”原则,即:
Synergetic——跨链业务高效协同
Secure——跨链操作安全可信
Scalable——跨链网络分层可扩展
Swift——跨链接入高效便捷
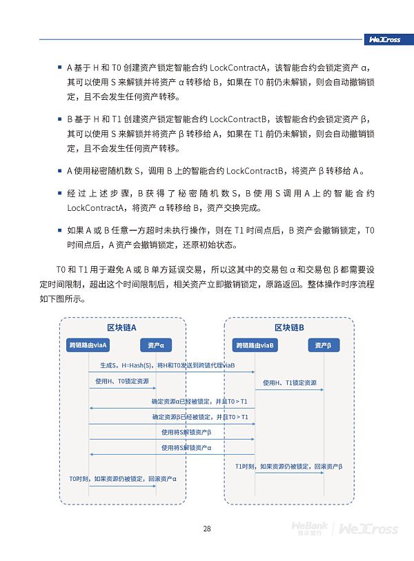
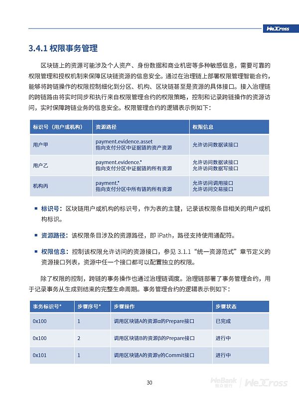
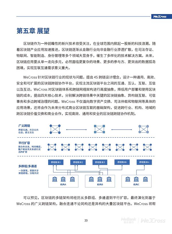
基于此设计理念,WeCross创新性提出UBI通用区块链接口、HIP异构链互联协议、TTM可信事务机制、MIG多 边 跨 域 治 理四个核心技术,实现了跨链交互的高效可用、安全可信和便捷治理。
目前,WeCross已经围绕司法跨域仲裁、物联网跨平台联动、数字资产交换、个体数据跨域授权等具体应用场景提出了针对性解决方案。未来,WeCross将会作为分布式商业区块链互联的基础架构,持续促进跨行业、机构、地域的跨区块链价值交换和商业合作,推动区块链应用生态的深度融合发展。




基于以太坊的Shyft Network主网启动:基于以太坊的Shyft Network主网络启动,将承载一个“去中心化的SWIFT”,并在不牺牲可组合性的情况下连接DeFi池。Shyft Network旨在帮助加密货币公司遵守反(AML)规则。除了推出主网外,Shyft Federation也将揭幕,这是一个由21个实体组成的多元化集团,他们将在Shyft Network上运行节点,并确保其从一开始就拥有一个去中心化的架构。(CoinDesk)[2021/7/7 0:34:28]










































标签:SEROSERPOO区块链SERO价格Serum Ecosystem TokenPOOP价格有人靠区块链4天就挣了30万
1.矿币的“减半之年” 2020年,我们的期望似乎已经实现了一些,价格涨幅和预期都已些许满足。但区块链行业和矿业的因素里,还是缺乏着足够的依靠。我们思考矿业的发展以及减半矿币,这是一次很大的机会,虽有风险,但对于矿业来说,机会错过可能就不会再有第二次。如果大行情依旧走高,对减半矿币依旧可以有新的期待。
SERO项目资料 SERO系统是全球首创的,基于零知识证明技术实现隐私保护,并且能支持图灵完备智能合约运行的区块链基础设施平台。现实世界中组织的经济活动行为表明,缺乏隐私是广泛采用去中心化智能合约的主要障碍。比如企业供应链管理、金融交易、暗标拍卖、社交或网络购物行为等,有很多行为的过程其使用者认为是需要保密的。
周五Forbes刊文称,短视频共享应用抖音海外版TikTok正成为年轻人了解比特币和加密货币的平台。 文章中称,移动支付公司Square的Cash移动应用正在TikTok平台上将比特币和加密货币向数百万加密领域之外的人推广。
昨天,比特币价格在短短一小时内突然下跌了8.85%,这一走势让许多投资者措手不及。因为当时,比特币价格已经从周末的回调中开始回升,并在10200美元左右波动。 Ark Invest加密货币分析师亚辛·埃尔曼德拉援引CoinMetrics的数据称,这次超过1000美元的下跌是自2017年以来每小时发生的“第五大回调”。
塞浦路斯金融监管机构证券交易委员会(CySEC)最近发布了一份报告,讨论了其创新中心(Innovation Hub)的活动情况。 报告中称,该创新中心于2018年10月成立,是CySEC与从事金融科技和技术领域的实体之间互动的平台。