2021年3月11日,艺术家Beeple的作品《Everydays:TheFirst5000Days》在佳士得官网上以69,346,250美元成交,成为最贵NFT艺术品,同时该作品成为在世艺术家拍卖作品价格排行榜中的的“第三高价”。
引言
??根据coingecko的数据,截止到2021年10月初,NFT的总市值为229.7亿美元,占全球加密货币市值的1.2%,24小时交易量32.5亿,且仍在保持强劲的增长势头,NFT系列的虚拟货币,一月数倍、十几倍的涨幅,比如SAND、MANA等。
??另外,腾讯、阿里、网易等境内大型企业大幅进军NFT赛道以及元宇宙概念的大火,这导致越来越多人开始对NFT发出疑问,其究竟是郁金香的泡沫还是数字经济时代的前奏?

问题的提出
第一
NFT产品,能否解释为“证券”,境内发行NFT,是否应当遵循《中华人民共和国证券法》?
第二
2017年9月24日,中国银行联合七部委下发《关于防范代币发行融资风险的公告》,明确:“代币发行融资,本质上是一种未经批准非法公开融资的行为,涉嫌非法发售代币票券、非法发行证券以及非法集资、金融、等违法犯罪活动。”
那么,项目方在境内发行NFT,是否属于变相的“代币发行融资活动”,进而属于非法金融活动?
第三
NFT作为数字资产“确权”的方式,为科技创新、文化传播、知识产权保护注入新的活力,作出了正向的贡献;但是,其已呈现出易引发金融风险,进而演变为非法金融的态势,如何平衡利弊,使得该项创新造福于我们的国家和人民?
“猿猴”全系NFT过去24小时交易额接近5000万美元:金色财经报道,据最新数据显示,“无聊猿”BAYC过去24小时交易额突破2000万美元,本文撰写时为20,099,189.15美元,涨幅高达393.76%。同时,“猿猴”全系列NFT交易量均出现大幅上涨,目前已接近5000万美元,其中Mutant Ape Yacht Club NFT交易额达到19,468,783.99美元,24小时涨幅为442.65%;Bored Ape Kennel Club NFT交易额达到8,304,390.00美元,24小时涨幅为597.81%。[2022/3/17 14:02:30]
第四
NFT产品在实践中的落地应用,其合法、合规的边界在哪里?
NFT市场综述
??2014年5月,艺术家、黑客及作家RheaMyers发表一篇名为“ArtworldEthereum”的文章,在该文中她指出,“数字艺术作为智能资产有三种情况。第一种是概念或代码艺术案例,其中合约本身的代码就是艺术品,或包含艺术品。第二种是以太坊存储案例,其中小型数字艺术品存储在以太坊数据存储中。第三种是存储标识符的情况,合约中只存储艺术品的标识符”NFT的种子自此便被埋下。
???
??2017年6月,世界上第一个NFT项目CryptoPunks正式诞生。同年,CryptoKitties的推出使得NFT正式进入公众视野。2018-2020年,NFT进入建设期,NFT生态不断发展。2021年,NFT行业进入快速扩张期,交易量和交易额迅速提高。

波场DeFi项目全系登陆BiKi并开放网格交易:据BiKi官方数据,BiKi已上线波场DeFi项目:JFI、PEARL、KIMCHI、ANK(首发)、CORN(首发)、CRT(首发)、TAI(首发),SUN等其他波场农场项目即将首发上线。JFI上线累计最高涨幅757.66%;PEARL累计最高涨幅390%;CORN累计最高涨幅339.47%;ANK累计最高涨幅1566.66%;TAI累计最高涨幅199.57%;CRT累计最高涨幅121.93%。
网格交易中,ANK/USDT币对AI策略7日回测年化收益高达143%;CRT/USDT为70.82%;JFI/USDT为62.66%;TAI/USDT为45.52%;BiKi网格宝,24小时不间断稳定套利,不错过行情,交易波场DeFi项目上BiKi。[2020/9/3]
图:CryptoPunks部分作品
??NFT全称为Non-FungibleToken,中文名是非同质化通证,其作为独特的数字资产,正如萨姆·迪恩所言,“NFT是储存在区块链上数字分类账上的一个数字单元,它能够证明一个资产是唯一的,”故而具有不可分割、不可篡改、不可替代、独一无二等特性。
???
??相对而言,FT也就是同质化通证,相互之间没有任何区别,且可以拆分成更小的单位,而每个NFT都拥有独特且唯一的标识,无法拆分和互换。如果说FT是区块链技术在数字世界中实现了对货币、证券等现实权益的映射,那么NFT理论上就具有映射整个现实世界的可能。
表:同质化代币与非同质化代币对比

加拿大公司Emerge推出区块链公共安全系统应用Civitas:加拿大区块链公司Emerge推出公共安全系统应用Civitas以帮助政府抗击疫情。该软件程序可以将当地人的身份证号码与唯一的区块链记录联系起来,帮助政府进行居民隔离及外出许可确认。(Cointelegraph)[2020/4/6]
??从技术层面而言,NFT以智能合约形式发行,一份智能合约可发行一种或多种NFT资产,包括实体收藏品、活动门票等实物资产和图像、音乐、游戏道具等虚拟资产。

图:Coolcat部分作品
目前认为,NFT的核心价值包括以下几点:
???第一,虚拟商品资产化。新冠疫情加快了数字经济时代的到来,在互联网世界,我们仅拥有已购虚拟物的使用权,无法使其真正成为我们的资产。NFT的出现事实上拓宽了资产的边界,除实物资产外,虚拟世界中不仅仅是虚拟货币被认为是数字资产,任何一种独特性资产都可通过智能合约上链从而确定权属,由此被铸成NFT,这也提高了虚拟物的可交易性。
???第二,NFT依托于区块链技术,能够有效解决资产确权问题。在元宇宙大火的同时,理性人士都认为,作为元宇宙的基础设施之一的NFT,其自身的发展对于元宇宙的实现至关重要。只有先解决了资产确权问题,才能去驱动更多人为虚拟世界的建造出力。
???第三,目前NFT被广泛应用到艺术品版权保护领域,无论说它是NFT铸造者为其健康发展提出来的一项“正向价值”,还是说它是又一场资本的狂欢,抛却其炒作带来的巨大风险,它本身也确实为知识产权保护提供了新思路。创作者能在NFT作品的流转中获得持续的版权收益,如在OpenSea平台,NFT创作者最高可设立10%的版税费用。
动态 | 韩国釜山港务局将利用区块链等技术开发港口安全系统:据韩联社消息,韩国釜山港务局表示,“港口安全服务数据中心开发”选题被韩国科技部选定,计划利用区块链、人工智能和物联网技术开发港口安全系统。此外,韩国科技部将在今年资助港务局5亿韩元,未来三年共资助18.4亿韩元。[2019/3/13]
NFT平台发行存在的问题
国内现有NFT发行平台的分类
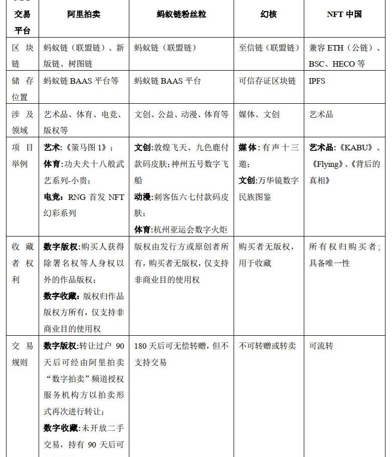
???目前中国市场仍处于起步摸索阶段,国内由于监管政策的差异,NFT的发展路径相较国外更加保守。国内主流的NFT发售或交易平台主要包括阿里拍卖、蚂蚁链粉丝粒、幻核和NFT中国。
表:国内主流NFT发行平台比较

国内现有NFT发行平台存在的问题
??NFT作为新时代的产物,虽然一直打着数字确权的口号进行扩张,但是在知产领域中的运用却比较少,更多的是资本背后的炒作,无论是佳士得排行出天价的《Everydays:TheFirst5000Days》,还是今年异常火爆的朋克头像,都反映出NFT是在无序中混乱成长。
那么,在国外NFT市场处于混沌初开的局面下,国内NFT发行平台又存在何种问题?
1.定价机制问题
??当前,无论是互联网大厂发行的NFT还是艺术创作者发行的NFT,并没有统一的定价标准和定价方案。例如,2021年6月23日,阿里巴巴与敦煌美术研究所联合发布了两款NFT皮肤,分别为敦煌飞天和九色鹿皮肤,全球限量发行16000个。两款产品标价为10个支付宝积分和9.9元,推出后很快售罄。
Zcash发布软件为第一次全系统升级做准备:Zcash计划在今年六月启动代号“Overwinter”的硬分叉升级,所有用户都要求作出转变。“Overwinter”将包括“版本,重放保护的网络升级、透明交易性能改进和更多的新功能。”此前该版本已经多次推迟发布,该团队成员透露目前仍在测试中。[2018/3/2]
??2021年8月3日,许知远担任主持的《十三邀》推出300枚“黑胶唱片NFT”,在腾讯旗下的NFT交易平台“幻核App”上线,单价18元,瞬间售罄。在这两个典型的互联网大厂发行NFT的案例中,我们可以发现一个很关键的问题,那就是定价。

图:阿里拍卖平台NFT作品RNG像素头像—WEI03
???NFT发行平台的定价机制是怎样?他们的定价依据又是如何?这个问题没人讨论也没有回答,但是在缺乏定价基础的条件下,进行NFT作品的发行,就会导致炒作投机盛行。例如阿里发行的敦煌飞天皮肤,定价才9.9元,但是发行之后却被炒作到天价,在二手平台闲鱼上,敦煌飞天NFT最高价格被炒到了150万元一个。随后,敦煌飞天和九色鹿皮肤相关商品被闲鱼官方下架。短短几天之内15万倍的涨幅,反映出的就是价值和价格严重不相符合的逻辑。
??而深层次的原因就是缺乏相应的定价机制所带来的金融炒作的结果,换句话说,也就是无价的可能就是最贵的。如果NFT发行平台无法形成合理的定价机制,那么就难以遏制炒作投机的盛行。尤其是以NFT打造的数字藏品,其本身是一种二次创作,文化传播性大于投机性,在这样的前置条件下,如何有效避免出现动辄加价万倍的结果,从而导致发行初衷和市场结果背道而驰,这就需要建立较为科学合理的定价机制。
2.发行数量问题
??由一些互联网大厂发行,发行的NFT作品往往不是为了追求艺术价值本身,更多的是作品背后的文化传播,故每次发行的数量都是较为庞大的。例如上文中提到的敦煌飞天的NFT皮肤发行数量就达到1万多个,这种通过几行代码和区块链技术生成的作品,如果没有明确的发行数量规定,也容易造成发行作品的泛滥,容易成为资本敛财的工具。尤其是对于一些并不了解数字藏品的群众而言,如果跟风的去买一些发行量巨大的NFT作品时,容易成为资本的韭菜,导致亏损。
???而且,即使平台在某一时间内限额发行某件NFT作品,但是如果没有在发行框架体系内进一步规制,也会导致后续增发问题,从而带来前款作品的贬值。因此,对于同质化的NFT作品发行数量的问题,还需要进一步进行论证和研究。
3.类金融化炒作
??所谓“类金融化”,是指一些商品价格原本取决于实体供求关系,现在却被渗入了金融因素的现象。NTF本身就含有金融属性,但是因为我国相关的虚拟货币政策导致其无法正常在二级市场流转,但是这并不能消弭掉它本身的类金融化的属性。
??正如上文所说,在投资者的肆意炒作下,原本用作收藏的部分大厂NFT,已经变成了“击鼓传花”的游戏。虽然NFT确实具有不可复制、唯一性等特点,但这种唯一性只在以太坊这类交易平台生效。从使用价值层面来讲,用户不费粗灰之力,可以手动截图复制这些NFT产品,除非用作商业化才可能被人告侵权。
???正因如此,被炒作的大厂NFT实际只是为了拉动价格,推高整体价格让卖家好收割,这些金融模式,导致NFT实际已沦为金融炒作的标的,而非艺术品或商品的价值本身。而跟风购买的用户,会因无法转让成为高价NFT的接盘侠。
???

图:幻核平台NFT作品“万华镜”数字民族图鉴·汉族
??
??虽然腾讯“幻核”社区里公布NFT产品购买的参与条件时,也强调“幻核”目前所售NFT均不可二手交易,不可转让赠送。蚂蚁链也在发布付款码NFT之后多次表示,这些NFT商品有别于海外市场的NFT,只允许在有限范围内欣赏、收藏和展示,不能像商品或是加密货币一样在二级市场进行买卖交易。但是并不妨碍一些商家和个人,在场外交易等端口,将NFT推到炒作的风口,而这也是NFT发行平台走向正规化、合法化所必须面对的问题。
插图:来自baidu图片、阿里拍卖平台、幻核平台、Opensea
脚注:引自SamDean'$69millionfordigitalart?TheNFTcraze,explained'availableathttps://www.latimes.com/business/technology/story/2021-03-1l/nft-explainer-rypto-trading-collectibleaccessedApril22021
声明:图文来自网络的,如有侵权请联系删除
作者简介

刘磊,经济法学硕士,北京盈科律师事务所执业律师,盈科总部评选的“十佳未来之星”,盈科上海“新十年.新青年”先进典型,甘肃政法大学人工智能法治研究院研究员。
实务:刘律师代理涉数字货币民刑事案件近百件,专注于数字货币、区块链等新经济领域法律合规。
学术:刘律师已发表学术论文2篇,分别发表于《上海政法学院学报》、《社会科学动态》,其中一篇荣获“广西省法学会一等奖”;在中央级报纸——《民主与法治报》发表论文两篇;在公众号发表文章50余篇;编写《数字货币与法》一书。
刘律师曾受邀为“甘肃省律协青年领军人才”做讲座;受邀参加“首届数字金融法治论坛”做发言;受邀为海南省司法厅主办的“涉外法律服务律师人才培养班”做讲座;受邀为甘肃政法大学做主题演讲。

钱伟,北京盈科律师事务所律师,法学硕士,长期致力于数字金融、数据合规、区块链及第四方支付等方向研究,在《中国司法》等国家级核心期刊发表相关专业论文十余篇,对互联网金融的商业模式运营过程中,各环节的风险诊断与防控具有具有多层次、多维度及全面性的判断。对于新型问题的解决具有多视角的路径。为广大客户提供专业、负责、温馨的法律服务。虚拟货币刑事犯罪,重大民商事合同纠纷。

占青,法律硕士,北京盈科律师事务所律师助理。
在从事法律服务工作期间,参与了团队大量的非诉、民事诉讼、涉外合同纠纷等案件工作。长期对金融法与民商法方向法律知识进行深入研究,已发表3篇中文核心期刊论文,参与编写《数字货币与法》一书。
来源:金色财经
标签:NFT区块链NFIINFINITYapenft币太垃圾了区块链技术通俗讲解简书UltraNote InfinityInfinity Pad
作者|Leno 2020年年初以来,全球疫情已经造成了广泛的经济问题,整个2020年除中国外,全球几乎所有的主要经济体全部为负增长.
在过去的几个月里,非同质化通证,以其缩写的NFT而广为人知,已经迅速流行了起来。每一个与Crypto领域有关的延伸发展都可以与NFT相关,让Crypto领域之外的人接连不断的提出问题,“NFT市.
原文标题:《什么是Web3.0以及它将如何帮助您?》 文章作者:admin 文章翻译:BlockunicornWeb3.0是万维网的下一个时代.
撰文:MechanismEvaWu随着加密货币游戏领域日渐饱和,人们对它的看法没很少带有细微的区别.
2013年牛市,BTC形成牛市一顶后,迎来年中大调整,跌破前期站上的斐波3.272回撤线,后面探底回升完成反转,重新站上该趋势线,后面再未跌破,二顶主升浪启动前,完成最后回踩确认.
据最新消息,波场TRON创始人兼BitTorrentCEO孙宇晨首次担任策展人的“孙宇晨·元宇宙·数字艺术”展于近日在北京四季酒店展出.